Un musicista cosa puo' farci con una bobina? mmm... svolgerla e ricavarne corde per chitarra
Di che componente si tratta?
Moderatori:
carloc,
g.schgor,
BrunoValente,
IsidoroKZ
25 messaggi
• Pagina 2 di 3 • 1, 2, 3
1
voti
Non so come risalire al valore esatto senza un induttanzimetro, JS dovrebbe essere la casa costruttrice.
Un musicista cosa puo' farci con una bobina? mmm... svolgerla e ricavarne corde per chitarra

Un musicista cosa puo' farci con una bobina? mmm... svolgerla e ricavarne corde per chitarra
-

rusty
4.075 2 9 11 - Utente disattivato per decisione dell'amministrazione proprietaria del sito
- Messaggi: 1578
- Iscritto il: 25 gen 2009, 13:10
1
voti
rusty ha scritto:Un musicista cosa puo' farci con una bobina? mmm... svolgerla e ricavarne corde per chitarra![]()
![]()
Forse riavvolgere un pick-up per chitarra.... ma non basterebbe il filo...
0
voti
rusty ha scritto:Un musicista cosa puo' farci con una bobina? mmm... svolgerla e ricavarne corde per chitarra![]()
![]()
nah...il filo è troppo sottile e poco elastico ...si spezzerebbe subito
Forse riavvolgere un pick-up per chitarra....
nah.... siete fuori strada
L'induttanza si usa per realizzare un effetto chiamato wahwah... è un circuito più o meno complesso che,messo tra chitarra e amplificatore produce(grazie all'induttore) un suono che tutti i chitarristi amano...
Ps:non so come avete fatto ma avente entrambi indovinato lo strumento...almeno quello
-

stevenitro
25 3 - Messaggi: 48
- Iscritto il: 4 ago 2012, 18:19
0
voti
stevenitro ha scritto: ... L'induttanza si usa per realizzare un effetto chiamato wahwah... è un circuito più o meno complesso ...
La induttanza inseme con un condensatore variabile? Tanti anni fa usavo un ponte di Wien - due condensatori ed un potenziometro doppio.
-

Sparafucile
4.361 4 8 - Master EY

- Messaggi: 649
- Iscritto il: 22 gen 2012, 19:57
0
voti
Quella li non satura neanche se piange in austroungarico, comunque stiamo a vedere, ma il suono caratteristico era in gran parte dato dalla caratteristica di saturazione dell'induttore. Certi schemi avevano la possibilita' di far circolare una corrente continua proprio per generare questa particolare distorsione.
Linko una + o - giusta per audio, naturalmente si usano solo due fili al primario o secondario (Pmax 2 mW
)
Audio Transformer

stevenitro fai almeno uno schema in FidocadJ, dai che vediamo ...
Linko una + o - giusta per audio, naturalmente si usano solo due fili al primario o secondario (Pmax 2 mW
Audio Transformer

-

Lelettrico
2.458 1 4 6 - Master

- Messaggi: 1108
- Iscritto il: 13 set 2010, 12:24
2
voti
L'induttore che hai fotografato sembra avere un bel traferro: questo vuol dire che non satura e che l'induttanza e` relativamente bassa, direi dell'ordine dei millihenry.
Se vuoi salire di induttanza e riuscire a farla saturare, e` necessario eliminare o come minimo ridurre di parecchio il traferro, che e` lo spazio non magnetico fra i due mezzi nuclei.
Se vuoi salire di induttanza e riuscire a farla saturare, e` necessario eliminare o come minimo ridurre di parecchio il traferro, che e` lo spazio non magnetico fra i due mezzi nuclei.
Per usare proficuamente un simulatore, bisogna sapere molta più elettronica di lui
Plug it in - it works better!
Il 555 sta all'elettronica come Arduino all'informatica! (entrambi loro malgrado)
Se volete risposte rispondete a tutte le mie domande
Plug it in - it works better!
Il 555 sta all'elettronica come Arduino all'informatica! (entrambi loro malgrado)
Se volete risposte rispondete a tutte le mie domande
0
voti
Io mi immaginavo un filtro passa banda ad una frequenza centrale variabile.
Ma la corrente continua saturando il nucleo della induttanza cambia il suo valore. Anche cosi si potrebbe ottenere un filtro passa banda ad una frequenza centrale variabile.
Lelettrico ha scritto:... ma il suono caratteristico era in gran parte dato dalla caratteristica di saturazione dell'induttore. Certi schemi avevano la possibilita' di far circolare una corrente continua proprio per generare questa particolare distorsione ...
Ma la corrente continua saturando il nucleo della induttanza cambia il suo valore. Anche cosi si potrebbe ottenere un filtro passa banda ad una frequenza centrale variabile.
-

Sparafucile
4.361 4 8 - Master EY

- Messaggi: 649
- Iscritto il: 22 gen 2012, 19:57
0
voti
IsidoroKZ ha scritto:Se vuoi salire di induttanza e riuscire a farla saturare, e` necessario eliminare o come minimo ridurre di parecchio il traferro, che e` lo spazio non magnetico fra i due mezzi nuclei.
Stringere tra due lamine metalliche munite di viti e dadi i due mezzi nuclei potrebbe aiutare a diminuire il traferro? Oppure si usano metodi meno "rusty-ci" tipo immergerlo in qualche resina? Mi interessererebbero i metodi che sia adottano normalmente per ridurre i traferri
Grazie
-

rusty
4.075 2 9 11 - Utente disattivato per decisione dell'amministrazione proprietaria del sito
- Messaggi: 1578
- Iscritto il: 25 gen 2009, 13:10
2
voti
In molti casi il traferro e` ottenuto mettendo uno spessore di materiale non magnetico (ad esempio mylar) fra i due mezzi nuclei. Per ridurlo si smonta il nucleo, si toglie lo spessore e si rimontano le due meta` a contatto. Se il traferro e` ottenuto con resina che e` stata indurita, allora e` piu` difficile smontare il nucleo ed eliminare lo spessore.
Se il traferro infine e` ottenuto con la gamba centrale piu` corta di quelle laterali c'e` poco da fare: lavorare meccanicamente la ferrtite e` un casino.
Se il traferro infine e` ottenuto con la gamba centrale piu` corta di quelle laterali c'e` poco da fare: lavorare meccanicamente la ferrtite e` un casino.
Per usare proficuamente un simulatore, bisogna sapere molta più elettronica di lui
Plug it in - it works better!
Il 555 sta all'elettronica come Arduino all'informatica! (entrambi loro malgrado)
Se volete risposte rispondete a tutte le mie domande
Plug it in - it works better!
Il 555 sta all'elettronica come Arduino all'informatica! (entrambi loro malgrado)
Se volete risposte rispondete a tutte le mie domande
0
voti
Ringrazio tutti per le risposte...
Nel tentativo di togliere il traferro ho distrutto il componente...
in alternativa avevo pensato ad un operazionale in configurazione giratore per simulare l'induttanza...
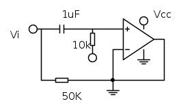
La formula per calcolarsi l'induttanza è L=r1*r2*c... con i valori nello schema si ottengono 500mH...
la quale andrà inserita qui
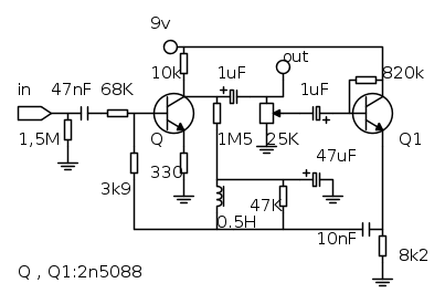
Secondo voi si può fare come cosa?L'induttore che ho sfasciato(
) poteva sostituire quello da 500mH in schema??
altrimenti cercando in rete ho trovato degli schemi per wah che non utilizzano induttori,ma semplici transistor e un altro che utilizza un op amp, 4 resistenze e 2 condesatori
Nel tentativo di togliere il traferro ho distrutto il componente...
in alternativa avevo pensato ad un operazionale in configurazione giratore per simulare l'induttanza...
La formula per calcolarsi l'induttanza è L=r1*r2*c... con i valori nello schema si ottengono 500mH...
Lelettrico ha scritto:stevenitro fai almeno uno schema in FidocadJ, dai che vediamo ...
la quale andrà inserita qui
Secondo voi si può fare come cosa?L'induttore che ho sfasciato(
altrimenti cercando in rete ho trovato degli schemi per wah che non utilizzano induttori,ma semplici transistor e un altro che utilizza un op amp, 4 resistenze e 2 condesatori
-

stevenitro
25 3 - Messaggi: 48
- Iscritto il: 4 ago 2012, 18:19
25 messaggi
• Pagina 2 di 3 • 1, 2, 3
Chi c’è in linea
Visitano il forum: Nessuno e 88 ospiti

Elettrotecnica e non solo (admin)
Un gatto tra gli elettroni (IsidoroKZ)
Esperienza e simulazioni (g.schgor)
Moleskine di un idraulico (RenzoDF)
Il Blog di ElectroYou (webmaster)
Idee microcontrollate (TardoFreak)
PICcoli grandi PICMicro (Paolino)
Il blog elettrico di carloc (carloc)
DirtEYblooog (dirtydeeds)
Di tutto... un po' (jordan20)
AK47 (lillo)
Esperienze elettroniche (marco438)
Telecomunicazioni musicali (clavicordo)
Automazione ed Elettronica (gustavo)
Direttive per la sicurezza (ErnestoCappelletti)
EYnfo dall'Alaska (mir)
Apriamo il quadro! (attilio)
H7-25 (asdf)
Passione Elettrica (massimob)
Elettroni a spasso (guidob)
Bloguerra (guerra)



