Ciao a tutti vi ringrazio per avermi aiutato dell'altra discussione : http://www.electroyou.it/phpBB2/viewtopic.php?f=1&t=37880
Volevo chiedervi gentilmente, dato che sono impedito forte, ma non scherzo, c'è qualche buona anima che può disegnarmi uno schema di montaggio per questo circuito che ormai ho provato a montare su breadboard piu volte ma non si accende nemmeno il led, sto sbagliando dei collegamenti, il circuito me l'ha passato una persona che di elettronica se ne intende e dice che è corretto ma non riesce ad aiutarmi perché lavora..boh...comunque se gentilmente qualcuno riesce a disegnarmi uno schema di montaggio per me povero impedito perché veramente l'ho smontato e rifatto piu di 10 volte
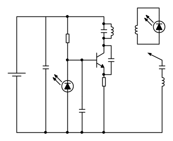
Il transistor è quello dell'altra discussione è BD239C , non serve che mettiate i valori dei condensatori o delle resistenze mi basterebbe uno schema di montaggio che mi possa aiutare (è un circuito oscillatore) , per lo meno su collegamenti da breadboard, vi ringrazio in anticipo, volevo chiarire che non vi chiederei aiuto se gia non avessi provato piu volte a farlo. Gli induttori sono due piccole bobine di 4 giri e 8 giri.
Grazie
Help circuito montaggio
Moderatori:
carloc,
g.schgor,
BrunoValente,
IsidoroKZ
28 messaggi
• Pagina 1 di 3 • 1, 2, 3
0
voti
Lo schema non sembra completo, mancherebbe l'alimentazione, altre cose non sono chiare.
Dipende da cosa devi farci
poi come procedere ....
Di solito sono le bobine, riguardo alla
sia NTE 152 che BD 239 C sono identici (
)
Dipende da cosa devi farci
Di solito sono le bobine, riguardo alla
sia NTE 152 che BD 239 C sono identici (
)-

Lelettrico
2.458 1 4 6 - Master

- Messaggi: 1108
- Iscritto il: 13 set 2010, 12:24
0
voti
Lelettrico ha scritto:Lo schema non sembra completo, mancherebbe l'alimentazione, altre cose non sono chiare.
Dipende da cosa devi farcipoi come procedere ....
Di solito sono le bobine, riguardo allasia NTE 152 che BD 239 C sono identici (
)
scusa, ora è completo, siccome l'ho ridisegnato mi ero scordato l'alimentatore, comunque dalla bobina in serie al condensatore (lato destro) si crea un campo elettromagnetico che se accostato a dei led non collegati a nulla li accende. Veramente sarà anche semplice ma non riesco a farlo giusto
-

RedEvil1991
14 5 - Frequentatore

- Messaggi: 104
- Iscritto il: 6 feb 2012, 21:10
0
voti
RedEvil1991 ha scritto:non serve che mettiate i valori dei condensatori o delle resistenze mi ...
...
scusa, ora è completo
Secondo me no.. I valori li dovresti mettere nello schema che hai disegnato. Molte volte il problema non è solo il montaggio, ma sono i componenti che non sono di valori corretti. Comunque, il LED, se è IR ricevitore è normale che non lo vedi accendersi. Io userei un oscilloscopio per comprovare il funzionamento del circuito.
(è un circuito oscillatore)
Mi sfugge di quale oscillatore si tratta.
In ogni caso i componenti devono essere posizionati molto vicini tra di loro, diciamo il più possibile.
0
voti
Il circuito mi è stato dato già con valori testati sono io che sono impedito e non riesco a seguire lo schema..e mi sa che sbaglio i collegamenti, il led è normale...
-

RedEvil1991
14 5 - Frequentatore

- Messaggi: 104
- Iscritto il: 6 feb 2012, 21:10
0
voti
Credimi
RedEvil1991 che protesti non essere tu ad essere impedito.
Se fosse come quello sotto sarebbe un Colpitts (iniezione in emettitore e LC in collettore)
I LED li puoi accendere in prima battuta semplicemente come ho fatto io, avvicinando un loop connesso al LED direttamente alla bobina di collettore. Poi, dico solo poi, potresti accoppiare il secondo LC serie ad una presa intermedia (circa la meta) della L di collettore.
In mancanza dei valori esatti e' impossibile procedere come fatto notare da [user]gohan[/user]
Per avere un piano di montaggio basta solo sostituire alle tracce del disegno altrettante piste di rame (mentalmente). Il montaggio e' identico allo schema
ma "reale". Siccome il BD 239 avra' (visto da davanti) B C E devi tenerne conto che i fili rigirano.
Ma se fai una foto di quello che hai fatto? Il sospetto e' che ne lo schema ne le bobine (che DEVONO risuonare sulla stessa identica frequenza) siano corretti.
Se fosse come quello sotto sarebbe un Colpitts (iniezione in emettitore e LC in collettore)
I LED li puoi accendere in prima battuta semplicemente come ho fatto io, avvicinando un loop connesso al LED direttamente alla bobina di collettore. Poi, dico solo poi, potresti accoppiare il secondo LC serie ad una presa intermedia (circa la meta) della L di collettore.
In mancanza dei valori esatti e' impossibile procedere come fatto notare da [user]gohan[/user]
Per avere un piano di montaggio basta solo sostituire alle tracce del disegno altrettante piste di rame (mentalmente). Il montaggio e' identico allo schema
Ma se fai una foto di quello che hai fatto? Il sospetto e' che ne lo schema ne le bobine (che DEVONO risuonare sulla stessa identica frequenza) siano corretti.
-

Lelettrico
2.458 1 4 6 - Master

- Messaggi: 1108
- Iscritto il: 13 set 2010, 12:24
0
voti
RedEvil1991 ha scritto:mi sa che sbaglio i collegamenti, il led è normale...
Eh, se è un LED normale capisco che non si accende, è posizionato al contrario
Che poi oscilli è un altro discorso.
0
voti
sicuro che sia quello perché mi hanno detto che è corretto cosi...che il polo negativo va alla base e il polo positivo all'emitter... Lelettrico ho fatto una foto
http://i156.photobucket.com/albums/t3/R ... G_0648.jpg
http://i156.photobucket.com/albums/t3/R ... G_0648.jpg
-

RedEvil1991
14 5 - Frequentatore

- Messaggi: 104
- Iscritto il: 6 feb 2012, 21:10
0
voti
RedEvil1991 ha scritto:che il polo negativo va alla base e il polo positivo all'emitter..
Per un NPN? Dubito. Sicuro che non stiamo parlando di un PNP?
Il LED è interdetto, sempre direi..
0
voti
Potrebbe essere la protezione contro le tensioni negative troppo grandi sulla base del transistore.
Per usare proficuamente un simulatore, bisogna sapere molta più elettronica di lui
Plug it in - it works better!
Il 555 sta all'elettronica come Arduino all'informatica! (entrambi loro malgrado)
Se volete risposte rispondete a tutte le mie domande
Plug it in - it works better!
Il 555 sta all'elettronica come Arduino all'informatica! (entrambi loro malgrado)
Se volete risposte rispondete a tutte le mie domande
28 messaggi
• Pagina 1 di 3 • 1, 2, 3
Chi c’è in linea
Visitano il forum: Nessuno e 41 ospiti

Elettrotecnica e non solo (admin)
Un gatto tra gli elettroni (IsidoroKZ)
Esperienza e simulazioni (g.schgor)
Moleskine di un idraulico (RenzoDF)
Il Blog di ElectroYou (webmaster)
Idee microcontrollate (TardoFreak)
PICcoli grandi PICMicro (Paolino)
Il blog elettrico di carloc (carloc)
DirtEYblooog (dirtydeeds)
Di tutto... un po' (jordan20)
AK47 (lillo)
Esperienze elettroniche (marco438)
Telecomunicazioni musicali (clavicordo)
Automazione ed Elettronica (gustavo)
Direttive per la sicurezza (ErnestoCappelletti)
EYnfo dall'Alaska (mir)
Apriamo il quadro! (attilio)
H7-25 (asdf)
Passione Elettrica (massimob)
Elettroni a spasso (guidob)
Bloguerra (guerra)




