Cos'è ElectroYou | Login Iscriviti

ElectroYou - la comunità dei professionisti del mondo elettrico

Pilotaggio di un motorino

Elettronica lineare e digitale: didattica ed applicazioni

Moderatori: Foto Utentecarloc, Foto Utenteg.schgor, Foto UtenteBrunoValente, Foto UtenteIsidoroKZ

0
voti

[11] Re: Pilotaggio di un motorino

Messaggioda Foto Utenteclorofabio » 7 set 2012, 20:20

gohan ha scritto:Non capisco esattamente cosa intendi con "calcolare il duty cycle". In una modulazione PWM, questo è variabile.. Nel circuito vari il valore del duty cycle con il potenziometro (o trimmer).
Per i calcoli puoi fissare un valore per il potenziometro e per la frequenza. Per quest'ultima, se devi solo pilotarlo senza requisiti particolari, una frequenza attorno ai 300 - 500Hz direi che va bene..

Prima di arrivare alla modulazione PWM vorrei ragionare (con il vostro cortese aiuto) sul mio circuito (quello con il led): io ho calcolato t1 e t2 del multivibratore astabile ottenendo rispettivamente 2,35sec per t1 e 1,07sec per t2. Ecco in questo caso quant’è il duty cycle? C’è un modo per conoscerlo?
gohan ha scritto:Ti ricordo che, almeno noi, del motorino ne sappiamo quanto, a quanto sembra (e spero di sbagliarmi) stando a quanto scritto in precedenza, ne sai tu. Niente.

Si questo è vero ma siccome è un componente recuperato non ho alcun dato sul motore. E’ chiaro che se lo possedevo ve lo fornivo immediatamente.
Avatar utente
Foto Utenteclorofabio
10 1 7
Frequentatore
Frequentatore
 
Messaggi: 150
Iscritto il: 14 mag 2010, 20:16

0
voti

[12] Re: Pilotaggio di un motorino

Messaggioda Foto Utentemarco438 » 7 set 2012, 20:45

clorofabio ha scritto:Prima di arrivare alla modulazione PWM vorrei ragionare (con il vostro cortese aiuto) sul mio circuito (quello con il led): io ho calcolato t1 e t2 del multivibratore astabile ottenendo rispettivamente 2,35sec per t1 e 1,07sec per t2. Ecco in questo caso quant’è il duty cycle? C’è un modo per conoscerlo?

Allora dovresti spiegarti un po' meglio.
Con quei valori il duty cycle dovrebbe essere del 68.42%. (giusti i tempi ottenuti)
Nel tutorial che ti ho fornito in precedenza, trovi le formule per il calcolo; a quanto pare non lo hai letto.
marco
Avatar utente
Foto Utentemarco438
37,1k 7 11 13
-EY Legend-
-EY Legend-
 
Messaggi: 16323
Iscritto il: 24 mar 2010, 15:09
Località: Versilia

0
voti

[13] Re: Pilotaggio di un motorino

Messaggioda Foto Utenteclorofabio » 8 set 2012, 8:53

marco438 ha scritto:Allora dovresti spiegarti un po' meglio.
Con quei valori il duty cycle dovrebbe essere del 68.42%. (giusti i tempi ottenuti)
Nel tutorial che ti ho fornito in precedenza, trovi le formule per il calcolo; a quanto pare non lo hai letto.

No mi devi scusare ieri sera quando entrai nuovamente nel forum non mi accorsi del tuo messaggio.
Avatar utente
Foto Utenteclorofabio
10 1 7
Frequentatore
Frequentatore
 
Messaggi: 150
Iscritto il: 14 mag 2010, 20:16

0
voti

[14] Re: Pilotaggio di un motorino

Messaggioda Foto Utenteclorofabio » 8 set 2012, 16:43

Benissimo, la formula che mi serviva per capire, il mio circuito con quale duty cycle sta lavorando è questa D=t1/T (2,35/3,42=0,6871) quindi il D è come hai potuto vedere anche tu del 68%. Ora per calcolarmi la frequenza dovrei fare f=1/T con il periodo (T) espresso in msec e la frequenza che mi verrà in kHz. Giusto?
Per quanto riguarda invece il circuito con il motorino va bene se metto un potenziometro da 50Kohm?
Avatar utente
Foto Utenteclorofabio
10 1 7
Frequentatore
Frequentatore
 
Messaggi: 150
Iscritto il: 14 mag 2010, 20:16

0
voti

[15] Re: Pilotaggio di un motorino

Messaggioda Foto Utentemarco438 » 8 set 2012, 16:45

Fai i calcoli completi e postali cosi' li vediamo poi insieme, per controllo.
Per il potenziometro, dipende di quale schema stai parlando; meglio postarlo in FidocadJ.
marco
Avatar utente
Foto Utentemarco438
37,1k 7 11 13
-EY Legend-
-EY Legend-
 
Messaggi: 16323
Iscritto il: 24 mar 2010, 15:09
Località: Versilia

0
voti

[16] Re: Pilotaggio di un motorino

Messaggioda Foto Utenteclorofabio » 9 set 2012, 12:28

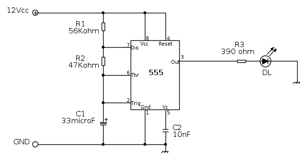
Allora questo è il calcolo del tempo in cui il led è acceso (t1) con
    R1=56Kohm
    R2=47Kohm
    C=33microF

t1 = 0,693x(R1+R2)xC = 0,693x(56000+47000)x0,000033 = 0,693x103000x0,000033 = 2,35sec

questo è il calcolo del tempo in cui il led è spento (t2)
t2 = 0,693xR2xC = 0,693x47000x0,000033 = 1,07sec

questo è il calcolo del periodo (T)
T = t1+t2 = 2,35+1,07 = 3,42sec

questo è il calcolo del duty cycle (D)
D = t1/T = 2,35/3,42 = 0,6871 (68,71%)

questo è il calcolo della frequenza (f)
f = 1/T = 1/3,42 = 0,292 kHz (292 Hz)

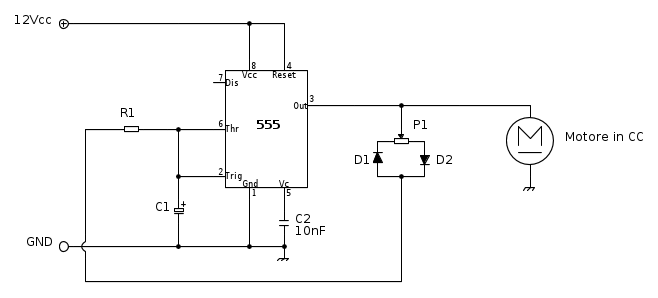
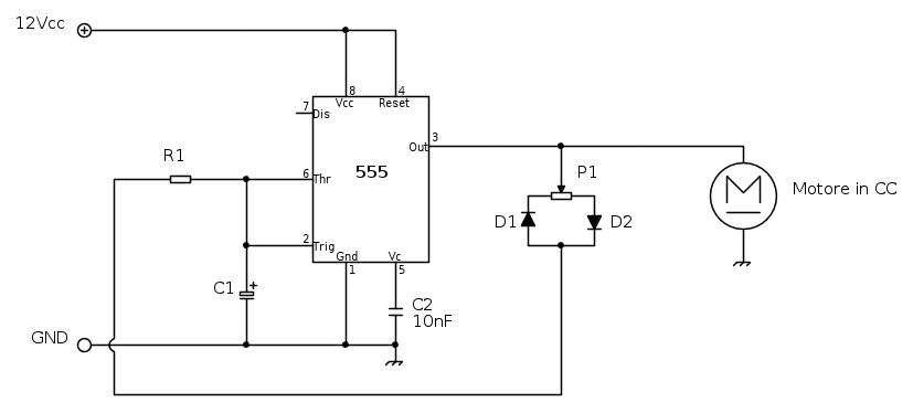
Lo schema di cui ho fatto i calcoli (se ci sono errori dimmi pure) è questo:

mentre quello in cui devo inserire il motorino è questo:
Avatar utente
Foto Utenteclorofabio
10 1 7
Frequentatore
Frequentatore
 
Messaggi: 150
Iscritto il: 14 mag 2010, 20:16

2
voti

[17] Re: Pilotaggio di un motorino

Messaggioda Foto Utentemarco438 » 9 set 2012, 13:00

I calcoli sono giusti.
Ora, riguardo il secondo circuito, non credo si possa collegare direttamente il motore al 555.
Occorre interporre un transistor o meglio un mosfet ma, per decidere quale mettere e' necessario sapere il consumo, almeno approssimativo, del motore (non ricordo se hai detto qual'e' la tensione di alimentazione).
marco
Avatar utente
Foto Utentemarco438
37,1k 7 11 13
-EY Legend-
-EY Legend-
 
Messaggi: 16323
Iscritto il: 24 mar 2010, 15:09
Località: Versilia

0
voti

[18] Re: Pilotaggio di un motorino

Messaggioda Foto Utenteclorofabio » 9 set 2012, 16:37

marco438 ha scritto:I calcoli sono giusti.

Quindi anche le unità di misura sono esatte? No, perché mi erano venuti alcuni dubbi.
marco438 ha scritto:Ora, riguardo il secondo circuito, non credo si possa collegare direttamente il motore al 555.
Occorre interporre un transistor o meglio un mosfet

E un BJT di potenza non va bene?
marco438 ha scritto:e' necessario sapere il consumo, almeno approssimativo, del motore (non ricordo se hai detto qual e' la tensione di alimentazione).

C’è un bel problema quel motore se riceve una tensione di 12V, no che si brucia, si infiamma :D quindi siccome il 555 ha una tensione di alimentazione compresa tra 5 e 15V io lo alimento a 6V (il 555). Chiaramente prima di fare questo alimento direttamente il motore con il mio alimentatore e vedo a 6V di quanta corrente ha bisogno.Sono solo prove che sto proponendo se poi non vanno bene dimmi pure.
Comunque ho postato il link della foto che ho fatto al motore in questione ci sono dei caratteri sopra. Possono servire? L'immagine non lo postata perché è troppo grande quindi il riquadro la riporta solo a metà.
s4020619.jpg
s4020619.jpg (55.81 KiB) Osservato 5371 volte
Avatar utente
Foto Utenteclorofabio
10 1 7
Frequentatore
Frequentatore
 
Messaggi: 150
Iscritto il: 14 mag 2010, 20:16

0
voti

[19] Re: Pilotaggio di un motorino

Messaggioda Foto Utentemarco438 » 9 set 2012, 16:55

Vorrei sapere quante volte vi si debbono ripetere le stesse cose: i server esterni sono vietati.
Se la foto e' troppo grande si ridimensiona come ho fatto ora io.
Prova il motorino a diverse tensioni di alimentazione partendo da 5V a salire e misura il consumo.
marco
Avatar utente
Foto Utentemarco438
37,1k 7 11 13
-EY Legend-
-EY Legend-
 
Messaggi: 16323
Iscritto il: 24 mar 2010, 15:09
Località: Versilia

0
voti

[20] Re: Pilotaggio di un motorino

Messaggioda Foto Utenteclorofabio » 10 set 2012, 0:14

Chiedo scusa ma non ero al corrente di questo particolare.
Ho fatto la prova con il motorino e anche 5V sono troppi in quanto a quella tensione quel motorino in foto lavora (gira) come un dannato :twisted:. Ho usato un altro motorino che a 12V funziona benissimo e che ha bisogno di circa 50mA di corrente.
Comunque, che tipo di transistor posso mettere all'uscita del 555 (al pin 3)?
Ah dimenticavo di chiedere nuovamente, un BJT di potenza può andare bene?
Inoltre, per questo impiego del 555 si può usare lo stesso la configurazione astabile dell' NE con il PWM?
Avatar utente
Foto Utenteclorofabio
10 1 7
Frequentatore
Frequentatore
 
Messaggi: 150
Iscritto il: 14 mag 2010, 20:16

PrecedenteProssimo

Torna a Elettronica generale

Chi c’è in linea

Visitano il forum: Nessuno e 35 ospiti