Rieccomi, scusate se sono sparito ma stavo finendo di studiare per un esame.
Prima di procedere con lo sbroglio ho cercato fra i vari negozi online un trasformatore che potesse fare al caso mio, per poi verificare che tutti i conti tornassero come previsto. Ovviamente non è stato così.
Ho trovato
questo ma non riesco a capire se sia a presa centrale o no. Non credo, visto che non è specificato, ma pensavo di adattarlo collegando in serie i due secondari e ricavare da lì il potenziale di riferimento.
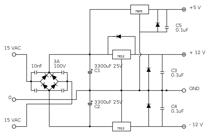
Supponendo che possa andar bene ho rifatto i quattro conti per verificare il dimensionamento. A valle del ponte avrei

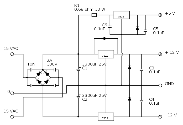
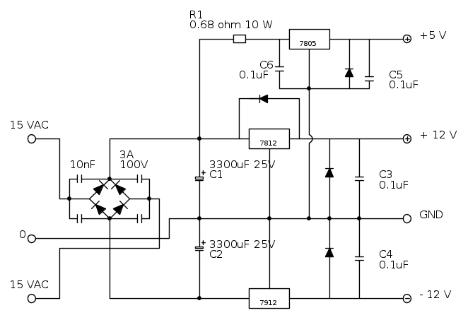
. Questo comporta, per i regolatori, una dissipazione massima di 11.5W per quelli da 12V, mentre sarebbe di 21W per il 7805.
Ovviamente a questo punto mi ritrovo con il problema della dissipazione termica. Il regolatore da 5V diventa ingestibile, ma anche quello da 12V mi da qualche pensiero.
Non volendo far raggiungere all'integrato la

ottengo una massima potenza dissipabile di

(i

per la temperatura dell'alimentatore li ho sparati un po' a caso, è un valore ragionevole?). Calcolata considerando un package TO-3 come suggerito da [user]gohan[/user], l'isolante e il grasso (per il 7912) come suggerito da
IsidoroKZ e ipotizzando una

del dissipatore di

(l'ho presa dal DS di un dissipatore sul sito che ho linkato per il trasformatore).
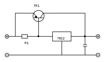
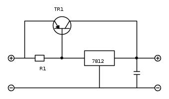
Cercando di documentarmi su internet ho trovato due possibili alternative. La prima:
La seconda sinceramente non ricordo più dove l'ho letta, comunque consiste nel collegare due regolatori in parallelo:
In questo modo si dimezzerebbe la potenza dissipata e avrei bisogno di una

.
Sinceramente non mi piace nessuna delle due soluzioni proposte. La prima mi sembra troppo dipendente dal guadagno del transistor. Avevo fatto i conti, che adesso non trovo più, ma a causa delle tolleranze dei componenti ero riuscito ad ottenere solo una stima molto grossolana della corrente che sarebbe stata erogata dal transistor e di quella in uscita dal regolatore. Avevo calcolato una variazione di circa il 10-20% della corrente. Quindi sarei di nuovo punto e a capo con la questione della dissipazione, visto che non potrei dimensionare i dissipatori con cognizione di causa. Inoltre non mi va di costruire qualcosa che funzionerebbe come dice lui anziché come dico io
La seconda... boh, l'ho riportata perché credo che potrebbe funzionare, ma non mi sembra una soluzione molto elegante.
Per quel che riguarda il regolatore da 5V, invece, lo rimetterei in serie a quello da 12V. Al limite potrei anche toglierlo del tutto e montarlo su un altro pezzo di millefori da collegare all'occorrenza come se fosse un regolatore a sé stante.
Infine avrei una domanda riguardo il suggerimento di
DirtyDeeds:
DirtyDeeds ha scritto:2) Lo spessore delle piste deve essere sufficiente per le correnti da erogare.
In effetti in prima battuta non avevo considerato questo aspetto. Vorrei realizzare il circuito su millefori e pensavo di utilizzare per i collegamenti stagno da 1mm. L'obiettivo è ottenere un risultato simile a questo (per quanto possibile):

[/fcd].
Forse farei meglio a comprare uno di quegli alimentatori della ATTEN che si trovano su ebay intorno ai 40 euro, probabilmente risparmierei e sarebbe pure regolabile, ma non mi è mai piaciuto lasciare le cose a metà
Mi date un consiglio?