Alimentatore Vin 12-86Vdc / Vout 12-15Vdc 1A

Elettronica lineare e digitale: didattica ed applicazioni

Moderatori: Foto Utentecarloc, Foto Utenteg.schgor, Foto UtenteBrunoValente, Foto UtenteIsidoroKZ

Avatar utente
Foto UtenteSparafucile
4.371 4 8
Master EY
Master EY
Messaggi: 650
Iscritto il: 22 gen 2012, 18:57
0
voti

[21] Re: Alimentatore Vin 12-86Vdc / Vout 12-15Vdc 1A

Messaggioda Foto UtenteSparafucile » 20 set 2012, 6:33

Grazie, Foto UtenteLelettrico!

Considerò attentamente la nuova informazione ed anche la possibilità di utilizzare un trasformatore. Purtroppo ho gia' dubbi seri, che lo schema con il trasformatore può essere utile nel nostro caso.

Avatar utente
Foto UtenteSparafucile
4.371 4 8
Master EY
Master EY
Messaggi: 650
Iscritto il: 22 gen 2012, 18:57
2
voti

[22] Re: Alimentatore Vin 12-86Vdc / Vout 12-15Vdc 1A

Messaggioda Foto UtenteSparafucile » 21 set 2012, 10:04

Ho considerato il circuito integrato LM5017. E` un componente buono, ma secondo me non e` adatto per il caso nostro, perche:
- non puo` dare 12 V alla uscita, se la tensione d'ingresso e` meno di 14.5 V;
- la soluzione con il trasformatore (Datasheet Fig. 7., uscita isolata Vout2) potrebbe fornire una tensione di 12 V, anche se la tensione d'ingresso e` meno di 12 V, ma alla uscita non isolata (Datasheet Fig. 7., Vout1) deve esistere un consumo abbastanza intensivo, di che non abbiamo bisogno.

Il controllore LM5016 e` buono, ma anche in questo caso non possiamo utilizzare lo schema semplice. Dobbiamo inserire un trasformatore alla maniera non "standard". Finalmente l'applicazione di LM5016 mi pare ad essere tropo complicata. Io non possiedo LM5016 e non posso sperimentare. Non vorrei rischiare.

Se tutti sono d'accordi, comincero` con i calcoli di parametri di un alimentatore secondo lo schema [5] e caratteristiche tecniche:
- tensione d'ingresso minima V_{imin}=12V;
- tensione d'ingresso massima V_{imax}=86V;
- tensione d'uscita V_{u}=12V;
- corrente d'uscita massima I_{umax}=650mA;
- corrente d'uscita minima I_{umin}=100mA.

Avatar utente
Foto Utentebeppexx80
15 3
Messaggi: 27
Iscritto il: 16 set 2012, 22:11
0
voti

[23] Re: Alimentatore Vin 12-86Vdc / Vout 12-15Vdc 1A

Messaggioda Foto Utentebeppexx80 » 21 set 2012, 13:02

Uauuu sei uno specialista... te ne intendi proprio

Avatar utente
Foto UtenteSparafucile
4.371 4 8
Master EY
Master EY
Messaggi: 650
Iscritto il: 22 gen 2012, 18:57
1
voti

[24] Re: Alimentatore Vin 12-86Vdc / Vout 12-15Vdc 1A

Messaggioda Foto UtenteSparafucile » 21 set 2012, 20:55

Potenze, Tensioni e Correnti

La potenza massima di uscita e` apparentemente
P_{umax}=I_{umax}\cdot V_{u}=0.65\cdot 12=7.8W

La potenza massima d'ngresso deve essere
P_{imax}= \frac{P_{umax}}{\eta }=\frac{7.8}{0.8}=9.75W ,
dove \eta=0.8 e` la efficienza ipotizzata.

Per le correnti d'ingresso si ottiene
I_{imin}=\frac{P_{imax}}{V_{imax}}= \frac{9.75}{86}=0.114A
I_{imax}=\frac{P_{imax}}{V_{imin}}= \frac{9.75}{12}=0.813A

Per le tensioni ai capi di trasformatore si ottiene:
+ tensione ai capi dell'avvolgimento primario, fase ON
V_{pmaxOn}=V_{imax}-V_{sat}-V_{R2}= 86-0.4-1=84.6V
V_{pminOn}=V_{imin}-V_{sat}-V_{R2}= 12-0.4-1=10.6V
dove:
- V_{sat}=0.4V - tensione di saturazione di T_{1};
- V_{R2}=1V - caduta di tensione sulla resistenza R_{2};
+ tensione ai capi dell'avvolgimento secondario, fase OFF
V_{sOff}=V_{u}+V_{DF}= 12-0.7=12.7V
dove:
-V_{DF} - caduta di tensione sul diodo D_{3} aperto .
+ tensione ai capi dell'avvolgimento primario, fase OFF
V_{pOff}=V_{sOff}=12.7V.

L'ultimo e` una scelta costruttiva, che e` molto importante. Nel caso presente ho agito cosi per poter sostituire il trasformatore con un'induttanza sola (L_{a} rimane sempre).

Per il rapporto dei numeri delle spire degli avvolgimenti primario e secondario si ottiene
\frac{n_{p}}{n_{s}}=\frac{V_{pOff}}{V_{sOff}}=1

Finalmente si puo` calculare la tensione ai capi dell'avvolgimento secondario durante la fase ON
V_{sminOn}=\frac{n_{s}}{n_{p}}\cdot V_{pminOn}=1\cdot 10.6=10.6V
V_{smaxOn}=\frac{n_{s}}{n_{p}}\cdot V_{pmaxOn}=1\cdot 84.6=84.6V

Adesso si puo` calcolare anche il duty-cycle:
\delta_{min}= \frac{V_{pOff}}{V_{pOff}+V_{pmaxOn}}=\frac{12.7}{12.7+84.6}=0.13
\delta_{max}= \frac{V_{pOff}}{V_{pOff}+V_{pminOn}}=\frac{12.7}{12.7+10.6}=0.545

Io proseguiro` probabilmente domani.

P.S.
Sarei molto grato a tutti coloro che hanno trovato e segnalato errori.

Avatar utente
Foto Utentebeppexx80
15 3
Messaggi: 27
Iscritto il: 16 set 2012, 22:11
0
voti

[25] Re: Alimentatore Vin 12-86Vdc / Vout 12-15Vdc 1A

Messaggioda Foto Utentebeppexx80 » 21 set 2012, 23:27

Altri componenti datomi da un altro utente

ncp1034
oopure ltc3703

Avatar utente
Foto UtenteSparafucile
4.371 4 8
Master EY
Master EY
Messaggi: 650
Iscritto il: 22 gen 2012, 18:57
2
voti

[26] Re: Alimentatore Vin 12-86Vdc / Vout 12-15Vdc 1A

Messaggioda Foto UtenteSparafucile » 22 set 2012, 16:14

Potenze, Correnti e Tensioni - continua

Scelgo che I_{umin} coincida con la corrente minima di uscita per il modo continuo. L'andamento delle correnti nelle due fasi di conduzione e per i due casi estremali quanto V_{i}=V_{imax} e V_{i}=V_{imin} si puo` vedere in Fig.1. e Fig.2.





Per i valori delle correnti piu` significativi si puo` ottenere:
1. @ V_{i}=V_{imax}, \delta = \delta _{min}

- \Delta I_{s}=\frac{2\cdot I_{umin}}{1-\delta _{min}}=\frac{2\cdot 0.1}{1-0.13}=0.23A

- @ I_{u}=I_{umin}
I_{sPk}=\Delta I_{s}=0.23A
I_{pPk}=\frac{n_{s}}{n_{p}} \cdot I_{sPk}=1 \cdot 0.23 =0.23A

- @ I_{u}=I_{umax}
I_{sPk}=\frac{I_{umax}}{1-\delta _{min}} +\frac{1}{2}\cdot  \Delta I_{s}=  \frac{0.65}{1-0.13} +\frac{1}{2}\cdot 0.23=0.86A
I_{pPk}=\frac{n_{s}}{n_{p}} \cdot I_{sPk}=1 \cdot 0.86=0.86A

2. @ V_{i}=V_{imin}, \delta = \delta _{max}

- \Delta I_{s}=\frac{2\cdot I_{umin}}{1-\delta _{min}} \cdot \frac{1-\delta _{max}}{1-\delta _{min}} =\frac{2\cdot 0.1}{1-0.13} \cdot \frac{1-0.545}{1-0.13}=0.12A

- @ I_{u}=I_{umin}
I_{sPk}=\frac{I_{umin}}{1-\delta _{max}} +\frac{1}{2}\cdot  \Delta I_{s}=  \frac{ 0.1}{1-0.545} +\frac{1}{2}\cdot 0.12=0.28A
I_{pPk}=\frac{n_{s}}{n_{p}} \cdot I_{sPk}=1 \cdot 0.28 =0.28A

- @ I_{u}=I_{umax}
I_{sPk}=\frac{I_{umax}}{1-\delta _{max}} +\frac{1}{2}\cdot  \Delta I_{s}=  \frac{0.65}{1-0.545} +\frac{1}{2}\cdot 0.12=1.49A
I_{pPk}=\frac{n_{s}}{n_{p}} \cdot I_{sPk}=1 \cdot 1.49=1.49A


Frequenza e periodo

La frequenza f e` costante. La mia scelta costruttiva e`
f = 33.333 kHz ;-)

Per il periodo T segue
T =  \frac{1}{f}=\frac{1}{33333}=30\mu s .

P.S.
I circuiti integrati NCP1034 e LTC3703 considero` dopo che finisco i calcoli.

Avatar utente
Foto UtenteOrso71
157 1 4
No Rank
Messaggi: 143
Iscritto il: 22 set 2012, 10:26
Località: Conegliano Veneto
0
voti

[27] Re: Alimentatore Vin 12-86Vdc / Vout 12-15Vdc 1A

Messaggioda Foto UtenteOrso71 » 22 set 2012, 17:01

Si potrebbero fare due alimentatori separati. Uno per il micro e uno per il carico. L'alimentatore per il micro di tipo lineare, tanto consuma poco, fatto con un transistor di tensione adeguata e uno zener che dia una uscita di circa 10 volt, seguito da un integrato tipo 78L05. Per l'altro alimentatore si potrebbe fare un alimentatore a corrente costante isteretico, molto semplice con un IRS2980 che ha anche un ingresso digitale on/off per comandare l'uscita. Forse c'è qualche componente in più ma per chi non ha esperienza con gli switching è certo più facile.

Avatar utente
Foto UtenteSparafucile
4.371 4 8
Master EY
Master EY
Messaggi: 650
Iscritto il: 22 gen 2012, 18:57
1
voti

[28] Re: Alimentatore Vin 12-86Vdc / Vout 12-15Vdc 1A

Messaggioda Foto UtenteSparafucile » 22 set 2012, 17:47

Ciao Foto UtenteOrso71,

Grazie per il suggerimento!

Orso71 ha scritto:Si potrebbero fare due alimentatori separati...

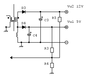
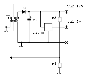
La mia idea finale e`


Secondo il post [17] per il PIC basterebbe una corrente di 180 mA. Cosi il 7805 dovrebbe dissipare una potenza di P_{7805}=(12 - 5)\cdot 0.180=1.26W, che non mi pare ad essere tanto, se c'e` un' dissipatore.

Nel caso estremo possiamo fare cosi`


Orso71 ha scritto:... Per l'altro alimentatore si potrebbe fare un alimentatore a corrente costante isteretico...

Se capisco bene, cos'e` una elettrovalvola, io direi, che l'isteresi e una idea buona, ma una sorgente di corrente non e molto adatta. L'elettrovalvola possiede una induttanza considerabile! Cosa ne pensi?

Avatar utente
Foto UtenteOrso71
157 1 4
No Rank
Messaggi: 143
Iscritto il: 22 set 2012, 10:26
Località: Conegliano Veneto
0
voti

[29] Re: Alimentatore Vin 12-86Vdc / Vout 12-15Vdc 1A

Messaggioda Foto UtenteOrso71 » 22 set 2012, 17:54

Forse non mi sono spiegato bene: io pensavo di non utilizzare un buck, ma un primo alimentatore che parta dagli 80 V e scenda a 5 e un secondo alimentatore che parta dagli 80 V e alimenti in corrente l'elettrovalvola.
L'induttanza dell'elettrovalvola non è un problema perché è in serie con un'altra ben più grande dell'isteretico.
Domanda: servono 180 mA al PIC? Così tanti?

Avatar utente
Foto UtenteSparafucile
4.371 4 8
Master EY
Master EY
Messaggi: 650
Iscritto il: 22 gen 2012, 18:57
1
voti

[30] Re: Alimentatore Vin 12-86Vdc / Vout 12-15Vdc 1A

Messaggioda Foto UtenteSparafucile » 22 set 2012, 18:29

Grazie, ho capito. Nel senso di una sorgente di corrente mi preoccupava la legge

V_{L}=L\cdot \frac{di}{dt}

Mi pare, che IRS2980S potrebbe essere adattato. Prego, descrivi la tua proposta. Foto Utentebeppexx80 avra` una scelta miglore.

Io ho l'intenzione di finire la descrizzione gia` cominciata specificando il trasformatore, i diodi, il transistore ed il circuito integrato.


Torna a “Elettronica generale”