Salve, sto realizzando il circuito di giochi di luci di Sara.sbarra che si trova a questo link:
http://www.electroyou.it/vis_resource.p ... n=RP&id=99
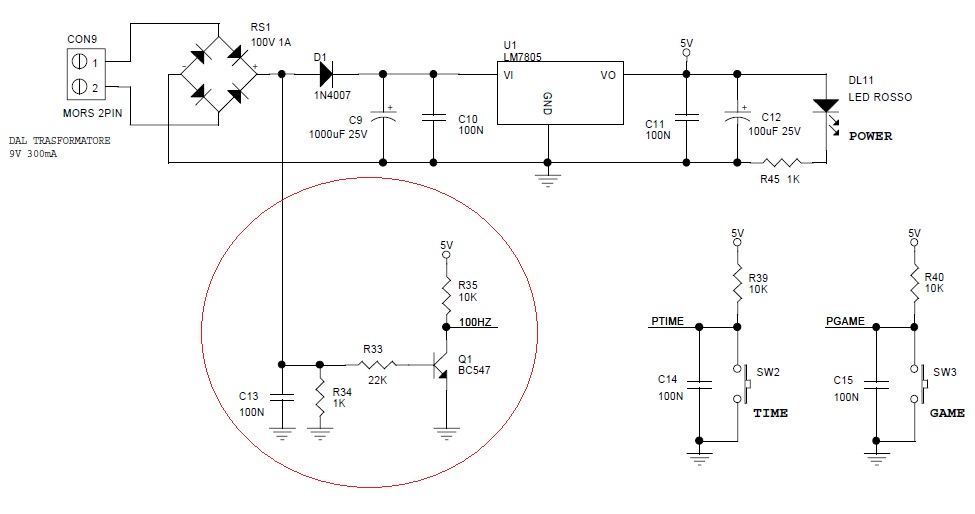
Ho bisogno di un aiuto per una modifica al circuito. Siccome dispongo di un alimentatore che mi fornisce la tensione di 5V volevo eliminare tutta la parte alimentazione...
Il mio problema sta nella parte di circuito che parte subito dopo il ponte di diodi che da il segnale 100Hz al PIC 16f84.
Se elimino tutta la parte alimentazione dove posso prendere quel segnale?
Modifica circuito giochi di luci
Moderatore:
IsidoroKZ
21 messaggi
• Pagina 1 di 3 • 1, 2, 3
0
voti
0
voti
sidro007 ha scritto:Se elimino tutta la parte alimentazione dove posso prendere quel segnale?
Cosa vuol dire? Puoi essere più chiaro? In ogni sul collettore quando l'NPN è spento hai 5V in ingresso sul PIN.
PS: Schemi in Fidocad.
0
voti
Quel segnale è un'onda quadra a 100 Hz e serve per dare il sincronismo al circuito. La cosa più semplice è generarlo con un oscillatore astabile fatto per esempio con un NE555. Potresti modificare il software ma è di sicuro più complesso.
0
voti
OPS
Avevo letto male..
Il 555 però secondo me non è molto preciso. Provare non costa nulla, magari con resistori da 1% di tolleranza, con condensatori ceramici. Dipende anche dalla precisione che si vuole ottenere, se è importante vai con un oscillatore al quarzo.
dove posso prendere quel segnale?
Avevo letto male..

Il 555 però secondo me non è molto preciso. Provare non costa nulla, magari con resistori da 1% di tolleranza, con condensatori ceramici. Dipende anche dalla precisione che si vuole ottenere, se è importante vai con un oscillatore al quarzo.
0
voti
La precisione non è fondamentale in quanto avrà un utilizzo sporadico strettamente casalingo...
Un quarzo ce già per il PIC, è da 4Mhz. Proverò ad usare un 555.
Un quarzo ce già per il PIC, è da 4Mhz. Proverò ad usare un 555.
0
voti
Scusate se chiedo, ma stò smanettando con le formule e simulatori da ieri sera e non sono sicuro del risultato...
Non avreste i valori di r1, r2 e C per avere un uscita a 100Hz da un 555 con duty cycle 50%?
Non avreste i valori di r1, r2 e C per avere un uscita a 100Hz da un 555 con duty cycle 50%?
0
voti
Se l'alimentatore che hai non e' switching, puoi realizzare il circuito inserito nel cerchio e prelevare (come nello schema) la frequenza dal positivo del ponte.
marco
0
voti
L'alimentatore è switching con uscite +/-12 e +/-5 per utilizzo su cabinati e PC.
Con il programmino di calcolo ho attenuto questi dati:
R1=6,1K
R2=150k
C= 47nF
Con il programmino di calcolo ho attenuto questi dati:
R1=6,1K
R2=150k
C= 47nF
0
voti
Peccato che resistenze da 6.1kohm non ci siano.
Ti consiglio R1/4.7k , R2/200kohm trimmer, C1/47nF; con questi valori, salvo le tolleranze dei componenti, dovresti avere i 100 Hz regolando il trimmer intorno ai 150.7 kohm .
Se vuoi un minimo di precisione usa trimmer multigiri, altrimenti non riesci ad effettuare la regolazione.
Ti consiglio R1/4.7k , R2/200kohm trimmer, C1/47nF; con questi valori, salvo le tolleranze dei componenti, dovresti avere i 100 Hz regolando il trimmer intorno ai 150.7 kohm .
Se vuoi un minimo di precisione usa trimmer multigiri, altrimenti non riesci ad effettuare la regolazione.
marco
21 messaggi
• Pagina 1 di 3 • 1, 2, 3
Torna a Elettronica e spettacolo
Chi c’è in linea
Visitano il forum: Nessuno e 27 ospiti

Elettrotecnica e non solo (admin)
Un gatto tra gli elettroni (IsidoroKZ)
Esperienza e simulazioni (g.schgor)
Moleskine di un idraulico (RenzoDF)
Il Blog di ElectroYou (webmaster)
Idee microcontrollate (TardoFreak)
PICcoli grandi PICMicro (Paolino)
Il blog elettrico di carloc (carloc)
DirtEYblooog (dirtydeeds)
Di tutto... un po' (jordan20)
AK47 (lillo)
Esperienze elettroniche (marco438)
Telecomunicazioni musicali (clavicordo)
Automazione ed Elettronica (gustavo)
Direttive per la sicurezza (ErnestoCappelletti)
EYnfo dall'Alaska (mir)
Apriamo il quadro! (attilio)
H7-25 (asdf)
Passione Elettrica (massimob)
Elettroni a spasso (guidob)
Bloguerra (guerra)




