Buongiorno a tutti,
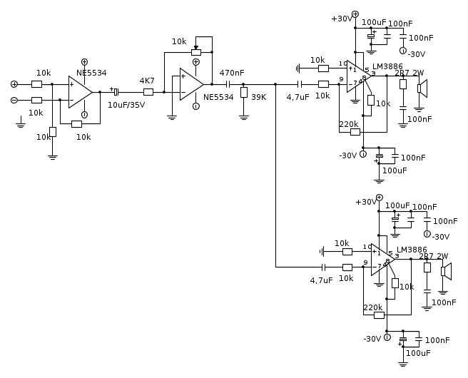
dopo varie prove ho finalmente realizzato un ampli che mi dovrebbe pilotare una cassa con due altoparlanti. Il circuito è quello in allegato
La parte a sinistra è una sorta di preamplificazione con sbilanciatore seguito da un ampli per il controllo del volume; a destra invece troviamo i due LM3886 predisposti a pilotare i due altoparlanti (manca la sezione crossover volutamente).
Ho collegato il tutto e acceso: il circuito funziona, nel senso che se mando un segnale in ingresso questo viene correttamente amplificato, ma ho un disturbo non appena alimento il circuito, anche senza segnale in ingresso. Praticamente l'altoparlante "frigge" non so come spiegarlo, ma sembra il rumore tipico di un problema con una qualche massa.
In più ho provato a mettere a massa il dissipatore degli LM3886T con il risultato di far saltare una resistenza del circuito che da i più 30V. Sembra che sul dissipatore ci siano i 30V di alimentazione dei 3886, è normale?
Disturbo su Ampli DIY
Moderatore:
IsidoroKZ
38 messaggi
• Pagina 1 di 4 • 1, 2, 3, 4
0
voti
Temo sia normale, si legge nel DS
Bisogna adoperare il Package TF11B per avere il modello isolato.
Riguardo al rumore ... mmm servono maggiori dettagli se metti in cc gli ingressi c'e' ancora?
Link al DS se servisse http://www.ti.com/lit/ds/symlink/lm3886.pdf
BTW, e' un mostro di ampli, puo non essere banale farlo andare al 100%
Note 12: The LM3886T package TA11B is a non-isolated package, setting the tab of the device and the heat sink at V− potential when the LM3886 is directly mounted to the heat sink using only thermal compound. If a mica washer is used in addition to thermal compound, θCS (case to sink) is increased, but the heat sink
will be isolated from V−
Bisogna adoperare il Package TF11B per avere il modello isolato.
Riguardo al rumore ... mmm servono maggiori dettagli se metti in cc gli ingressi c'e' ancora?
Link al DS se servisse http://www.ti.com/lit/ds/symlink/lm3886.pdf
BTW, e' un mostro di ampli, puo non essere banale farlo andare al 100%
-

Lelettrico
2.458 1 4 6 - Master

- Messaggi: 1108
- Iscritto il: 13 set 2010, 12:24
0
voti
Ok, grazie mille per la risposta, sto impazzendo
Mi è venuto un dubbio giusto adesso: questo stesso circuito l'ho prvato su breadboard e li mi funzionava alla perfezione, l'unica cosa che ho cambiato è stato il trasformatore di alimentazione. Quello della prova su breadboard aveva un secondario di questo tipo V-0-V, mentre quello che ho usato adesso è così: V-0,V-0 e non sono indicati i fili di massa e quelli di tensione, quindi ho fatto una prva con il tester e ho collegato come credevo giusto. E possibile che abbia sbagliato a collegare il secondario del trafo e che questo mi provochi il disturbo?
P.S: non c'è differenza tra la versione T e TF a livello di caratteristiche vero? la sola differenza è che uno è isolato e l'altro no, giusto?
Mi è venuto un dubbio giusto adesso: questo stesso circuito l'ho prvato su breadboard e li mi funzionava alla perfezione, l'unica cosa che ho cambiato è stato il trasformatore di alimentazione. Quello della prova su breadboard aveva un secondario di questo tipo V-0-V, mentre quello che ho usato adesso è così: V-0,V-0 e non sono indicati i fili di massa e quelli di tensione, quindi ho fatto una prva con il tester e ho collegato come credevo giusto. E possibile che abbia sbagliato a collegare il secondario del trafo e che questo mi provochi il disturbo?
P.S: non c'è differenza tra la versione T e TF a livello di caratteristiche vero? la sola differenza è che uno è isolato e l'altro no, giusto?
0
voti
Dovresti fornire maggiori delucidazioni sul "come io credevo giusto" se misuri la tensione con il 2 trasformatore deve essere sempre +30 e -30.
Nota importante, sempre nel DS compare la dicitura
Massa del carico (altoparlante) massa del gruppo compensazione in uscita (che non hai) masse degli ingressi e di retroazione devono unirsi alla massa comune (dove entra il centrale delle alimentazioni) attraverso percorsi separati. Circuito di compensazione in uscita(non hai la L) e decoupling locale da 0.1 piu' vicino possibile all'integrato.
Quindi sembra che una breadboard non sia proprio adatta a meno di non osservare scrupolosamente i consigli che riguardano la stabilita' dati nel DS. A occhio ti autooscilla causa layout non rispettato.
I due, isolato e non, sono assolutamente identici. My2cents conviene il non isolato e poi isolare i dissipatori, la resistenza termica se si usa il grasso termoconduttivo (normal grasso con dell'ossido di zinco o altro) e decisamente minore, come insomma hai fatto.
Nota importante, sempre nel DS compare la dicitura
When designing a layout, it is important to return the load ground, the output compensation ground, and the low level (feedback and input) grounds to the circuit board common ground point through separate paths. Otherwise, large currents flowing along a ground conductor will generate voltages on the conductor which can effectively act as signals at the input, resulting in high frequency oscillation or excessive
distortion. It is advisable to keep the output compensation components and the 0.1 μF supply decoupling capacitors as close as possible to the .... omissis
Massa del carico (altoparlante) massa del gruppo compensazione in uscita (che non hai) masse degli ingressi e di retroazione devono unirsi alla massa comune (dove entra il centrale delle alimentazioni) attraverso percorsi separati. Circuito di compensazione in uscita(non hai la L) e decoupling locale da 0.1 piu' vicino possibile all'integrato.
Quindi sembra che una breadboard non sia proprio adatta a meno di non osservare scrupolosamente i consigli che riguardano la stabilita' dati nel DS. A occhio ti autooscilla causa layout non rispettato.
I due, isolato e non, sono assolutamente identici. My2cents conviene il non isolato e poi isolare i dissipatori, la resistenza termica se si usa il grasso termoconduttivo (normal grasso con dell'ossido di zinco o altro) e decisamente minore, come insomma hai fatto.
-

Lelettrico
2.458 1 4 6 - Master

- Messaggi: 1108
- Iscritto il: 13 set 2010, 12:24
0
voti
Puoi provare a mettere momentaneamente un 33nF /68nF sui piedini 10 dei lm3886 e vedere cosa succede ?
0
voti
Non ho ben capito cosa sia la massa del gruppo compensazione in uscita. Io ho la massa del segnale, quella dell'alimentazione e quelle del carico unite insieme. Come ho visto fare in tutti gli schemi trovati in rete.
@francos: Adesso provo a mettere i C come mi suggerisci.
@francos: Adesso provo a mettere i C come mi suggerisci.
0
voti
La massa tratteggiata nello schema sotto per CSN, nel tuo caso non hai il gruppo L//R di stabilita' (DS pag. 6).
-

Lelettrico
2.458 1 4 6 - Master

- Messaggi: 1108
- Iscritto il: 13 set 2010, 12:24
0
voti
Ho messo il cond. in parallelo come suggerito ma non è cambiato niente. Ho sentito un leggero miglioramento riportando la massa di quella resistenza nel punto in cui entra la massa del trasformatore, ma proprio di poco. Ho inoltre riprovato con il vecchio trafo e li il miglioramento è stato evidente, anche se rimane comunque un rumore fastidioso. Probabilmente il rumore è più basso dato che il trasformatore usato all'inizio è un 2x15V mentre quello che uso ora è un 2x24V.

riguardo il gruppo L/R, dici potrebbe dipendere da quello?

riguardo il gruppo L/R, dici potrebbe dipendere da quello?
0
voti
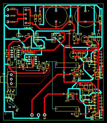
Inserisco un immagine della scheda. Forse il giro delle masse non va bene: e se io riportassi la massa di CSN direttamente nel punto in cui entra la massa del trafo?
- Allegati
-
- Immagine.jpg (54.52 KiB) Osservato 5170 volte
0
voti
Ci vuole molta area per le masse, si usa tutto il rame che e' possibile usare.
Poi come detto nel DS le masse del gruppo RC in uscita, il feedback etc ... devono andare separatamente al punto di unione comune (centrale del trafo).
Si spiega il rumore, che sembra una autooscillazione dovuta al layout ....
-

Lelettrico
2.458 1 4 6 - Master

- Messaggi: 1108
- Iscritto il: 13 set 2010, 12:24
38 messaggi
• Pagina 1 di 4 • 1, 2, 3, 4
Torna a Elettronica e spettacolo
Chi c’è in linea
Visitano il forum: Nessuno e 27 ospiti

Elettrotecnica e non solo (admin)
Un gatto tra gli elettroni (IsidoroKZ)
Esperienza e simulazioni (g.schgor)
Moleskine di un idraulico (RenzoDF)
Il Blog di ElectroYou (webmaster)
Idee microcontrollate (TardoFreak)
PICcoli grandi PICMicro (Paolino)
Il blog elettrico di carloc (carloc)
DirtEYblooog (dirtydeeds)
Di tutto... un po' (jordan20)
AK47 (lillo)
Esperienze elettroniche (marco438)
Telecomunicazioni musicali (clavicordo)
Automazione ed Elettronica (gustavo)
Direttive per la sicurezza (ErnestoCappelletti)
EYnfo dall'Alaska (mir)
Apriamo il quadro! (attilio)
H7-25 (asdf)
Passione Elettrica (massimob)
Elettroni a spasso (guidob)
Bloguerra (guerra)




