francos ha scritto:Ho letto moltissimi tuoi post e ho ben presente che valgo
forse mezzo tuo capello

, pero il circuito postato da me per ultimo mi sembrava ben strutturato..... e se non sbaglio è lo stesso stesso circuito di partenza che ha utilizzato Piercarlo....quindi è sicuro che va bene...vabbè...

Ciao
francos, non era affatto mia intenzione denigrare il tuo schema, né tantomeno dire che non va bene: ho solo fatto vedere una soluzione che a me pare molto più attraente, soprattutto dal punto di vista intellettuale, perché realizza caratteristiche insolite che, a me, appaiono interessanti. Tutto qui.
Però, ora che mi hai stuzzicato, ho guardato con più attenzione il tuo schema

e qualcosina avrei da opinare.
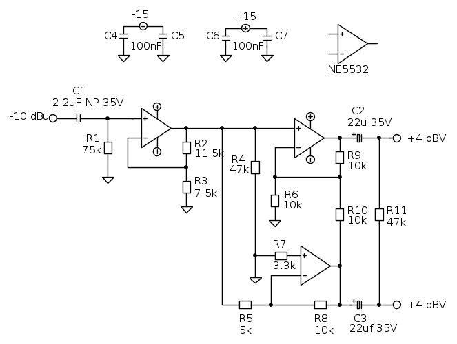
Alle frequenze basse la simmetria tra le due sezioni è in parte compromessa per la presenza del condensatore da 4.7uF che, è vero che taglia molto in basso, ma a voler fare i pignoli, per mantenere una perfetta simmetria, se ne dovrebbe montare un altro in serie a una delle due resistenze da 10k in parallelo tra loro...o, meglio ancora, converrebbe sicuramente toglierlo tanto serve a poco...forse a niente.
Serve a poco: riduce la continua in uscita (qualche mV) del 50% solamente dello stadio non invertente, quindi quel condensatore, alla fine della fiera, crea una minima dissimmetria e riduce la componente continua in uscita (qualche mV) solamente del 25%.
C'è da aggiungere inoltre che la eventuale componente continua in uscita agli operazionali (pochi mV) non raggiunge il carico per la presenza dei due condensatori da 22uF...quindi direi che il condensatore da 4.7uF possiamo toglierlo senza ombra di dubbio.
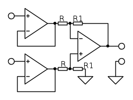
Non mi è chiaro poi il motivo dell'insolita configurazione dei due stadi di ingresso in parallelo: se a giustificarla non c'è qualche motivo che mi sfugge, penso se ne possa fare tranquillamente a meno con qualche vantaggio: si eviterebbe uno scorrimento di corrente di segnale tra le uscite dei due operazionali attraverso le resistenze da 10ohm nel caso in cui i guadagni non fossero identici a causa delle tolleranze delle resistenze di controreazione.
Le resistenze da 10 ohm non hanno motivo di esistere se non per limitare queste eventuali correnti dovute a differenze di guadagno dei due ampl. in parallelo: con un solo stadio se ne farebbe a meno.