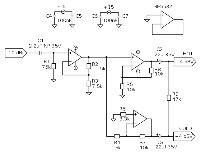
Mi è tutto chiarissimo, unico neo è R6 che se non erro da quello che scrive D. Self serve per eliminare problemi eventuali di offset ?
Sto decidendo di prendere un oscilloscopio...se non trovo un analogico adattato alle mie tasche mi regalo un digitale Rigol da 50 MHz ..credo che in questo caso (per questo schema) devo prendere un puntale supplementare, giusto ?
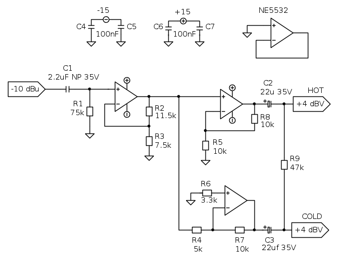
Da -10dBV a +4dBu
Moderatore:
IsidoroKZ
44 messaggi
• Pagina 4 di 5 • 1, 2, 3, 4, 5
3
voti
francos ha scritto:Mi è tutto chiarissimo, unico neo è R6 che se non erro da quello che scrive D. Self serve per eliminare problemi eventuali di offset ?
R6 mi era scappata: togli anche quella e non pensarci.
Servirebbe a far vedere all'ingresso non invertente la stessa resistenza che vede quello invertente, quindi, in questo caso, il valore corretto è pari al parallelo tra 10k e 5k che, per l'appunto, fa circa 3.3k.
Si mette in atto questa accortezza solo nei casi in cui si utilizza l'operazionale per amplificare (molto) la tensione continua e si vuole ridurre al minimo l'offset: le correnti di polarizzazione degli ingressi scorrono nelle resistenze che essi vedono e fanno cadere su di esse due tensioni la cui differenza si somma a quella dell'offset di tensione dell'operazionale. Con resistenze uguali queste cadute tendono ad essere uguali e quindi la loro differenza tende ad annullarsi e si minimizza così il loro contributo al peggioramento dell'offset.
Capisci bene che, essendo 2 il guadagno dello stadio, stiamo ancora parlando di tensioni di pochi mV in uscita...e poi ci sono sempre i condensatori da 22uF...
francos ha scritto:Sto decidendo di prendere un oscilloscopio...se non trovo un analogico adattato alle mie tasche mi regalo un digitale Rigol da 50 MHz ..
Ti consiglio vivamente un analogico. Se ne trovano degli ottimi usati
francos ha scritto:credo che in questo caso (per questo schema) devo prendere un puntale supplementare, giusto ?
Questa non l'ho capita
-

BrunoValente
39,6k 7 11 13 - G.Master EY

- Messaggi: 7796
- Iscritto il: 8 mag 2007, 14:48
0
voti
BrunoValente ha scritto:Questa non l'ho capita
Se volessi vedere il segnale hot e quello cold servono tutti e due i canali dell'oscilloscopio ...un puntale per ogni canale, in questo senso dicevo.
Grazie, la tua spiegazione su R6 è come sempre esemplare.

PS
come quelle di Lelettrico
BrunoValente ha scritto:Ti consiglio vivamente un analogico. Se ne trovano degli ottimi usati
tektronix e agilent...quelli più quotati..ma costano na cifra
2
voti
Be' sì, direi che è d'obbligo un oscilloscopio doppia traccia con due sonde...ma non specificamente per questo circuito: in generale ricorre molto di frequente l'esigenza di dover comparare ampiezze e fasi tra segnali diversi.
Con 100-150€ e un po' di fortuna, puoi riuscire a trovare un Tektronix degli anni '70-'80 che, all'epoca, trovavi solo alla NASA.
Con una cifra simile su Ebay, per ben due volte, ci ho acquistato il portentoso Tek 485 da 350Mhz.
In entrambi i casi venivano venduti come apparecchi difettosi: il primo l'ho riparato a costo zero e il secondo ci ho dovuto spendere altri 30€. Entrambi funzionano perfettamente ed hanno il tubo nitido e luminosissimo.
In genere si tratta di apparecchi molto complessi ma comprensibili e forniti di documentazione completa (e quando dico completa intendo dire che ci trovi veramente tutto: schema, spiegazione dettagliata del funzionamento di tutti i circuiti, istruzioni per lo smontaggio, per la taratura ecc.) e per un dilettante questo significa una cosa fondamentale: in caso di guasto poterselo riparare in casa.
Con un digitale degli anni 2000, a parte l'inutile complicazione dei comandi e le caratteristiche spesso mediocri nonostante il prezzo alto, non ti danno nemmeno lo schema e in caso di guasto ti conviene buttarlo.
Con 100-150€ e un po' di fortuna, puoi riuscire a trovare un Tektronix degli anni '70-'80 che, all'epoca, trovavi solo alla NASA.
Con una cifra simile su Ebay, per ben due volte, ci ho acquistato il portentoso Tek 485 da 350Mhz.
In entrambi i casi venivano venduti come apparecchi difettosi: il primo l'ho riparato a costo zero e il secondo ci ho dovuto spendere altri 30€. Entrambi funzionano perfettamente ed hanno il tubo nitido e luminosissimo.
In genere si tratta di apparecchi molto complessi ma comprensibili e forniti di documentazione completa (e quando dico completa intendo dire che ci trovi veramente tutto: schema, spiegazione dettagliata del funzionamento di tutti i circuiti, istruzioni per lo smontaggio, per la taratura ecc.) e per un dilettante questo significa una cosa fondamentale: in caso di guasto poterselo riparare in casa.
Con un digitale degli anni 2000, a parte l'inutile complicazione dei comandi e le caratteristiche spesso mediocri nonostante il prezzo alto, non ti danno nemmeno lo schema e in caso di guasto ti conviene buttarlo.
-

BrunoValente
39,6k 7 11 13 - G.Master EY

- Messaggi: 7796
- Iscritto il: 8 mag 2007, 14:48
0
voti
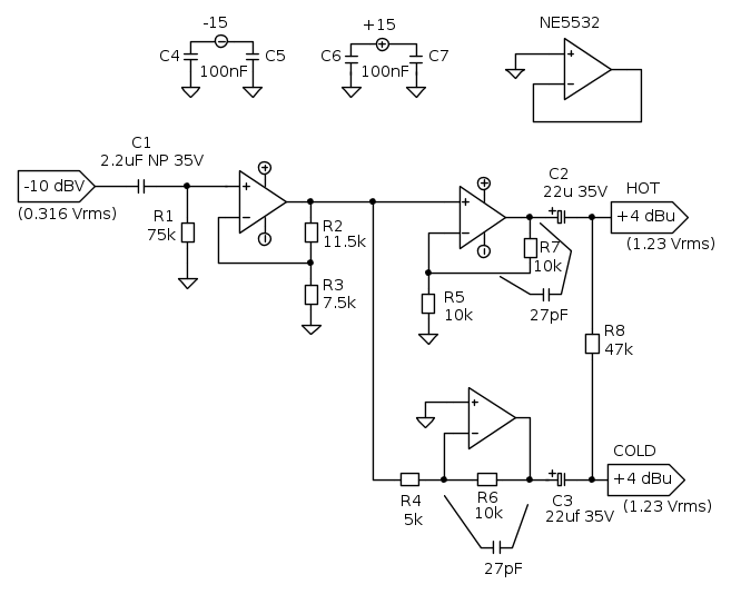
Avevo invertito le sigle degli ingressi
, ecco qui lo schema giusto.
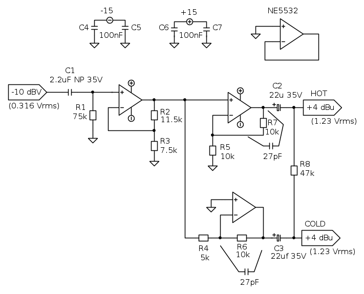
Ho aggiunto due 27 pF senza collegarli ancora, cito in proposito D. Self:
The values here of 10k and 27 pF give3 dB at 589 kHz, and such a roll-off is only down
by 0.005 dB at 20 kHz. C2, of equal value, must be added across R4 to maintain the balance of
the amplifier, and hence its CMRR, at high frequencies.
che ne dici ?
, ecco qui lo schema giusto.Ho aggiunto due 27 pF senza collegarli ancora, cito in proposito D. Self:
The values here of 10k and 27 pF give3 dB at 589 kHz, and such a roll-off is only down
by 0.005 dB at 20 kHz. C2, of equal value, must be added across R4 to maintain the balance of
the amplifier, and hence its CMRR, at high frequencies.
che ne dici ?
1
voti
Direi che il beneficio sia trascurabile e che avrebbe più effetto nel caso di alti guadagni.
Sentiamo se altri vogliono commentare.
Sentiamo se altri vogliono commentare.
-

BrunoValente
39,6k 7 11 13 - G.Master EY

- Messaggi: 7796
- Iscritto il: 8 mag 2007, 14:48
0
voti
BrunoValente ha scritto:Con una cifra simile su Ebay, per ben due volte, ci ho acquistato il portentoso Tek 485 da 350Mhz.
Su ebay ne ho ho sott'occhio un paio..e anche un generatore di funzioni, ma scusa, una curiosità, con che strumento si può visualizzare o misurare il ripple degli alimentatori DC ?
1
voti
francos ha scritto:... con che strumento si può visualizzare o misurare il ripple degli alimentatori DC ?
Si visualizza con il cannocchiale e, ovviamente, si misura con il termometro -

BrunoValente
39,6k 7 11 13 - G.Master EY

- Messaggi: 7796
- Iscritto il: 8 mag 2007, 14:48
44 messaggi
• Pagina 4 di 5 • 1, 2, 3, 4, 5
Torna a Elettronica e spettacolo
Chi c’è in linea
Visitano il forum: Nessuno e 30 ospiti

Elettrotecnica e non solo (admin)
Un gatto tra gli elettroni (IsidoroKZ)
Esperienza e simulazioni (g.schgor)
Moleskine di un idraulico (RenzoDF)
Il Blog di ElectroYou (webmaster)
Idee microcontrollate (TardoFreak)
PICcoli grandi PICMicro (Paolino)
Il blog elettrico di carloc (carloc)
DirtEYblooog (dirtydeeds)
Di tutto... un po' (jordan20)
AK47 (lillo)
Esperienze elettroniche (marco438)
Telecomunicazioni musicali (clavicordo)
Automazione ed Elettronica (gustavo)
Direttive per la sicurezza (ErnestoCappelletti)
EYnfo dall'Alaska (mir)
Apriamo il quadro! (attilio)
H7-25 (asdf)
Passione Elettrica (massimob)
Elettroni a spasso (guidob)
Bloguerra (guerra)



