http://www.electroyou.it/paolino/wiki/n-a
Quando Vbatt scende di valore, facendo diminuire anche Vref, il PIC "vede" il valore di Vd crescere; questo è dovuto al fatto che la Vref diminuisce portandosi sempre più a valori bassi.
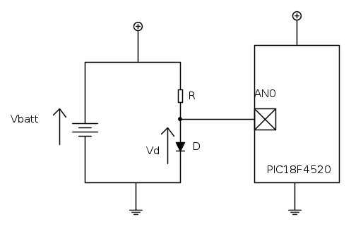
La tensione che cade ai capi del diodo è nell'intervallo 600-700 mV ed è costante fintanto che il diodo resta polarizzato. In prima approssimazione è possibile affermare che la Vd è costante per un intervallo molto ampio di Vbatt. Grazie a questa osservazione, possiamo tentare di andare a misurare Vd portando il segnale direttamente al convertitore A/D del PIC. Lo schema diventa pertanto il seguente:
La relazione che lega la lettura analogica al valore reale è:
Vda = Vd * 0.6 / 1023
riuscireste a spiegarmelo meglio?
magari anche analiticamente, quand'è che la tensione Vd del diodo inizia a non essere costante, e per quale motivo?
Ed inoltre non so come determinare R
a questa domanda ho già avuto una risposta
Va calcolato in modo che la corrente che circola in essa non sia tale da scaricare rapidamente la batteria. Un valore sufficientemente "alto" ti garantisce questo.
Considerando 4 batterie stilo da 1.5V, da 2500mA/h, quale potrebbe essere il valore di tale corrente?

Elettrotecnica e non solo (admin)
Un gatto tra gli elettroni (IsidoroKZ)
Esperienza e simulazioni (g.schgor)
Moleskine di un idraulico (RenzoDF)
Il Blog di ElectroYou (webmaster)
Idee microcontrollate (TardoFreak)
PICcoli grandi PICMicro (Paolino)
Il blog elettrico di carloc (carloc)
DirtEYblooog (dirtydeeds)
Di tutto... un po' (jordan20)
AK47 (lillo)
Esperienze elettroniche (marco438)
Telecomunicazioni musicali (clavicordo)
Automazione ed Elettronica (gustavo)
Direttive per la sicurezza (ErnestoCappelletti)
EYnfo dall'Alaska (mir)
Apriamo il quadro! (attilio)
H7-25 (asdf)
Passione Elettrica (massimob)
Elettroni a spasso (guidob)
Bloguerra (guerra)




