Cos'è ElectroYou | Login Iscriviti

ElectroYou - la comunità dei professionisti del mondo elettrico

Circuito secondo ordine Metodo Equazioni di Stato

Circuiti, campi elettromagnetici e teoria delle linee di trasmissione e distribuzione dell’energia elettrica

Moderatori: Foto Utenteg.schgor, Foto UtenteIsidoroKZ

0
voti

[1] Circuito secondo ordine Metodo Equazioni di Stato

Messaggioda Foto Utentetheverin90 » 10 ott 2012, 17:12

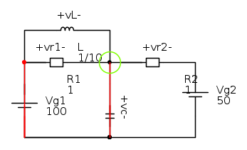
Ciao ragazzi abbiamo già risolto questo circuito con il metodo della trasformata di Laplace adesso vorrei risolverlo
con il metodo delle equazioni di stato in modo da riuscire a capire tutti i metodi e in base alle circostanze usare il più conveniente:



I passi per la risoluzione con questo metodo sono i seguenti:

1) individuare un albero proprio che io ho segnato in rosso (albero che collega tutti i nodi senza formare percorsi chiusi non si deve passare per induttore ed è preferibile passare per generatori di tensione)

2) scrivere LKC associate al condensatore ( ho colorato in verde il nodo considerato) un solo ramo tutte corde

iL + iR1 - iR2 -IC=0

3) scrivo LKT associata al induttore in modo che ci sia un percorso chiuso dove c'è una corda e tutti rami.

-vL-Vc+vg1=0

fino a qui ci siamo se no è inutile che vado avanti ??
comunque scrivo lo stesso:
4) sostituisco con le variabili di stato:
le due equazioni:
C*vc'=IL+IR1-IR2
L*IL'=-vc+vg1

5) applico il teorema di sostituzione generatore di corrente al posto induttore , di tensione al posto condensatore e scrivo tutto in funzione della IL e VC
Avatar utente
Foto Utentetheverin90
1 4
New entry
New entry
 
Messaggi: 73
Iscritto il: 9 ott 2012, 16:28

0
voti

[2] Re: Circuito secondo ordine Metodo Equazioni di Stato

Messaggioda Foto UtenteRenzoDF » 10 ott 2012, 17:47

Direi di lasciar perdere alberi corde foreste e foglie :mrgreen: , ... partire dal punto 5 sostituendo il GIC e il GIT virtuale e poi risolvere la rete al fine di determinare la corrente (iC) entrante nel GIT e la tensione (vL) ai morsetti del GIC come meglio si crede.

BTW per l'apice in Latex usa \prime come esponente.

i_{C}^{\prime}
"Il circuito ha sempre ragione" (Luigi Malesani)
Avatar utente
Foto UtenteRenzoDF
55,9k 8 12 13
G.Master EY
G.Master EY
 
Messaggi: 13189
Iscritto il: 4 ott 2008, 9:55

0
voti

[3] Re: Circuito secondo ordine Metodo Equazioni di Stato

Messaggioda Foto Utentetheverin90 » 10 ott 2012, 17:52

Ok quindi applico il teorema di sostituzione:

Avatar utente
Foto Utentetheverin90
1 4
New entry
New entry
 
Messaggi: 73
Iscritto il: 9 ott 2012, 16:28

0
voti

[4] Re: Circuito secondo ordine Metodo Equazioni di Stato

Messaggioda Foto Utentetheverin90 » 10 ott 2012, 18:06

semplifico un lato Northon con uno alla Thevenin in modo da poter applicare il metodo degli anelli:


Avatar utente
Foto Utentetheverin90
1 4
New entry
New entry
 
Messaggi: 73
Iscritto il: 9 ott 2012, 16:28

0
voti

[5] Re: Circuito secondo ordine Metodo Equazioni di Stato

Messaggioda Foto UtenteRenzoDF » 10 ott 2012, 18:08

theverin90 ha scritto:... semplifico un lato Northon

Ma leggi quello che ti scriviamo? :?

Norton :!: ... anzi, più correttamente, Mayer-Norton :!: :!:

... non serve trasformare nulla nella rete tracciata in [3]. ... e non serve nessun metodo particolare, basta ricordare Ohm e Kirchhoff.
"Il circuito ha sempre ragione" (Luigi Malesani)
Avatar utente
Foto UtenteRenzoDF
55,9k 8 12 13
G.Master EY
G.Master EY
 
Messaggi: 13189
Iscritto il: 4 ott 2008, 9:55

0
voti

[6] Re: Circuito secondo ordine Metodo Equazioni di Stato

Messaggioda Foto Utentetheverin90 » 10 ott 2012, 18:13

ho trasformato in lato thevenin !

adesso io andrei a trovarmi la IR1 e la IR2 in funzione della Vc e IL e le sostituisco alle equazioni che avevo scritto ma tu mi ha detto che posso evitare di seguire tutti quei passi :

Quindi basta che mi trovo la corrente (iC) entrante nel GIT e la tensione (vL) ai morsetti del GIC

adesso ti chiedo la (iC) entrante nel GIT è proprio la JA1 che ho disegnato

mentre la tensione ai morsetti del GIC e quella tra R1*IL e la resistenza giusto posso procedere??
Avatar utente
Foto Utentetheverin90
1 4
New entry
New entry
 
Messaggi: 73
Iscritto il: 9 ott 2012, 16:28

0
voti

[7] Re: Circuito secondo ordine Metodo Equazioni di Stato

Messaggioda Foto UtenteRenzoDF » 10 ott 2012, 18:19

Come dicevo, le equazioni le puoi ricavare direttamente dalla semplice ispezione della rete in [3] senza semplificarla ma scrivendo direttamente

\left\{ \begin{align}
  & {{v}_{L}}={{v}_{g1}}-{{v}_{C}} \\ 
 & {{i}_{C}}=\frac{{{v}_{g1}}-{{v}_{C}}}{{{R}_{1}}}+{{i}_{L}}+\frac{{{v}_{g2}}-{{v}_{C}}}{{{R}_{2}}} \\ 
\end{align} \right.

dal quale

\det \left[ \lambda I-A \right]=\det \left[ \begin{matrix}
   \lambda  & 10  \\
   -1 & \lambda +2  \\
\end{matrix} \right]=0\quad \to \quad {{\lambda }^{2}}+2\lambda +10=0\quad \to \ \lambda =-1\pm j3

visto che l'integrale particolare è calcolabile dalla semplice ispezione della rete per t tendente a infinito vcp=100 V si potrà esprimere la vc(t) come segue

{{v}_{C}}(t)={{v}_{Co}}(t)+{{v}_{Cp}}(t)={{k}_{1}}{{e}^{-t}}\cos (3t)+{{k}_{2}}{{e}^{-t}}\sin (3t)+100

usando le condizioni iniziali

\left\{ \begin{align}
  & {{v}_{C}}(0)={{k}_{1}}+{{k}_{2}}+100=75 \\ 
 & v_{C}^{\prime}(0)=-{{k}_{1}}+3{{k}_{2}}=0 \\ 
\end{align} \right.\quad \to \quad \left\{ \begin{align}
  & {{k}_{1}}=-25 \\ 
 & {{k}_{2}}=-\frac{25}{3} \\ 
\end{align} \right.

ed infine

{{v}_{C}}(t)=-25{{e}^{-t}}\cos (3t)-\frac{25}{3}{{e}^{-t}}\sin (3t)+100
"Il circuito ha sempre ragione" (Luigi Malesani)
Avatar utente
Foto UtenteRenzoDF
55,9k 8 12 13
G.Master EY
G.Master EY
 
Messaggi: 13189
Iscritto il: 4 ott 2008, 9:55


Torna a Elettrotecnica generale

Chi c’è in linea

Visitano il forum: Nessuno e 23 ospiti