Questo e' il mio primo post. Ho cercato tramite Google un importante forum su cui discutere di elettronica e, senza ombra di dubbio, questo forum e' tra i primi risultati del motore di ricerca. Sono appassionato di elettronica e mi occupo principalmente di riparazione.
Arrivo al sodo: sono alle prese con la riparazione di un bellissimo alimentatore guasto di Rohde & Schwarz modello NGSM32/10 e che vorrei assolutamente riparare. La casa madre, che non supporta piu' il prodotto in assistenza, mi ha gentilmente fornito schemi elettrici e manuale di servizio.
L'alimentatore mi risulta abbastanza complesso; nel manuale non esiste una teoria che spieghi il funzionamento delle circuiterie e non esistono segnali e forme d'onda che aiutino nella riparazione. Sono un po' allo sbando e ho pensato, quindi, di aprire una discussione per chiedere delucidazioni e tenendo aggiornati chi di voi voglia avere progressi eventuali sella riparazione.
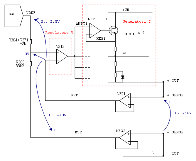
L'alimentatore e' di tipo programmabile (http://www2.rohde-schwarz.com/product/NGSM32/10,%20NGSM60/5.html), ha un microcontrollore 68HC711, un ADC, due DAC e vari amplificatori operazionali. Tutto sembra funzionare correttamente a pannello ma, in effetti, esso non eroga alcuna energia quando viene premuto il bottone "Output on"
Lo stadio di uscita e' composto da 4 MOSFET che opportunamente pilotati dovrebbero trasferire energia verso il morsetto d'uscita positivo (cosa che non avviene).
Le cose piu' ovvie sono state tutte controllate (almeno credo) e alcune parti di circuito mi sono ormai chiare mentre altre non le ho proprio capite (e senza aiuti di troubleshooting, brancolo un po' nel buio).
Ecco un esempio per cui avrei bisogno di chiarimenti:
l'operazionale cerchiato ha sempre un'uscita (pin 6) a -15V nonostante il suo ingresso (pin3) varia al variare del settaggio della tensione di uscita (il DAC genera infatti un livello tra 0 e -2.5V ed e' corretto che sia cosi' leggendo il datasheet) come dovrebbe funzionare quel opamp in quella configurazione?
Come dovrebbero comportarsi, secondo voi, i 4 opamp successivi che piloterebbero poi i 4 MOSFET?
Ciao a tutti e a risentirci presto


Elettrotecnica e non solo (admin)
Un gatto tra gli elettroni (IsidoroKZ)
Esperienza e simulazioni (g.schgor)
Moleskine di un idraulico (RenzoDF)
Il Blog di ElectroYou (webmaster)
Idee microcontrollate (TardoFreak)
PICcoli grandi PICMicro (Paolino)
Il blog elettrico di carloc (carloc)
DirtEYblooog (dirtydeeds)
Di tutto... un po' (jordan20)
AK47 (lillo)
Esperienze elettroniche (marco438)
Telecomunicazioni musicali (clavicordo)
Automazione ed Elettronica (gustavo)
Direttive per la sicurezza (ErnestoCappelletti)
EYnfo dall'Alaska (mir)
Apriamo il quadro! (attilio)
H7-25 (asdf)
Passione Elettrica (massimob)
Elettroni a spasso (guidob)
Bloguerra (guerra)





e cioè
e alla fine
instead of
(Anonimo).
ain't
, right?
in lieu of
.
for
arithm.

