da
auato » 28 ott 2012, 21:32
E' con immenso piacere che posso comunicare in questo topic la soluzione del guasto
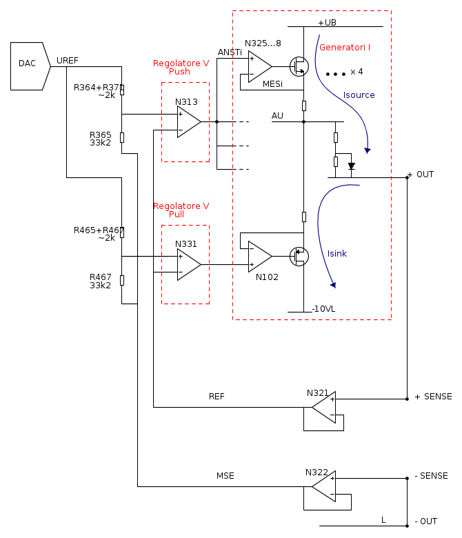
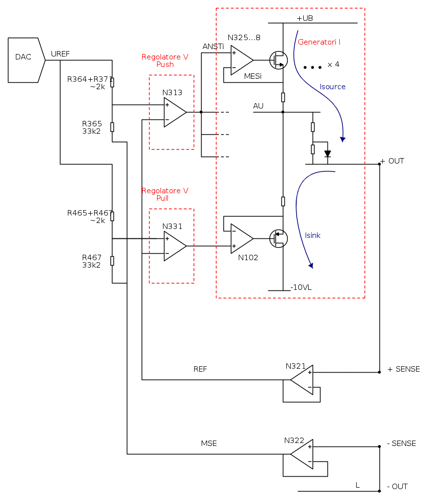
La linea -15VREF che alimentava l'operazionale N310 (opamp di uscita del DAC di UREF) aveva un ripple spaventoso a causa di un condensatore elettrolitico con saldatura fredda post regolatore 7915. La linea +15VREF era perfetta e il riferimento REF era ben collegato e non disturbato.
Ancora non riesco a crederci... sono impazzito per settimane

e solo ora sono venuto a capo del problema perché mi ostinavo a guardare le tensioni con il multimetro e la tensione -15VREF era corretta. Solo oggi pomeriggio, per puro caso, riguardando con l'oscilloscopio (e non col multimetro) i vari riferimenti di tensione mi sono accorto di questo ripple sui piedini 2 e 3 del DAC e da lì ho cercato di rincorrere il disturbo. Ho notato poi che questo ripple era presente esclusivamente sulla linea -15VREF. Ho provato ad alimentare la scheda con una -15Volt esterna da un'alimentatore secondario e finalmente ho potuto URLARE
Poi ho proseguito concentrandomi sulla sorgente -15VREF ed ho trovato la saldatura malefica che mi ha fatto penare. Ciò non toglie che ora io debba ringraziarvi infinitamente per i preziosissimi consigli tramite i quali io non avrei avuto speranza di cavarmela
Per finire a Carlo chiederei ancora un chiarimento sulla sua lucidissima analisi perché mi ha fatto capire quanto siano imbarazzanti le mie lacune in elettronica/elettrotecnica

e che forse gli studi fatti in passato o sono stati fatti male o non sono stati sufficienti.
I passaggi matematici mi sono chiari e la matematica non essendo opinabile dimostra che:

...però qui mi sono crollate un po' alcune mie convinzioni che chiederei gentilmente di chiarirmi. Oltre alla matematica ho anche verificato empiricamente la correttezza delle tue affermazioni circa le c.d.t. su quelle resistenze ma io quelle resistenze in serie le avrei considerate a prima vista
erroneamente un partitore di tensione sulla

, per cui avrei calcolato (sempre erroneamente, si intende):

e quindi mai avrei avuto una c.d.t. su

più alta della stessa

Capisco che la corrente in

sarebbe praticamente la stessa di

, causa l'alta impedenza di ingresso dell'opamp però mi spieghi per il futuro come devo approcciare ad un ragionamento simile a quello fatto da te? e cosa mi fa capire che sto sbagliando considerandolo un semplice partitore di tensione su

? Riflettendoci da giorni mi sono elaborato da solo una risposta (

quello non è un partitore poiché l'altro capo della serie non si chiude su REF ma su un altro potenziale, MSE) ma aspetto una delucidazione più competente in merito, cosicché possa non commettere ancora in futuro questi errori.
