Cos'è ElectroYou | Login Iscriviti

ElectroYou - la comunità dei professionisti del mondo elettrico

Mini centralina a LED per presepe: chi vuole realizzarla?

hi-fi, luci, suoni, effetti speciali, palcoscenici...

Moderatore: Foto UtenteIsidoroKZ

6
voti

[1] Mini centralina a LED per presepe: chi vuole realizzarla?

Messaggioda Foto UtenteGuidoB » 23 ott 2012, 1:08

Buongiorno a tutti.

L'anno scorso avevo scritto un articolo sui LED tremolanti, applicati nel mio caso in un presepe. Nell'ultimo paragrafo "Futuri sviluppi" indicavo la mia intenzione di preparare anche una semplice centralina per illuminare con LED un presepe casalingo, con effetti giorno/notte in dissolvenza, luci case ecc. Il tutto senza utilizzare microcontrollori per rendere il progetto accessibile anche a chi non li utilizza.

Avevo cominciato a fare qualche prova ma il progetto è fermo da mesi per mancanza di tempo, e mi rendo conto che non riuscirò a terminarlo. Mi spiace buttare il lavoro fatto, perciò lo pubblico qui nel caso qualche sperimentatore abbia voglia di continuarlo.

Sarebbe bello poi che chi lo realizzasse lo inserisse in un presepe o diorama e ne facesse un articolo completo di foto e video da pubblicare qui su ElectroYou, che era la mia intenzione iniziale. Posso aiutare a scriverlo se necessario.

Ma veniamo al sodo.

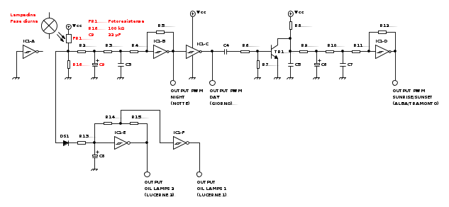
La centralina è fatta da un solo integrato CMOS CD40106, non è programmabile, comanda i LED in dissolvenza (con un rudimentale ma efficace PWM) e dispone di 6 uscite:

1) luce giorno (in dissolvenza), da collegare a LED bianchi o meglio bianco caldo (warm white), per illuminare la scena;
2) luce notte (in dissolvenza): LED blu di illuminazione fondo, e bianchi per luna e stelle;
3) alba/tramonto (in dissolvenza): LED arancioni per illuminare la parte bassa del cielo sia all'alba che al tramonto;
4) lucerne/focolari 1: LED gialli o meglio bianco caldo, si accendono nelle case al tramonto, poi si spengono e possono fare altre accensioni durante la notte;
5) lucerne/focolari 2: come lucerne/focolari 1, ma con leggero ritardo in modo di non avere tutte le accensioni sincronizzate;
6) forno: LED arancioni per simulare il fuoco di un forno per cuocere il pane, che si accende prima dell'alba e si spegne prima del tramonto.

Se si vuole ottenere un tremolìo delle luci bisogna aggiungere un altro circuito, fatto con un altro CD40106 e che descriverò in un successivo intervento, o altri stratagemmi.

Volendo sarebbe possibile utilizzare LED tremolanti, ma non per le luci in dissolvenza, perché il PWM utilizzato non ne permetterebbe il corretto funzionamento.

La centralina si può alimentare con tensioni da 4,5 V a 15 V, quindi vanno bene 4 pile ricaricabili NiMH in serie, oppure 3 o 4 pile alcaline da 1,5 V, o una batteria d'auto, oppure un alimentatore a spina con tensione adatta e corrente sufficiente ad alimentare tutti i LED che collegherete. Se utilizzate un alimentatore a spina, è importante che sia stabilizzato. Ho spiegato come riconoscerlo qui, al punto 5.

Ecco un video di quello che ho realizzato su breadboard fino al momento. Dopo aver esaurito i transitori iniziali (all'inizio tutti i LED sono accesi tranne quelli del giorno... una specie di autotest :lol: ) il ciclo completo dura tre minuti e mezzo.

Il video inizia alla fine della notte. Si vedono accesi il LED blu (notte) e l'arancione (notte alternativa, spiegata sotto).
Si accende dapprima la luce di una casa, subito dopo si accende il forno (LED rosa) in fondo, si spegne la luce della casa, dopo un po' si accende in dissolvenza il LED bianco del giorno mentre i LED blu (notte) e arancione (notte alternativa) si spengono gradualmente.



I LED blu e bianco che si vedono nel video erano previsti per illuminare la notte e il giorno ma hanno una dissolvenza un po' "dura", per cui ho preferito evitarla. La dissolvenza venuta meglio è quella del LED arancione all'estrema destra della notte alternativa (istanti 1:00, 2:14, 4:25). Ho utilizzato quest'ultima soluzione circuitale per tutte le dissolvenze nel circuito pubblicato di seguito.

Il LED rosa in fondo come già detto è il forno, i LED rosso e arancio davanti a sinistra sono le luci delle lucerne/focolari case.

La luce dei LED è riflessa da un foglio di carta bianca che ho situato sopra perché si vedesse meglio. Nella realizzazione definitiva sarà bene illuminare il fondo in modo indiretto, utilizzando riflettori di stagnola (plastificata con nastro adesivo trasparente per evitare cortocircuiti).

Il circuito che propongo è il seguente, con i valori dei componenti che mi hanno dato i migliori risultati. La parte che comanda l'alba/tramonto (TR1, IC1-D e contorno) è ancora da mettere a punto come valori dei componenti, quelli proposti comunque dovrebbero dare un risultato sufficientemente buono.

Il circuito disegnato si riferisce solo alla parte di comando. Le sei uscite andranno collegate a transistori BJT o MOSFET per amplificare la corrente. In un prossimo intervento mostrerò qualche esempio di come fare.

Qualche parola sul funzionamento:
IC1-A è un oscillatore a onda quadra con periodo di circa 3 minuti e mezzo, e stabilisce l'alternanza giorno (uscita alta) - notte (uscita bassa).
L'onda quadra viene trasformata in tensioni ad andamento esponenziale da R2 - C2 (sarebbe meglio se fossero rampe lineari, ma ci accontentiamo).
Attraverso R3 queste tensioni ad andamento esponenziale vanno a modulare il duty-cycle (e anche la frequenza, come effetto collaterale) dell'oscillatore costituito da C3, R4,R5, IC1-B.
Questo oscilla a una frequenza dell'ordine del kHz, e la sua uscita serve per modulare l'intensità della luce dei LED che illuminano la notte.
Quando C2 è completamente carico o scarico, la sua influenza è tale da bloccare completamente l'oscillatore e la sua uscita sarà rispettivamente bassa (pieno giorno) o alta (piena notte).
IC1-C semplicemente inverte il segnale di illuminazione notte proveniente da IC1-B, ottenendo il segnale complementare di illuminazione giorno.
Quando IC1-B oscilla (non è bloccato) siamo in una fase di dissolvenza (alba o tramonto). Questo segnale rapidamente variabile, invertito da IC1-C, passa attraverso il condensatore C4 e grazie a TR1 scarica C5. Lentamente si scarica anche C6, modulando l'oscillatore costituito da C7 - R11 - R12 e IC1-D, del tutto simile a quello visto in precedenza. L'uscita di IC1-D serve per modulare l'intensità della luce di LED arancioni che illuminano la parte bassa del cielo, per simulare appunto i colori dell'alba e del tramonto.
IC1-E è un oscillatore a onda quadra con periodo di circa un minuto e mezzo, mantenuto bloccato da DS1 - R13 durante il giorno. Viene sbloccato all'inizio del tramonto, e dopo un po' accende le lucerne o i focolari delle case. IC1-F ne anticipa leggermente le commutazioni, ottenendo un segnale utile per accendere altre lucerne e focolari, in modo che le accensioni e spegnimenti non avvengano tutti nello stesso istante. Le lucerne vengono poi spente, e se la notte ha durata sufficiente, vengono di nuovo riaccese e poi spente durante la notte.

Se qualcuno vuole realizzare questa centralina me lo faccia sapere (rispondendo in questa stessa discussione). Nei limiti del poco tempo che ho, una mano gliela posso dare se trova qualche difficoltà.

Grazie per l'attenzione.
Big fan of ƎlectroYou!       Ausili per disabili e anziani su ƎlectroYou
Caratteri utili: À È É Ì Ò Ó Ù α β γ δ ε η θ λ μ π ρ σ τ φ ω Ω º ª ² ³ √ ∛ ∜ ₀ ₁ ₂ ₃ ₄ ₅ ₆ ∃ ∄ ∆ ∈ ∉ ± ∓ ∾ ≃ ≈ ≠ ≤ ≥
Avatar utente
Foto UtenteGuidoB
17,8k 7 12 13
G.Master EY
G.Master EY
 
Messaggi: 2809
Iscritto il: 3 mar 2011, 16:48
Località: Madrid

6
voti

[2] Re: Mini centralina a LED per presepe: chi vuole realizzarla

Messaggioda Foto UtenteGuidoB » 30 ott 2012, 17:58

Prima di tutto ricordo che i LED, a seconda dei materiali costruttivi e delle dimensioni, hanno diversi valori di caduta di tensione e di corrente massima che li può attraversare. Raccomando di controllare sempre questi dati riguardanti i LED in proprio possesso.

Di seguito riporto i dati di alcuni LED che ho, sulle cui caratteristiche ho effettuato i calcoli per le resistenze da inserire in serie (come effettuare i calcoli è spiegato qui).


Come collegare i LED alle uscite della centralina? Ecco alcuni esempi.

Se abbiamo una tensione di alimentazione di circa 4,5 V, aiutandoci con un transistor potremo collegare a ciascuna uscita uno o due LED. Volendo far tremolare solo una parte dei LED collegati a un'uscita, dovremo sdoppiare il circuito di pilotaggio. Amplificando la corrente con due transistor in cascata, potremo collegare molti più LED.


Da notare che potremmo volere far tremolare alcuni LED mentre sono accesi. In questo caso dovremo collegare alla base del transistor pilota, all'apposito morsetto indicato, un "generatore di tremolìo". Se non viene collegato, i LED non tremolano. Proporrò un possibile circuito in un prossimo intervento.

Con una tensione di 12 V, potremo collegare più LED in serie in ogni stringa (fino a tre o anche quattro, dipendendo dalla caduta di tensione sui LED). Inoltre, per la maggior corrente prelevabile dalle uscite della centralina, potremo collegare più stringhe.
Invece di cablare manualmente le stringhe di LED, si possono utilizzare strisce di LED a 12 V, autoadesive, che si possono tagliare alla lunghezza desiderata. Per l'illuminazione diurna consiglio un colore bianco caldo (warm white).
L'alimentazione e i transistor di pilotaggio (BJT o MOSFET) andranno dimensionati di conseguenza. I transistor finali andranno montati su adeguate alette di dissipazione.
Big fan of ƎlectroYou!       Ausili per disabili e anziani su ƎlectroYou
Caratteri utili: À È É Ì Ò Ó Ù α β γ δ ε η θ λ μ π ρ σ τ φ ω Ω º ª ² ³ √ ∛ ∜ ₀ ₁ ₂ ₃ ₄ ₅ ₆ ∃ ∄ ∆ ∈ ∉ ± ∓ ∾ ≃ ≈ ≠ ≤ ≥
Avatar utente
Foto UtenteGuidoB
17,8k 7 12 13
G.Master EY
G.Master EY
 
Messaggi: 2809
Iscritto il: 3 mar 2011, 16:48
Località: Madrid

0
voti

[3] Re: Mini centralina a LED per presepe: chi vuole realizzarla

Messaggioda Foto Utentemarco438 » 30 ott 2012, 18:05

Scusa Foto UtenteGuidoB ma, arrivato a questo punto non ti conveniva scrivere un articolo?
marco
Avatar utente
Foto Utentemarco438
37,1k 7 11 13
-EY Legend-
-EY Legend-
 
Messaggi: 16323
Iscritto il: 24 mar 2010, 15:09
Località: Versilia

2
voti

[4] Re: Mini centralina a LED per presepe: chi vuole realizzarla

Messaggioda Foto UtenteGuidoB » 30 ott 2012, 18:26

Ciao Marco. Come dici tu, scrivere un articolo sarebbe meglio ed era la mia intenzione iniziale. Però non mi sembra il caso di presentare un qualcosa di non finito (ho fatto prove su breadboard, è vero, ma manca ancora da provare la parte di pilotaggio alba/tramonto che ho calcolato sulla carta, e anche il generatore di tremolìo).

Inoltre sarebbe meglio secondo me non presentare il circuito "nudo", ma inserito in un presepe o diorama con tanto di foto e video che renderebbero l'articolo molto più carino.

Purtroppo in questo periodo non ho tempo di andare avanti, e d'altra parte rimandando tutto all'anno prossimo rischio di perdere disegni e pezzi qua e là ...

Invece di tenerlo a stagionare un altro anno o forse più in cantina ho preferito pubblicarlo sul forum. Forse a qualcuno può servire come punto d'inizio per realizzarlo e scrivere un proprio articolo. Io eventualmente posso dare una mano.

Insomma, se qualcuno ha voglia di sperimentare si faccia pure avanti.

O_/
Big fan of ƎlectroYou!       Ausili per disabili e anziani su ƎlectroYou
Caratteri utili: À È É Ì Ò Ó Ù α β γ δ ε η θ λ μ π ρ σ τ φ ω Ω º ª ² ³ √ ∛ ∜ ₀ ₁ ₂ ₃ ₄ ₅ ₆ ∃ ∄ ∆ ∈ ∉ ± ∓ ∾ ≃ ≈ ≠ ≤ ≥
Avatar utente
Foto UtenteGuidoB
17,8k 7 12 13
G.Master EY
G.Master EY
 
Messaggi: 2809
Iscritto il: 3 mar 2011, 16:48
Località: Madrid

0
voti

[5] Re: Mini centralina a LED per presepe: chi vuole realizzarla

Messaggioda Foto Utenteplotty83 » 31 ott 2012, 1:07

Ciao GuidoB,
sono nuovo del forum. Mi sono "imbattuto" nel tuo primo post qualche giorno fa, mentre ero alla ricerca di qualche spunto per rinnovare gli effetti del presepe parrocchiale.
Faccio parte di un piccolo gruppo che da qualche anno si occupa di allestirlo, e quest'anno qualcuno ha pensato bene che la vecchia centralina dovesse andare in pensione.
Ovviamente le richieste sono ricadute su di me ed un'altra persona, che usualmente ci occupiamo della parte elettrica.

Ho trovato quanto hai scritto molto interessante, soprattutto nella semplicità che ci hai messo, anche riguardo la parte dei led tremolanti.
Ti capisco quando dici di non avere il tempo per realizzare il progetto; mi piacerebbe riuscire in quello che mi sono prefissato: intendo almeno provarci! :-)

Credo comunque che per cominciare io debba "dimensionare" un po' il quadro... anche per poter ordinare i led tremolanti che immagino impiegheranno un po' di tempo ad arrivare.
Il presepe dovrebbe coprire una superficie di 6 metri di larghezza per 2,5/3 metri di profondità, per un'altezza di circa 2/2,5 metri. Le statue non sono molte (oltre il gruppo della natività ci sono un paio di personaggi e qualche pecora) ma sono alte circa 80 cm.
Cosa ne pensi?
Grazie
Avatar utente
Foto Utenteplotty83
0 1
 
Messaggi: 2
Iscritto il: 30 ott 2012, 23:18
Località: Verona

1
voti

[6] Re: Mini centralina a LED per presepe: chi vuole realizzarla

Messaggioda Foto UtenteGuidoB » 31 ott 2012, 12:15

Ciao Foto Utenteplotty83, grazie per l'interessamento.

Devo specificare che la centralina è ancora sulla carta e le prove che ho fatto sono preliminari. Probabilmente con ulteriori prove si vedrà che è necessario mettere a punto il valore di qualche componente, e per farlo bisogna avere un po' di dimestichezza in elettronica.
Questo lo dico per non creare illusioni che tutto funzionerà al primo colpo.

Di seguito aggiungo qualche osservazione su questa centralina.

1) È pensata per pilotare solo LED a bassissima tensione, niente lampadine a 230V. Questo significa sicurezza, ma anche un certo limite nel rapporto luminosità/costo. Cioè, illuminare a LED la fase diurna di un grande presepe è relativamente caro. Per questo all'inizio ho indicato che questa centralina è adatta a un presepe casalingo.

Quante lampadine e di che potenza erano utilizzate nel vostro presepe degli anni scorsi? Giusto per avere un'idea della luce necessaria.
Nel tuo caso per illuminare la fase diurna occorrerebbero varie strisce di LED da 5 - 6 metri (oltre a BJT/MOSFET di pilotaggio di corrente adeguata e opportuno alimentatore da 12 V).
Esistono anche fari a LED (esempi: 1 2), ma la maggioranza non sono "dimmerabili" a causa dei circuiti di controllo che contengono. Bisogna stare su strisce o barre di LED a 12 V dove si veda chiaramente che la regolazione di corrente è effettuata da semplici resistenze.

2) È il livello di centralina per me "minimo" e non è programmabile (cioè per esempio, se vedi che le luci delle case si accendono troppo presto o la luce arancione dell'alba comincia troppo tardi per i tuoi gusti, hai ben poco margine di regolazione). L'ho pensata semplice, per un presepe casalingo di poche pretese.

3) I toni arancioni del cielo dell'alba e tramonto sono pilotati dalla stessa uscita, mentre in centraline più evolute esiste un'uscita per l'alba e una per il tramonto, per simulare il sole che sorge da una parte e tramonta da un'altra.

4) Se guardi il video ai minuti 2:14 e 4:25, vedrai che l'accensione del LED arancione (che nella versione definitiva rappresenta l'illuminazione notturna) è graduale ma veloce, mentre lo spegnimento è lento. È una conseguenza dello sfruttare una rampa esponenziale per il controllo del PWM. Per una rampa lineare ci sarebbe voluto un altro integrato, ma ho preferito tenere il circuito semplice.

4) Per qualcosa di più flessibile, sempre a LED, non conviene rendere più complesso questo circuito ma passare ad utilizzare un microcontrollore. In tal caso però bisogna essere in grado di scrivere il firmware, trasferirlo al micro, correggere gli errori e metterlo a punto. È molto più complesso, anche se l'hardware è più semplice.

5) Che centralina avete utilizzato finora, e che cosa era in grado di fare?
Esistono altre centraline e sistemi che è giusto segnalare:

- quella di Foto UtenteSasaSbarra, nel cui blog puoi trovare altri effetti;

- Quelle commerciali di Frisa presepi, Presepi Pigini (molte sono costruite da Frisa e cambia solo la serigrafia) e varie altre. Molte non permettono di collegare carichi diversi da lampadine a 230V. Un prodotto forse abbordabile (dipende dalle tasche, si parla di 200 €) è il "Natalino parlante", che in realtà non parla, ma emette effetti sonori e versi di animali in sincronia con le luci. Pensato più per un presepe casalingo medio, ha qualche uscita a bassa tensione.

- Il protocollo DMX512, in cui tutto è controllato da un PC e dà molta flessibilità, a detta di chi lo usa. È anche meno caro di centraline commerciali cosiddette "professionali". È nato per controllare luci ed effetti di teatri e scenografie varie, e i componenti sono disponibili commercialmente a prezzi ragionevoli. Ho visto che ne parlano in fori di presepisti.

Ho detto tutto questo non per scoraggiarti nel realizzare questa centralina, ma per aiutarti a scegliere quella più adatta, consapevole dei ritardi che si possono avere nel mettere a punto un progetto di cui ancora non esistono realizzazioni pratiche. Non fare in tempo a realizzare l'illuminazione di un presepe parrocchiale ha più conseguenze che per un presepe casalingo. Poi dipende, magari potete limitare il rischio ripiegando sulla vecchia centralina in caso di necessità.

Per arrivare dalla Cina alla Spagna, i LED tremolanti a me hanno tardato un mesetto. Per l'Italia la dogana purtroppo ha tempi anche più lunghi.

Direi che ti conviene scrivere un elenco di tutti gli effetti che volete inserire nel presepe: luci ambiente (quali: alba - giorno - tramonto - notte), quanti fuochi, luci case, stelle, eventuali figure in movimento e altri effetti. Sulla base di questo si può scegliere una centralina adatta.
Big fan of ƎlectroYou!       Ausili per disabili e anziani su ƎlectroYou
Caratteri utili: À È É Ì Ò Ó Ù α β γ δ ε η θ λ μ π ρ σ τ φ ω Ω º ª ² ³ √ ∛ ∜ ₀ ₁ ₂ ₃ ₄ ₅ ₆ ∃ ∄ ∆ ∈ ∉ ± ∓ ∾ ≃ ≈ ≠ ≤ ≥
Avatar utente
Foto UtenteGuidoB
17,8k 7 12 13
G.Master EY
G.Master EY
 
Messaggi: 2809
Iscritto il: 3 mar 2011, 16:48
Località: Madrid

0
voti

[7] Re: Mini centralina a LED per presepe: chi vuole realizzarla

Messaggioda Foto Utenteplotty83 » 31 ott 2012, 22:13

Grazie GuidoB per le tue parole.
Si, sono abbastanza consapevole dei rischi, e che tutto non sarà perfetto al primo colpo...
Come hai detto anche tu, abbiamo comunque un "paracadute" se la situazione precipitasse...

Quello che abbiamo realizzato negli ultimi anni, ed anche quest'anno non farà eccezione è un presepe molto semplice. Ciò che la nostra "coordinatrice" cerca di dare ogni volta è un tocco di originalità, in maniera tale che ogni anno non sia uguale al precedente. Solitamente prendiamo spunto da scorci del paese in cui abitiamo. Quindi non sto parlando di un presepe "sofisticato" con effetti particolari, statue in movimento; ma anzi molto semplice.
L'unico vincolo che abbiamo è appunto questo complesso di statue di dimensioni importanti, in legno, a cui il nostro parroco tiene molto, oltre alla posizione dove realizzarlo (più o meno appoggiati ad un altare laterale della chiesa).

La centralina che abbiamo "ereditato" e che usiamo da un po' presenta le classiche uscite Alba/Giorno/Tramonto/Notte/Case a 230W ed i vari cicli sono regolabili da potenziometri.
Gli anni scorsi gli effetti venivano generati principalmente da circa 6 lampadine colorate a filamento (credo siano da 100w, appena le tireremo fuori da dove sono stipate potrei essere più preciso: 3 per il giorno bianche, 2 per la notte blu ed una per l'alba rossa), a cui vanno aggiunte una manciata variabile di lampadine da pochi watt da inserire nelle varie casette/finestre che di volta in volta rappresentavano la scenografia ed un faretto da porre nella grotta/stalla/porticato.

Il risultato "luminario" non è mai stato spettacolare, e nessuno l'ha mai preteso, dati i limitati mezzi in nostro possesso.
Pensavo comunque che sarebbe stata una buona idea sostituire le lampade a filamento con i led.

Ho visto che alle fiere dell'elettronica sono reperibili varie tipologie di strisce a led. In ogni caso avrei dovuto trovare un modo per gestirli.
Mi piaceva inoltre l'idea di creare qualche stella nel cielo, studiando qualche sistema per cablare un supporto (cartone/compensato/stoffa) per far si che il tutto sia abbastanza modulare ed in un certo senso "reciclabile" di anno in anno.

Ho letto chiaramente che la centralina non è programmabile ed ho inteso cosa vuoi dire con "minimale".
Appunto perché minimale, credevo sarebbe stata più facile la manutenzione in caso di problemi/guasti.
Avevo pensato di cimentarmi anch'io con un microcontrollore; il PC l'ho escludo in partenza, in quanto nel mio caso la massima semplicità e robustezza sono punti fondamentali ed irrinunciabili, dato che non sono solo in questa avventura, e che accendere/spegnere PC, per quanto il tutto sia stabile, non garantisce l'affidabilità voluta.

In definitiva le uscite sviluppate nel tuo progetto sono più che sufficienti allo scopo, ovvero gli effetti di luminosità giorno/notte, con alba e tramonto associati. Alcuni effetti di fuoco potrebbero essere posti sulla scena esterna, altri in "interno", come luce di lucerna.
L'idea a cui pensavo era creare moduli replicabili (ad esempio stecche in legno con fori di fissaggio) di led o strisce già assemblate che sia facile disporre in uno schema abbastanza definito, che agevolino il lavoro di montaggio/smontaggio ed immagazzinamento e che il sistema sia facilmente manutenibile (sostituire su una stecca di legno un led di 10 mm fissato con della colla a caldo o qualche altro sistema più ingegnoso credo sia abbastanza rapido e fattibile anche da persone che sanno maneggiare solo il saldatore a stagno).

Anche il cielo potrebbe diventare "modulare" in qualche modo, con dei riquadri precablati di eguale carico, anch'essi facilmente rimovibili, in cartone o compensato. Il supporto potrebbe anche essere non rigido, ma più flessibile come un telo, ed i fili potrebbero essere "cuciti" su esso. Questa sarebbe una feture in più...

Spero di aver chiarito perché mi è piaciuta molto la tua idea e perché ho deciso di contattarti.
Ti sembra un'idea fattibile o è solamente un po' pazza? E' meglio che tenga la vecchia centralina?
Grazie ancora
Avatar utente
Foto Utenteplotty83
0 1
 
Messaggi: 2
Iscritto il: 30 ott 2012, 23:18
Località: Verona

3
voti

[8] Re: Mini centralina a LED per presepe: chi vuole realizzarla

Messaggioda Foto UtenteGuidoB » 2 nov 2012, 3:39

Ho provato a valutare qualche pro e contro, e ti racconto.

Ho dato un'occhiata ai costi di varie strisce LED e LED di potenza (5 W e oltre) e mi devo ricredere, ormai è diventato abbastanza economico illuminare a LED anche la fase diurna. I LED di alta potenza richiedono un regolatore in corrente e un buon raffreddamento, per cui per semplificare io starei sulle strisce LED.

Se controlli in questa pagina, vedrai che una lampadina a incandescenza da 100 W ha un'efficienza luminosa di 17 lm/W (lumen al watt), quindi per 100 W hai un flusso luminoso di 1700 lm, e con 3 lampadine da 100 W hai 5100 lm. Per illuminare la fase diurna ti servono tanti metri di strisce LED bianco caldo quanti sono sufficienti a generare almeno 5100 lm.

In questa pagina, per esempio, puoi cercare fra le varie strisce di LED disponibili quelle che hanno il più alto rapporto lm/€ (cioè più lumen a meno €uro, tenendo ovviamente conto anche degli altri fattori di qualità). A me sono venuti, con una striscia economica, una trentina di metri e un costo sotto i 20 €. Quindi potresti dividere la lunga striscia in 5 strisce da 6 m e montarle una a fianco dell'altra per ottenere i 5000 e rotti lumen sui 6 m lineari di presepe.
Ho visto nello stesso sito che vendono anche dei profili in alluminio per strisce LED, ma mi sembrano un po' cari e forse è meglio far aderire le strisce su altri supporti più economici.

Invece delle strisce potresti montare dei LED su un profilo di plastica, come descritto in questo articolo del nostro Foto UtenteTONYSTARK.

Quello che però incrementa (triplica circa) il costo è un alimentatore switching da 12 V in grado di fornire una corrente sufficiente per queste strisce (meglio se un po' sovradimensionato). A me è risultata una corrente di 9 A, quindi questo alimentatore da 12 V 12,5 A dovrebbe essere sufficiente. I LED della notte vengono pilotati esattamente nei "buchi" di quelli del giorno, quindi non dovrebbero esserci picchi di assorbimento durante la dissolvenza. Bisogna però considerare i LED dell'alba/tramonto, che vengono pilotati in modo indipendente.

Poi bisogna pilotare (dimmerare) questi 9 A con un robusto transistor BJT o MOSFET, montato su una buona aletta di raffreddamento e collegato con fili di rame di sezione sufficiente per reggere questa corrente senza scaldarsi troppo né provocare grosse cadute di tensione.

9 A non sono uno scherzo, e modularli on/off a una frequenza di circa 1 kHz neanche. Penso che emetterebbero parecchi disturbi elettromagnetici. Potrebbero doversi considerare anche effetti di induttanza parassita e prevedere diodi o "snubber" di protezione. Io non ho mai lavorato con correnti del genere, spero che qualcuno più esperto possa dare qualche indicazione sul da farsi.

Purtroppo non si può scendere molto di frequenza, il PWM fatto così come nel mio circuito abbassa anche la frequenza quando si avvicina allo spegnimento, e scendendo troppo di frequenza si avrebbe uno sfarfallìo visibile.

Insomma, considerando tutto mi sembra che la centralina proposta non sia "ottimizzata" per le potenze in gioco. Inoltre se avete già una centralina con le quattro fasi regolabili, la mia rappresenterebbe un passo indietro.

Io invece cercherei di utilizzare entrambe le centraline. Quella per i LED la modificherei come indicato di seguito, utilizzando una fotoresistenza per sincronizzarla con le fasi dell'altra centralina. In pratica bisognerebbe far accendere una piccola lampadina con la fase diurna della centralina che avete, metterla in un luogo dove non c'è interferenza di altre luci (magari racchiusa in una scatola, facendo attenzione al calore dissipato) e rivolgere verso di essa la fotoresistenza. Giocando sulla distanza e l'orientamento bisognerebbe fare in modo di mantenere appena spento il LED della notte quando è pieno giorno, e fare in modo che cominci ad accendersi appena le luci del giorno cominciano a diminuire.
Utilizzerei per le prove di sincronizzazione un valore di C9 molto basso, per esempio 1 microfarad, per avere una reazione veloce. Poi, una volta trovata la posizione giusta della fotoresistenza, lo aumenterei fino a far coincidere la durata del tramonto delle due centraline. Spero che funzioni.

IC1-A resterebbe per ora inutilizzato. Ho preferito non collegare la fotoresistenza all'ingresso di IC1-A per non introdurre troppo ritardo nell'inizio di alba e tramonto della centralina dei LED.

Di fotoresistenze ne esistono vari tipi, quello più comune e che serve a voi è una fotoresistenza che presenti al buio una resistenza di alcuni megaohm, e in piena luce alcuni kiloohm.



Quello che poi farei sarebbe sostituire le lampadine delle case e i fuochi con LED, e farli tremolare con un opportuno circuito (oppure usare LED tremolanti con i circuiti che avevo indicato nell'articolo). Lo stesso si potrebbe fare con le stelle.

Cerco al più presto di pubblicare qui un circuito generatore di tremolìo da collegare alla centralina (ma che si può anche utilizzare indipendentemente).

Le stelle penso si possano fare con dei LED da 3 e 5 mm con la testa che sporge dal telo o supporto. Credo sia meglio fissarli dal retro con silicone (nero) anzichè colla a caldo, i LED soffrono se esposti a una temperatura troppo alta. Altra possibilità sono le fibre ottiche, ma forse sono troppo fini per un presepe di queste dimensioni.

Buon lavoro e fammi sapere.
Big fan of ƎlectroYou!       Ausili per disabili e anziani su ƎlectroYou
Caratteri utili: À È É Ì Ò Ó Ù α β γ δ ε η θ λ μ π ρ σ τ φ ω Ω º ª ² ³ √ ∛ ∜ ₀ ₁ ₂ ₃ ₄ ₅ ₆ ∃ ∄ ∆ ∈ ∉ ± ∓ ∾ ≃ ≈ ≠ ≤ ≥
Avatar utente
Foto UtenteGuidoB
17,8k 7 12 13
G.Master EY
G.Master EY
 
Messaggi: 2809
Iscritto il: 3 mar 2011, 16:48
Località: Madrid

2
voti

[9] Re: Mini centralina a LED per presepe: chi vuole realizzarla

Messaggioda Foto UtenteGuidoB » 2 nov 2012, 13:10

Mi sento anche in dovere di segnalarti, per una scelta ottimale, le centraline Frialday e Frimagic (quest'ultima da collegare alla presa sincro notte di una centralina esistente, se ne dispone). Le trovi entrambe sul catalogo Frisa (controlla i prezzi sul sito, perché sul catalogo non sono aggiornati).
Per utilizzare tanti LED o lunghe strisce bisogna aggiungere a queste centraline un amplificatore di corrente per ogni uscita e un alimentatore supplementare.
Vedi anche questo e questo topic.

Anche la centralina modificata del post precedente si può sincronizzare con la presa sincro notte, basta farci accendere una lampadina o un LED e affacciarlo alla fotoresistenza. In questo caso però dovrai scambiare di posto FR1 e R16. Quest'ultima resistenza potrebbe esser necessario abbassarla a circa metà del valore.
Big fan of ƎlectroYou!       Ausili per disabili e anziani su ƎlectroYou
Caratteri utili: À È É Ì Ò Ó Ù α β γ δ ε η θ λ μ π ρ σ τ φ ω Ω º ª ² ³ √ ∛ ∜ ₀ ₁ ₂ ₃ ₄ ₅ ₆ ∃ ∄ ∆ ∈ ∉ ± ∓ ∾ ≃ ≈ ≠ ≤ ≥
Avatar utente
Foto UtenteGuidoB
17,8k 7 12 13
G.Master EY
G.Master EY
 
Messaggi: 2809
Iscritto il: 3 mar 2011, 16:48
Località: Madrid

0
voti

[10] Re: Mini centralina a LED per presepe: chi vuole realizzarla

Messaggioda Foto UtenteJazzMan » 26 nov 2013, 11:48

Il progetto è molto interessante e vorrei realizzarlo!
Però sul workbench non funziona come dovrebbe...che dite? Meglio evitare le simulazioni???
Avatar utente
Foto UtenteJazzMan
0 1
 
Messaggi: 6
Iscritto il: 25 nov 2013, 19:50

Prossimo

Torna a Elettronica e spettacolo

Chi c’è in linea

Visitano il forum: Nessuno e 5 ospiti