Fatto: funziona! Grazie!
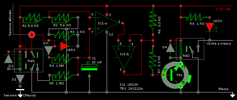
Posto qui lo schema definitivo. Devo dire che avevo buttato giù lo schema per la piastra millefori che, ovviamente, per evitare incroci, non è questo; questo schema l'ho riscritto ora sulla base di quanto ho assemblato sperando di non aver commesso errori.
Due parole sullo schema. A riposo, quando il sensore non è a massa, lo scambio del deviatore del Relè Rel1, parte negativa, con il suo contatto normalmente chiuso mette a massa il condensatore C1 scaricandolo. Praticamente, in condizioni di riposo, è alimentato l'integrato LM339 e sul suo piedino 6 (ingresso invertente) è presente la tensione di riferimento tarata tramite le due resistenze R1 ed R2.
Quando il sensore viene eccitato, fornisce una massa; tramite D1 (a protezione del sistema) fa eccitare Rel1, la massa viene scollegata da R5 mentre su R4 arrivano i 12 volt e comincia la carica di C1. Lo scambio di caricare/scaricare il condensatore, quindi, viene controllato da Rel1 con i due doppi deviatori, uno utilizzato per la massa, l'altro per i 12 volt in contrapposizione sui contatti normalmente chiusi (per la massa) e normalmente aperti (per il positivo).
Se l'eccitazione del sensore (e di Rel1) persiste, la tensione di C1 connessa al piedino 7 di IC1-a supererà quella presente sul piedino 6 ed il piedino 1 cambierà stato. Questo stato è connesso direttamente al piedino 5 dello stesso integrato (secondo amplificatore operazionale presente in IC1) e tramite il ponte fra i piedini 4 (ingresso invertente) e piedino 2 (uscita) e le due resistenze R6 ed R7 porterà in conduzione il transitor TR1 eccitando la bobina di Rel2 connettendo l'uscita - obiettivo del circuito - a massa ed attivando anche Led2 per un controllo visivo.
Nel momento in cui il sensore scollega la massa (ovvero si diseccita), Rel1 scambia rimettendo a massa C1 ed iniziandone la scarica. Tarando opportunamente il tempo di ricarica per raggiungere il livello di allarme (tramite R1 ed R2 per la tensione di riferimento ed R4 ed R5 per i tempi di carica/scarica del condensatore) posso controllare nel modo più soddisfacente il tempo di preallarme ed anche il tempo di allarme dopo che il sensore si è diseccitatato; per questo scopo le quattro resistenze citate (R1, R2, R4 ed R5) sono del tipo variabile multigiri. Il diodo D3 impedisce lo scaricarsi di C1 attraverso Led1.
La connessione 'Sensore attivato' serve per collegarci un dispositivo che segnali comunque che il sistema è in fase di preallarme (già visibile anche tramite Led1).
Non sempre sui forum si trovano persone disponibili a risolvere problemi più o meno complessi. Su questo forum non è la prima volta che trovo questa preparazione tecnica connessa ad una disponibilità disinteressata ad aiutare il prossimo.
Grazie!
Elio
sensori e temporizzatore
Moderatori:
carloc,
g.schgor,
BrunoValente,
IsidoroKZ
13 messaggi
• Pagina 2 di 2 • 1, 2
0
voti
Vero... chiedo scusa per l'errore nello 'specchiare' sotto/sopra l'immagine in modo incompleto!
Grazie sempre e comunque!
Elio
Grazie sempre e comunque!
Elio
13 messaggi
• Pagina 2 di 2 • 1, 2
Chi c’è in linea
Visitano il forum: Nessuno e 55 ospiti

Elettrotecnica e non solo (admin)
Un gatto tra gli elettroni (IsidoroKZ)
Esperienza e simulazioni (g.schgor)
Moleskine di un idraulico (RenzoDF)
Il Blog di ElectroYou (webmaster)
Idee microcontrollate (TardoFreak)
PICcoli grandi PICMicro (Paolino)
Il blog elettrico di carloc (carloc)
DirtEYblooog (dirtydeeds)
Di tutto... un po' (jordan20)
AK47 (lillo)
Esperienze elettroniche (marco438)
Telecomunicazioni musicali (clavicordo)
Automazione ed Elettronica (gustavo)
Direttive per la sicurezza (ErnestoCappelletti)
EYnfo dall'Alaska (mir)
Apriamo il quadro! (attilio)
H7-25 (asdf)
Passione Elettrica (massimob)
Elettroni a spasso (guidob)
Bloguerra (guerra)

