Ciao a tutti,
dopo aver letto praticamente tutti i messaggi che trattavano di cronometraggio e/o di fotocellule, ho deciso di inscrivermi per chiedere il vostro parere sulla mia idea prima che mi metta a spendere soldi e tempo per realizzare una cosa che poi non funziona.
Ho la necessità di realizzare un semplice sistema di cronometraggio per delle gare di agilità cinofile che solitamente si svolgono su un percorso (larghezza massima 1.5mt) circolare (=partenza ed arrivo dal solito punto).
Pensavo di utilizzare un sensore fotoelettrico E3F2-R4B4-E per la rilevazione collegato ai tasti di un normalissimo cronometro manuale da 5 euro. :)
é sottinteso che le gare in questione sono amatoriali e che quindi non necessito di una precisione millesimale ne di omologazioni dei tempi da olimpiadi. :)
L'idea è questa:
1) prendere il segnale proveniente dalla fotocellula ed inviarla ad un semplice timer monostabile con ritardo in diseccitazione (diciamo 1sec) fatto con un comune NE555 come sistema anti rimbalzo dato dalla possibilità di rilevare il passaggio sulle zampe dei cani.
2) collegare l'uscita del relay monostabile sul pulsante di un comando radio: tipo quello dei kit per accensione luci oppure quei campanelli senza fili..
3) riprendere il segnale sul ricevitore e collegarlo al pulsante start/stop del cronometro.
eventualmente potrei anche eliminare la parte radio ed utilizzare un cavo.
la distanza massima tra fotocellule/trasmettitore e cronometro/ricevitore può arrivare a 35mt
Pensate che l'idea possa funzionare?
Grazie
Impianto di cronometraggio
Moderatori:
carloc,
g.schgor,
BrunoValente,
IsidoroKZ
1
voti
0
voti
Sì, lo schema è semplide, ma credo che la difficoltà
sia quella di trovare degli attuatori a solenoide
adatti ad attivare meccanicamente i tasti
(attenzione poi che i tempi di attivazione
influiscono sulla precisione delle misure)
sia quella di trovare degli attuatori a solenoide
adatti ad attivare meccanicamente i tasti
(attenzione poi che i tempi di attivazione
influiscono sulla precisione delle misure)
0
voti
Grazie mille della risposta!!!
in realtà non volevo attivare i tasti del cronometro meccanicamente, bensi smontare il cronometro e sostituire i pulsanti on i contatti del ricevitore.
ovviamente questi ultimi (solitamente dei relay) devono essere ti tipo monostabile..
Se mi confermi che l'idea secondo te è semplice e fattibile, procedo con l'acquisto dei componenti.
Sono alle prime armi con l'elettronica, sono riuscito a costruire un semplice alimentatore, alcuni timer ed un sistema di controllo di livello acque seguendo vari post di questo forum.
Vi ringrazio e vi chiedo di avere un po di pazienza e comprensione se chiedo cose apparentemente banali.
Grazie anora
in realtà non volevo attivare i tasti del cronometro meccanicamente, bensi smontare il cronometro e sostituire i pulsanti on i contatti del ricevitore.
ovviamente questi ultimi (solitamente dei relay) devono essere ti tipo monostabile..
Se mi confermi che l'idea secondo te è semplice e fattibile, procedo con l'acquisto dei componenti.
Sono alle prime armi con l'elettronica, sono riuscito a costruire un semplice alimentatore, alcuni timer ed un sistema di controllo di livello acque seguendo vari post di questo forum.
Vi ringrazio e vi chiedo di avere un po di pazienza e comprensione se chiedo cose apparentemente banali.
Grazie anora
1
voti
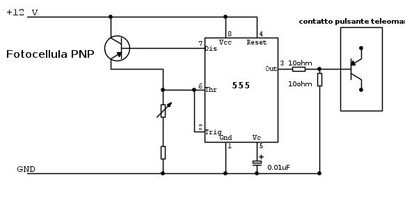
Sperando di non aver fatto cavolate...
lo schema l'ho disegnato on fidocadj (uso linux) e sono arrivato a questo un po copiando da altri schemi, ma cerando anche di capire il funzionamento dei vari componenti utilizzando i datashit.
Quello che non sono riuscito a calcolare sono i valori delle 2 resistenze in serie (una fissa ed una variabile) che dovrebbero determinare il tempo che il 555 mi rimane con valore alto e quindi il pulsante del telecomando resta premuto.
lo schema l'ho disegnato on fidocadj (uso linux) e sono arrivato a questo un po copiando da altri schemi, ma cerando anche di capire il funzionamento dei vari componenti utilizzando i datashit.
Quello che non sono riuscito a calcolare sono i valori delle 2 resistenze in serie (una fissa ed una variabile) che dovrebbero determinare il tempo che il 555 mi rimane con valore alto e quindi il pulsante del telecomando resta premuto.
- Allegati
-
- shema fotoellula.jpg (16.99 KiB) Osservato 6058 volte
0
voti
Ragionando e rileggendo il funzionamento dei PNP, mi sono accorto che ho disegnato in maniera completamente errata il collegamento con la fotocellula.
Dopo cena modifico lo schema sopra riportato.
Dopo cena modifico lo schema sopra riportato.
0
voti
fabriziob ha scritto:Sperando di non aver fatto cavolate...
lo schema l'ho disegnato on fidocadj (uso linux) e sono arrivato a questo ......
Se disegni con fidocadJ e poi posti come immagine, gli altri non potranno intervenire sullo schema per correzioni e modifiche.
Ti consiglio di leggere meglio le istruzioni (fascia rosa sopra i messaggi).
marco
3
voti
Mi scuso per l'errore (di mancata lettura, lo ammetto) e ringrazio per il consiglio!
Provo a postare il nuovo schema:
Provo a postare il nuovo schema:
Ultima modifica di
fabriziob il 13 nov 2012, 22:36, modificato 1 volta in totale.
1
voti
Per allegare lo schema al messaggio:
Su fidocadj: Circuito -> Testo del circuito -> Seleziona tutto -> Copia -> Vai al messaggio -> Clicca sulla casella "fcd", si apre un tag del tipo <fcd></fcd>, tra questi due tag incolli quanto precedentemente selezionato e copiato.
Saluti
Su fidocadj: Circuito -> Testo del circuito -> Seleziona tutto -> Copia -> Vai al messaggio -> Clicca sulla casella "fcd", si apre un tag del tipo <fcd></fcd>, tra questi due tag incolli quanto precedentemente selezionato e copiato.
Saluti
Ognuno sta solo sul cuor della terra
trafitto da un raggio di sole:
ed è subito sera
Salvatore Quasimodo
trafitto da un raggio di sole:
ed è subito sera
Salvatore Quasimodo
0
voti
avevo letto la procedura, ma un problema con il browser Cronium non mi ha fatto incollare.
Chi c’è in linea
Visitano il forum: Nessuno e 174 ospiti

Elettrotecnica e non solo (admin)
Un gatto tra gli elettroni (IsidoroKZ)
Esperienza e simulazioni (g.schgor)
Moleskine di un idraulico (RenzoDF)
Il Blog di ElectroYou (webmaster)
Idee microcontrollate (TardoFreak)
PICcoli grandi PICMicro (Paolino)
Il blog elettrico di carloc (carloc)
DirtEYblooog (dirtydeeds)
Di tutto... un po' (jordan20)
AK47 (lillo)
Esperienze elettroniche (marco438)
Telecomunicazioni musicali (clavicordo)
Automazione ed Elettronica (gustavo)
Direttive per la sicurezza (ErnestoCappelletti)
EYnfo dall'Alaska (mir)
Apriamo il quadro! (attilio)
H7-25 (asdf)
Passione Elettrica (massimob)
Elettroni a spasso (guidob)
Bloguerra (guerra)





