Simulare l'alba e il tramonto
Moderatore:
Paolino
0
voti
ok appena ho un po' di tempo sistemo un po' il circuito al meglio...
1
voti
Tester2 ha scritto:Quindi, vanno corretti anche i pin del quarzo sul PCB?
Esatto,
Ciao.
Paolo.
P.S.
"Houston, Tranquillity Base here. The Eagle has landed." - Neil A.Armstrong
-------------------------------------------------------------
PIC Experience - http://www.picexperience.it
-------------------------------------------------------------
PIC Experience - http://www.picexperience.it
-

Paolino
32,6k 8 12 13 - G.Master EY

- Messaggi: 4226
- Iscritto il: 20 gen 2006, 11:42
- Località: Vigevano (PV)
0
voti
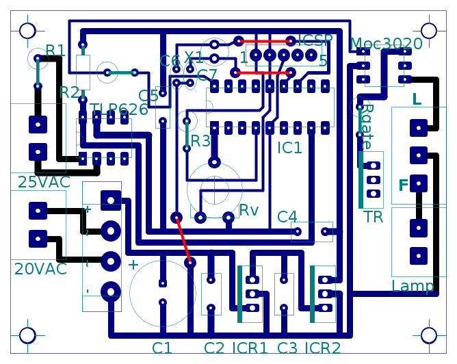
ecco il PCB, sono riuscito a modificarlo un po'..fammi sapere paolino, e poi gentilmente mi dici come collegare triac e lampada grazie....
0
voti
Paolino in oltre vorrei sapere che dissipatore usare su gli LM7812 LM7805?? e che condesatori usare C2, C3 e C4.???
-1
voti
Paolino ha scritto:Tester2 ha scritto:Quindi, vanno corretti anche i pin del quarzo sul PCB?
Esatto,Tester2.
carlo87 dovrà correggere anche quelle piste.
Ciao.
Paolo.
P.S.Tester2: per rispondere, usa il tasto RISPONDI e non CITA. Non si citano i messaggi per intero, a meno che non siano davvero brevi e solo se necessario.
Sì, starò più attento la prossima volta.
PS: Come vanno collegati il trimmer e la lampadina?
ciao e grazie.
1
voti
Dissipatori: andrebbe svolto un calcolo sulla potenza termica dissipata. A naso, dissipatori come questi potrebbero andare bene.
Condensatori: con passo 5.08mm, in poliestere
Collegamento lamadina: come da schema già proposto nei post precedenti.
PCB: hai ancora delle micropiste che passano tra i pad. Se riesci a stamparle bene, nulla da eccepire. Altrimenti, vedi un po' tu... Il ricshio è che poi ti toccherà rincorrere problemi hw.
Ciao.
Paolo.
Condensatori: con passo 5.08mm, in poliestere
Collegamento lamadina: come da schema già proposto nei post precedenti.
PCB: hai ancora delle micropiste che passano tra i pad. Se riesci a stamparle bene, nulla da eccepire. Altrimenti, vedi un po' tu... Il ricshio è che poi ti toccherà rincorrere problemi hw.
Ciao.
Paolo.
"Houston, Tranquillity Base here. The Eagle has landed." - Neil A.Armstrong
-------------------------------------------------------------
PIC Experience - http://www.picexperience.it
-------------------------------------------------------------
PIC Experience - http://www.picexperience.it
-

Paolino
32,6k 8 12 13 - G.Master EY

- Messaggi: 4226
- Iscritto il: 20 gen 2006, 11:42
- Località: Vigevano (PV)
0
voti
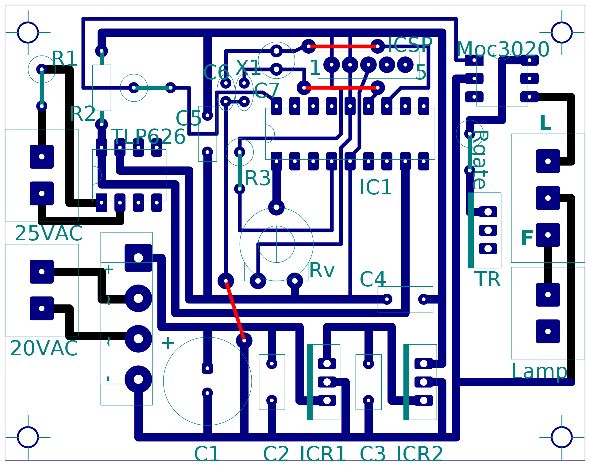
ecco l'ultima modifica al PCB, sempre gentilmente non riesco a capire come collegare il triac alla lampada mi fai questo favore di dirmi i collegamenti....
1
voti
Lo schema del TRIAC è il seguente: cosa c'è che non capisci?
Tester2: il trimmer è collegato sullo schema e sul PCB.
Ciao.
Paolo.
Ciao.
Paolo.
"Houston, Tranquillity Base here. The Eagle has landed." - Neil A.Armstrong
-------------------------------------------------------------
PIC Experience - http://www.picexperience.it
-------------------------------------------------------------
PIC Experience - http://www.picexperience.it
-

Paolino
32,6k 8 12 13 - G.Master EY

- Messaggi: 4226
- Iscritto il: 20 gen 2006, 11:42
- Località: Vigevano (PV)
0
voti
Ciao, sì vedo che il trimmer è collegato sia sullo schema che sul PCB, ma non capisco cosa vuoi sapere in particolare.
Inoltre, vedo che è stato chiesto come collegare il triac (TR) alla lampadina, ma non è stato ancora corretto.
Potresti correggere il PCB o indicare dove vanno precisamente i pin del triac alla lampadina, dato che il segno grafico del triac sullo schema, è muto e diverso da quello del datasheet?
Inoltre, perché la lampadina è raffigurata con tre pin, invece di due?
In questo caso, come va collegata al triac?
Questi dissipatori (http://it.farnell.com/productimages/far ... 267532.jpg) sono sufficienti sui due regolatori?
Ciao e grazie.
Inoltre, vedo che è stato chiesto come collegare il triac (TR) alla lampadina, ma non è stato ancora corretto.
Potresti correggere il PCB o indicare dove vanno precisamente i pin del triac alla lampadina, dato che il segno grafico del triac sullo schema, è muto e diverso da quello del datasheet?
Inoltre, perché la lampadina è raffigurata con tre pin, invece di due?
In questo caso, come va collegata al triac?
Questi dissipatori (http://it.farnell.com/productimages/far ... 267532.jpg) sono sufficienti sui due regolatori?
Ciao e grazie.
1
voti
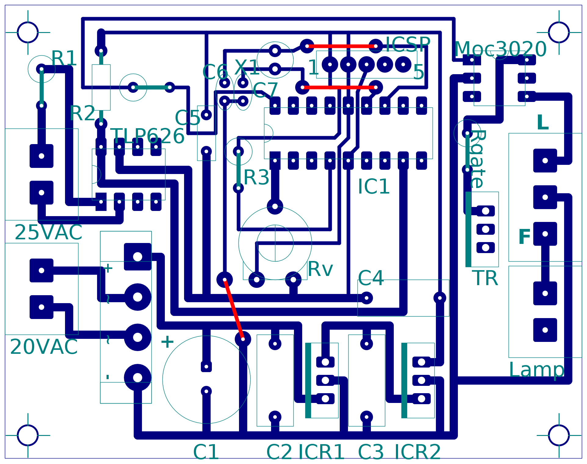
Tester2 ha scritto:Ciao, sì vedo che il trimmer è collegato sia sullo schema che sul PCB, ma non capisco cosa vuoi sapere in particolare.
Mah, io in particolare non vorrei sapere nulla... Mi sembra che in questo post fossi tu a chiedere come andava collegato il trimmer...
Tester2 ha scritto:Inoltre, vedo che è stato chiesto come collegare il triac (TR) alla lampadina, ma non è stato ancora corretto.
Accidenti, questo non è un servizio a pagamento
Tester2 ha scritto:Inoltre, perché la lampadina è raffigurata con tre pin, invece di due?
Ho indicato la lampadina nel portalampada che spesso dispone del contatto di terra.
Tester2 ha scritto:In questo caso, come va collegata al triac?
Come da schema!
Per i dissipatori, non saprei dirti. Se sono per contenitori TO-220, allora credo vadano bene.
Ciao.
Paolo.
"Houston, Tranquillity Base here. The Eagle has landed." - Neil A.Armstrong
-------------------------------------------------------------
PIC Experience - http://www.picexperience.it
-------------------------------------------------------------
PIC Experience - http://www.picexperience.it
-

Paolino
32,6k 8 12 13 - G.Master EY

- Messaggi: 4226
- Iscritto il: 20 gen 2006, 11:42
- Località: Vigevano (PV)
Torna a Firmware e programmazione
Chi c’è in linea
Visitano il forum: Nessuno e 15 ospiti

Elettrotecnica e non solo (admin)
Un gatto tra gli elettroni (IsidoroKZ)
Esperienza e simulazioni (g.schgor)
Moleskine di un idraulico (RenzoDF)
Il Blog di ElectroYou (webmaster)
Idee microcontrollate (TardoFreak)
PICcoli grandi PICMicro (Paolino)
Il blog elettrico di carloc (carloc)
DirtEYblooog (dirtydeeds)
Di tutto... un po' (jordan20)
AK47 (lillo)
Esperienze elettroniche (marco438)
Telecomunicazioni musicali (clavicordo)
Automazione ed Elettronica (gustavo)
Direttive per la sicurezza (ErnestoCappelletti)
EYnfo dall'Alaska (mir)
Apriamo il quadro! (attilio)
H7-25 (asdf)
Passione Elettrica (massimob)
Elettroni a spasso (guidob)
Bloguerra (guerra)




