salve, questo è il mio primo post anche se vi seguo da tanto...con piacere invio un saluto a tutto il forum.
allora vengo al dunque: vorrei realizzare il dispositivo nel titolo, ovvero vorrei monitorare i singoli elementi da 2 volt di una batteria da 48 volt.
vorrei rilevare la variazione da 1,7 a 2,5 di ogni singolo accumulatore.
i dati raccolti vanno poi elaborati da un microcontrollore.
la mia richiesta riguarda la parte di acquisizione dati e il condizionamento fino all'ingresso analogico (multiplexato) dell'adc.
il circuito mi occorre per monitorare l'efficienza della batteria di un impianto fotovoltaico ad isola
tutto chiaro....??
grazie
analizzatore di batterie
16 messaggi
• Pagina 1 di 2 • 1, 2
0
voti
0
voti
Per evitare difficoltà dovute al 48V, suggerirei
un multiplexing a relè reed fra i singoli elementi
della batteria e l'ADC (credo che la frequenza
di scansione non debba essere elevata..)
un multiplexing a relè reed fra i singoli elementi
della batteria e l'ADC (credo che la frequenza
di scansione non debba essere elevata..)
1
voti
Hai due soluzioni "semplici" e una piu` complessa.
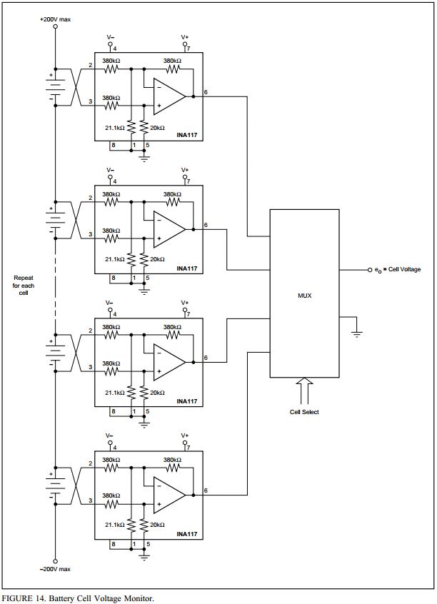
La prima soluzione semplice, e probabilmente la migliore, e` quella suggerita da [user]gschgor[/user]: rele` reed per fare il multiplexing, dietro metti un amplificatore di differenza, ad esempio INA117 (o equivalente) che trasforma la tensione differenziale in una tensione riferita a 0V, e sei a posto. In pratica colleghi i due ingressi dell'INA117 di volta in volta ai capi dell'elemento che stai misurando.
Serve poi qualche protezione perche' l'op non saturi quando si commuta da un elemento all'altro.
La seconda soluzione evita i reed, ma usa 48 amplificatori INA117 (o equivalenti, ci sono anche quelli duali) per tirare giu` le tensioni dei vari elementi al potenziale di riferimento del micro, e poi un multiplexer analogico normale che sceglie quale uscita dei 48 operazionali misurare.
La terza soluzione, piu` astuta, suppongo che esista, ma non riesco proprio a farmela venire in mente
Al posto di INA117 puoi usare un qualunque difference amplifier, con tensione di ingresso di modo comune almeno fino a 60V. Un integrato a singola alimentazione e meglio ancora duale, se usi la seconda soluzione, e` meglio del 117, ma al momento mi viene in mente solo quello.
La differenza fra le prime due soluzioni e` che nella prima hai tanti rele` reed, che devi pilotare singolarmente, nella seconda hai piu` integrati, mentre il multiplexer analogico e` fatto con 3 circuiti integrati pilotati direttamente dal micro.
Valuta il costo delle due soluzioni.
La prima soluzione semplice, e probabilmente la migliore, e` quella suggerita da [user]gschgor[/user]: rele` reed per fare il multiplexing, dietro metti un amplificatore di differenza, ad esempio INA117 (o equivalente) che trasforma la tensione differenziale in una tensione riferita a 0V, e sei a posto. In pratica colleghi i due ingressi dell'INA117 di volta in volta ai capi dell'elemento che stai misurando.
Serve poi qualche protezione perche' l'op non saturi quando si commuta da un elemento all'altro.
La seconda soluzione evita i reed, ma usa 48 amplificatori INA117 (o equivalenti, ci sono anche quelli duali) per tirare giu` le tensioni dei vari elementi al potenziale di riferimento del micro, e poi un multiplexer analogico normale che sceglie quale uscita dei 48 operazionali misurare.
La terza soluzione, piu` astuta, suppongo che esista, ma non riesco proprio a farmela venire in mente
Al posto di INA117 puoi usare un qualunque difference amplifier, con tensione di ingresso di modo comune almeno fino a 60V. Un integrato a singola alimentazione e meglio ancora duale, se usi la seconda soluzione, e` meglio del 117, ma al momento mi viene in mente solo quello.
La differenza fra le prime due soluzioni e` che nella prima hai tanti rele` reed, che devi pilotare singolarmente, nella seconda hai piu` integrati, mentre il multiplexer analogico e` fatto con 3 circuiti integrati pilotati direttamente dal micro.
Valuta il costo delle due soluzioni.
Per usare proficuamente un simulatore, bisogna sapere molta più elettronica di lui
Plug it in - it works better!
Il 555 sta all'elettronica come Arduino all'informatica! (entrambi loro malgrado)
Se volete risposte rispondete a tutte le mie domande
Plug it in - it works better!
Il 555 sta all'elettronica come Arduino all'informatica! (entrambi loro malgrado)
Se volete risposte rispondete a tutte le mie domande
0
voti
salve.
grazie per le celeri e chiare risposte.
praticamente questo chip mi stava chiamando a gran voce...
qualche domanda:
- è necessaria l'alimentazione duale
- esistono altri componenti simili
- esiste un chip con più integrati allìinterno
grazie mille
grazie per le celeri e chiare risposte.
praticamente questo chip mi stava chiamando a gran voce...
qualche domanda:
- è necessaria l'alimentazione duale
- esistono altri componenti simili
- esiste un chip con più integrati allìinterno
grazie mille
- Allegati
-
- ina117.JPG (49.71 KiB) Osservato 5182 volte
0
voti
salve a tutti.
seguendo i vostri preziosi consigli e facendo un po di ricerche sulla rete, mi sono imbattuto con questi altri componenti alternativi al "ina117", che sembrano compatibili:
OPA 445 http://www.ti.com/lit/ds/symlink/opa445.pdf
OPA 552 http://www.ti.com/lit/ds/symlink/opa552.pdf
LM 343 http://www.ti.com/lit/ds/symlink/lm343.pdf
AD 629http://www.analog.com/static/imported-files/data_sheets/AD629.pdf
mi sembrano tutti più o meno simili e abbastanza costosi... vorrei un consiglio da voi esperti per fare la scelta migliore.
grazie mille
pino
seguendo i vostri preziosi consigli e facendo un po di ricerche sulla rete, mi sono imbattuto con questi altri componenti alternativi al "ina117", che sembrano compatibili:
OPA 445 http://www.ti.com/lit/ds/symlink/opa445.pdf
OPA 552 http://www.ti.com/lit/ds/symlink/opa552.pdf
LM 343 http://www.ti.com/lit/ds/symlink/lm343.pdf
AD 629http://www.analog.com/static/imported-files/data_sheets/AD629.pdf
mi sembrano tutti più o meno simili e abbastanza costosi... vorrei un consiglio da voi esperti per fare la scelta migliore.
grazie mille
pino
1
voti
Solo l'ultimo e` adatto alla tua applicazione, i due OPA e l'LM sono solo operazionali ad alta tensione, non sono amplificatore di differenza.
Per usare proficuamente un simulatore, bisogna sapere molta più elettronica di lui
Plug it in - it works better!
Il 555 sta all'elettronica come Arduino all'informatica! (entrambi loro malgrado)
Se volete risposte rispondete a tutte le mie domande
Plug it in - it works better!
Il 555 sta all'elettronica come Arduino all'informatica! (entrambi loro malgrado)
Se volete risposte rispondete a tutte le mie domande
0
voti
salve, mi sono orientato sugli ina117 e li sto comperando dalla cina su ebay...
una domanda:
per il collegamento alle batterie dovrò usare dei cavi lunghi 10-12 metri, secondo voi e auspicabile usare qualche accorgimento per evitare disturbi?
stavo pensando di realizzare 4 centraline una per ogni banco da 6 celle e collegarli insieme con rete 485.ogni centralina monitora le proprie celle ed una quinta "rimette tutto insieme". ma mi sembra un po
troppo complicato.
mi date un consiglio o qualche alternativa.
ciao e grazie
una domanda:
per il collegamento alle batterie dovrò usare dei cavi lunghi 10-12 metri, secondo voi e auspicabile usare qualche accorgimento per evitare disturbi?
stavo pensando di realizzare 4 centraline una per ogni banco da 6 celle e collegarli insieme con rete 485.ogni centralina monitora le proprie celle ed una quinta "rimette tutto insieme". ma mi sembra un po
troppo complicato.
mi date un consiglio o qualche alternativa.
ciao e grazie
0
voti
pin32 ha scritto:salve, mi sono orientato sugli ina117 e li sto comperando dalla cina su ebay...
una domanda:
per il collegamento alle batterie dovrò usare dei cavi lunghi 10-12 metri, secondo voi e auspicabile usare qualche accorgimento per evitare disturbi?
stavo pensando di realizzare 4 centraline una per ogni banco da 6 celle e collegarli insieme con rete 485.ogni centralina monitora le proprie celle ed una quinta "rimette tutto insieme". ma mi sembra un po
troppo complicato.
mi date un consiglio o qualche alternativa.
ciao e grazie

1
voti
Un po' mi ero dimenticato, un po' hai gia` ordinato gli integrati e quindi non so bene che cosa dirti.
Puoi guardare di trovare un cavo multiplo, 12 conduttori, direi schermato e magari anche intrecciato,
La cosa migliore sarebbe avere misura e conversione sulle batterie e poi andare via in rs485.
Adesso sono di corsa, riprendo questa sera.
Puoi guardare di trovare un cavo multiplo, 12 conduttori, direi schermato e magari anche intrecciato,
La cosa migliore sarebbe avere misura e conversione sulle batterie e poi andare via in rs485.
Adesso sono di corsa, riprendo questa sera.
Per usare proficuamente un simulatore, bisogna sapere molta più elettronica di lui
Plug it in - it works better!
Il 555 sta all'elettronica come Arduino all'informatica! (entrambi loro malgrado)
Se volete risposte rispondete a tutte le mie domande
Plug it in - it works better!
Il 555 sta all'elettronica come Arduino all'informatica! (entrambi loro malgrado)
Se volete risposte rispondete a tutte le mie domande
1
voti
In realta` non ho molto da aggiungere a quello che ho gia` detto: cerca del cavo a 6 coppie, meglio se schermato e adatto alla tensione a cui lavori e porti le 6 tensioni lla distanza che ti serve, anche se la soluzione non e` bella. La sorgente di tensione e` a bassa impedenza, gli INA117 tengono parecchio modo comume e quindi potrebbe funzionare. Bisogna solo fare attenzione al collegamento degli schermi.
La cosa migliore, come gia` detto, e` fare acquisizione e conversione sulle batterie e andare via con un bus seriale.
La cosa migliore, come gia` detto, e` fare acquisizione e conversione sulle batterie e andare via con un bus seriale.
Per usare proficuamente un simulatore, bisogna sapere molta più elettronica di lui
Plug it in - it works better!
Il 555 sta all'elettronica come Arduino all'informatica! (entrambi loro malgrado)
Se volete risposte rispondete a tutte le mie domande
Plug it in - it works better!
Il 555 sta all'elettronica come Arduino all'informatica! (entrambi loro malgrado)
Se volete risposte rispondete a tutte le mie domande
16 messaggi
• Pagina 1 di 2 • 1, 2
Chi c’è in linea
Visitano il forum: Nessuno e 4 ospiti

Elettrotecnica e non solo (admin)
Un gatto tra gli elettroni (IsidoroKZ)
Esperienza e simulazioni (g.schgor)
Moleskine di un idraulico (RenzoDF)
Il Blog di ElectroYou (webmaster)
Idee microcontrollate (TardoFreak)
PICcoli grandi PICMicro (Paolino)
Il blog elettrico di carloc (carloc)
DirtEYblooog (dirtydeeds)
Di tutto... un po' (jordan20)
AK47 (lillo)
Esperienze elettroniche (marco438)
Telecomunicazioni musicali (clavicordo)
Automazione ed Elettronica (gustavo)
Direttive per la sicurezza (ErnestoCappelletti)
EYnfo dall'Alaska (mir)
Apriamo il quadro! (attilio)
H7-25 (asdf)
Passione Elettrica (massimob)
Elettroni a spasso (guidob)
Bloguerra (guerra)



