Cos'è ElectroYou | Login Iscriviti

ElectroYou - la comunità dei professionisti del mondo elettrico

Comparatore con isteresi

Elettronica lineare e digitale: didattica ed applicazioni

Moderatori: Foto Utentecarloc, Foto Utenteg.schgor, Foto UtenteBrunoValente, Foto UtenteIsidoroKZ

0
voti

[11] Re: Comparatore con isteresi

Messaggioda Foto Utentedavidde » 23 feb 2008, 2:55

Ciao g.schgor,

ho simulato con microcap il circuito di controllo batteria scarica per l' elettroutensile e questo è il risultato:

Immagine

Immagine

Nella simulazione è già integrata la stabilizzazione tramite zener da 3,9V. Il generatore simula l' andamento della scarica della batteria portandosi da 11,4V a 6,4V, ho fatto poi risalire la tensione per valutare i reali valori delle soglie minima e massima introdotta dall' isteresi. In queste condizioni la batteria verrebbe staccata a 6,5V e riattaccata a quasi 9V, l' intervallo mi sembra più che accettabile.

Che ne pensi, ho scelto correttamente l'intervallo di isteresi e il valore delle resistenze ?
Se volessi allargare ancora la zona morta su che resistenze devo lavorare? Ci ho provato a lungo ma non sono riuscito ad incrementare ulteriormente la soglia di riattacco della batteria.

Ciao e grazie

David
Avatar utente
Foto Utentedavidde
13,3k 4 9 12
G.Master EY
G.Master EY
 
Messaggi: 4026
Iscritto il: 2 ago 2007, 11:40
Località: Bologna

1
voti

[12] Re: Comparatore con isteresi

Messaggioda Foto Utenteg.schgor » 23 feb 2008, 12:50

Si', direi che va gia' bene cosi'.
(comunque, se mi mandi copia del tuo programma .CIR, posso provarci anch'io)
Avatar utente
Foto Utenteg.schgor
57,8k 9 12 13
G.Master EY
G.Master EY
 
Messaggi: 16971
Iscritto il: 25 ott 2005, 9:58
Località: MILANO

-1
voti

[13] Re: Comparatore con isteresi

Messaggioda Foto Utentemancioman » 20 nov 2012, 14:53

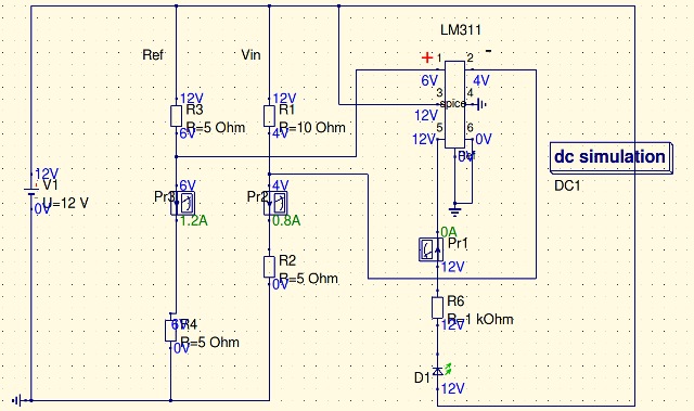
sto cercando di simulare un LM311 con Qucs avendolo importato come componente spice. Non capisco per quale motivo utilizzando qualsiasi tensione e ponendo un tensione maggiore o inferiore sui pin invertente e non, in Pr1 (amperometro) non passa mai corrente e quindi il led non si accende mai. Penso di averlo collegato nel modo giusto, a parte il fatto che non ce feedback quindi è senza isteresi. Nello schema + significa uscita non invertente e - invertente. Allego anche il file spice che contiene il significato dei piedini del componente. Il piedino Ref che mi è stato detto che va sempre a terra è cortocircuitato con la terra dell LM e la Vcc-. Spero che mi possiate aiutare

Codice: Seleziona tutto
* LM311 VOLTAGE COMPARATOR "MACROMODEL" SUBCIRCUIT
* CREATED USING PARTS VERSION 4.03 ON 03/07/90 AT 08:15
* REV (N/A)
* CONNECTIONS:   NON-INVERTING INPUT
*                | INVERTING INPUT
*                | | POSITIVE POWER SUPPLY
*                | | | NEGATIVE POWER SUPPLY
*                | | | | OPEN COLLECTOR OUTPUT
*                | | | | | OUTPUT GROUND
*                | | | | | |
.SUBCKT LM311    1 2 3 4 5 6
*
  F1    9  3 V1 1
  IEE   3  7 DC 100.0E-6
  VI1  21  1 DC .45
  VI2  22  2 DC .45
  Q1    9 21  7 QIN
  Q2    8 22  7 QIN
  Q3    9  8  4 QMO
  Q4    8  8  4 QMI
.MODEL QIN PNP(IS=800.0E-18 BF=500)
.MODEL QMI NPN(IS=800.0E-18 BF=1002)
.MODEL QMO NPN(IS=800.0E-18 BF=1000 CJC=1E-15 TR=102.5E-9)
  E1   10  6  9  4  1
  V1   10 11 DC 0
  Q5    5 11  6 QOC
.MODEL QOC NPN(IS=800.0E-18 BF=103.5E3 CJC=1E-15 TF=11.60E-12 TR=48.19E-9)
  DP    4  3 DX
  RP    3  4 6.667E3
.MODEL DX  D(IS=800.0E-18)
*
.ENDS
.END
Allegati
lm311.png
lm311.png (57.1 KiB) Osservato 3932 volte
Avatar utente
Foto Utentemancioman
3 3
 
Messaggi: 17
Iscritto il: 28 giu 2012, 23:05

1
voti

[14] Re: Comparatore con isteresi

Messaggioda Foto UtenteRenzoDF » 20 nov 2012, 15:13

Site capaci di usare un simulatore e non siete capaci di ridimensionare un'immagine? :?
"Il circuito ha sempre ragione" (Luigi Malesani)
Avatar utente
Foto UtenteRenzoDF
55,9k 8 12 13
G.Master EY
G.Master EY
 
Messaggi: 13189
Iscritto il: 4 ott 2008, 9:55

1
voti

[15] Re: Comparatore con isteresi

Messaggioda Foto Utentemancioman » 20 nov 2012, 15:26

scusa è da poco che uso sto sito provo a ripostarla.
Allegati
LM311_giusta.png
LM311_giusta.png (57.3 KiB) Osservato 3924 volte
Ultima modifica di Foto UtenteRenzoDF il 20 nov 2012, 15:30, modificato 1 volta in totale.
Motivazione: Ora non ti resta che ricordarti di usare il pulsante "Inserisci in linea con il testo" ;)
Avatar utente
Foto Utentemancioman
3 3
 
Messaggi: 17
Iscritto il: 28 giu 2012, 23:05

Precedente

Torna a Elettronica generale

Chi c’è in linea

Visitano il forum: Google Adsense [Bot] e 163 ospiti