problema con timer
Moderatori:
carloc,
g.schgor,
BrunoValente,
IsidoroKZ
24 messaggi
• Pagina 2 di 3 • 1, 2, 3
0
voti

"Non farei mai parte di un club che accettasse la mia iscrizione" (G. Marx)
-

claudiocedrone
21,3k 4 7 9 - Master EY

- Messaggi: 15302
- Iscritto il: 18 gen 2012, 13:36
0
voti
Da una simulazione effettuata con ltspice ho notato che nel caso non ci sia il condensatore (curve verdi)la pulsata vada via gradualmente insieme alla -12v facendo in modo che il MOS non assorba troppa corrente;
invece l'altro caso mostra come con la presenza della capacità (curve blu) la pulsata vada via prima tenendo comunque il MOS in conduzione con un picco di corrente molto maggiore
invece l'altro caso mostra come con la presenza della capacità (curve blu) la pulsata vada via prima tenendo comunque il MOS in conduzione con un picco di corrente molto maggiore
1
voti
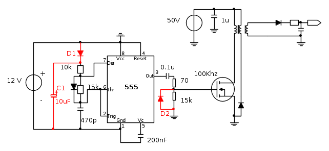
Per me i problemi non derivano dal condensatore che colleghi al pin5. Il pin5 ti permette di impostare le soglie dei comparatori. Nel caso in cui il 555 sia collegato correttamente che tu metta un condensatore da 10nF o più grande non cambia nulla ai fini del funzionamento.
Ma sei assolutamente certo che il circuito sia fatto così? Potrei sbagliarmi ma mi sembra poco sensato. Se lo alimenti così sei fuori specifica, il pin di RESET si trova a 12V sopra a Vcc che non è permesso; al massimo la tensione su quel pin (come su THR, TRIG e DIS) può arrivare a Vcc.
-Hai la sigla del modello del mosfet che stai usando?
-La scheda che stai collaudando è prototipale oppure è un prodotto finito e funzionante?
-Perchè avete deciso di modificare lo schema originale aggiungendo un condensatore da 200nF sul pin 5? La scheda originale aveva dei problemi?
Infine come ti è già stato fatto notare lo schema è incomprensibile, segna i nodi con il punto in modo da farci capire gli esatti collegamenti.
Ma sei assolutamente certo che il circuito sia fatto così? Potrei sbagliarmi ma mi sembra poco sensato. Se lo alimenti così sei fuori specifica, il pin di RESET si trova a 12V sopra a Vcc che non è permesso; al massimo la tensione su quel pin (come su THR, TRIG e DIS) può arrivare a Vcc.
-Hai la sigla del modello del mosfet che stai usando?
-La scheda che stai collaudando è prototipale oppure è un prodotto finito e funzionante?
-Perchè avete deciso di modificare lo schema originale aggiungendo un condensatore da 200nF sul pin 5? La scheda originale aveva dei problemi?
Infine come ti è già stato fatto notare lo schema è incomprensibile, segna i nodi con il punto in modo da farci capire gli esatti collegamenti.
1
voti
Prova così
D1/C1 dovrebbero curare il tuo problema. Più tardi dettaglio....
Invece D2 serve per evitare che il pilotaggio del MOS sia troppo basso con il rischio di non arrivare bene in conduzione (questo serve sempre e di sicuro
)
Ma poi una curiosità, a parte l'autoalimentazione, come si avvia 'sto coso?
D1/C1 dovrebbero curare il tuo problema. Più tardi dettaglio....
Invece D2 serve per evitare che il pilotaggio del MOS sia troppo basso con il rischio di non arrivare bene in conduzione (questo serve sempre e di sicuro
Ma poi una curiosità, a parte l'autoalimentazione, come si avvia 'sto coso?
Se ti serve il valore di beta: hai sbagliato il progetto!
0
voti
davidde ha scritto:Per me i problemi non derivano dal condensatore che colleghi al pin5. Il pin5 ti permette di impostare le soglie dei comparatori. Nel caso in cui il 555 sia collegato correttamente che tu metta un condensatore da 10nF o più grande non cambia nulla ai fini del funzionamento.
Ma sei assolutamente certo che il circuito sia fatto così? Potrei sbagliarmi ma mi sembra poco sensato. Se lo alimenti così sei fuori specifica, il pin di RESET si trova a 12 V sopra a Vcc che non è permesso; al massimo la tensione su quel pin (come su THR, TRIG e DIS) può arrivare a Vcc.
-Hai la sigla del modello del mosfet che stai usando?
-La scheda che stai collaudando è prototipale oppure è un prodotto finito e funzionante?
-Perchè avete deciso di modificare lo schema originale aggiungendo un condensatore da 200nF sul pin 5? La scheda originale aveva dei problemi?
Infine come ti è già stato fatto notare lo schema è incomprensibile, segna i nodi con il punto in modo da farci capire gli esatti collegamenti.
la scheda ha sempre funzionato senza problemi e il reset è al contrario di come l'ho messo io comunque il 555 funziona correttamente
l'aggiunta del condensatore non ti so dire altro se non quello che avevo scritto in uno dei post precedenti
fatto sta che senza quello non ci sono problemi, con, invece, l'alimentatore si siede per una decina di millisecondi naturalmente se viene a mancare la 12 volt(con la sonda sulla 50 volt si nota il buco di tensione)
pensavo che dalle simulazioni fatte fosse tutto chiaro...
0
voti
Stimando l'uscita (messaggio [1] - diodo in serie con una resistenza) sembra, che lo schema può essere usato per caricare un condensatore ad alta tensione ed energia. Molto inefficiente, ma sia possibile.
Ultima modifica di
marco438 il 22 nov 2012, 21:00, modificato 1 volta in totale.
Motivazione: correzione testo
Motivazione: correzione testo
-

Sparafucile
4.361 4 8 - Master EY

- Messaggi: 649
- Iscritto il: 22 gen 2012, 19:57
0
voti
carloc ha scritto:Prova così![]()
D1/C1 dovrebbero curare il tuo problema. Più tardi dettaglio....![]()
Invece D2 serve per evitare che il pilotaggio del MOS sia troppo basso con il rischio di non arrivare bene in conduzione (questo serve sempre e di sicuro)
Ma poi una curiosità, a parte l'autoalimentazione, come si avvia 'sto coso?
si risolve il problema, aumenta solo la corrente assorbita dal MOS.
10u per C1 comunque comincia ad essere un valore importante, che ne pensi?
simulando con 0.1u funziona bene lo stesso...
Appena puoi mi potresti spiegare meglio grazie....
24 messaggi
• Pagina 2 di 3 • 1, 2, 3
Chi c’è in linea
Visitano il forum: Nessuno e 251 ospiti

Elettrotecnica e non solo (admin)
Un gatto tra gli elettroni (IsidoroKZ)
Esperienza e simulazioni (g.schgor)
Moleskine di un idraulico (RenzoDF)
Il Blog di ElectroYou (webmaster)
Idee microcontrollate (TardoFreak)
PICcoli grandi PICMicro (Paolino)
Il blog elettrico di carloc (carloc)
DirtEYblooog (dirtydeeds)
Di tutto... un po' (jordan20)
AK47 (lillo)
Esperienze elettroniche (marco438)
Telecomunicazioni musicali (clavicordo)
Automazione ed Elettronica (gustavo)
Direttive per la sicurezza (ErnestoCappelletti)
EYnfo dall'Alaska (mir)
Apriamo il quadro! (attilio)
H7-25 (asdf)
Passione Elettrica (massimob)
Elettroni a spasso (guidob)
Bloguerra (guerra)






