Diodo 1N5408 per transistor MJ4502
Moderatori:
carloc,
g.schgor,
BrunoValente,
IsidoroKZ
0
voti
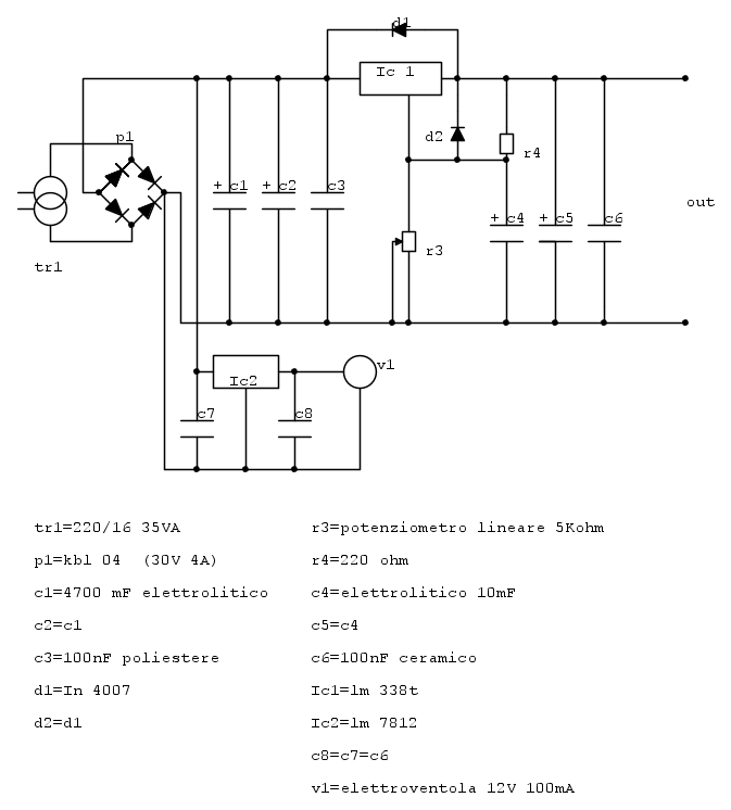
Non avevo visto i dati del trasformatore che in effetti dovrebbe erogare, dopo il ponte, 1.5A o poco piu'.
La prossima volta, inserisci i dati dei componenti nello schema; e' piu' pratico e di piu' facile lettura.
Le capacita' in ingresso sono eccessive; bastano e avanzano 2200uF.
Inoltre toglierei C3 e C6; meglio non accoppiare mai elettrolitici e ceramici.
Perche' un LM338?
P.S. Riguardando lo schema, ho notato che non adoperi i componenti contenuti nelle librerie (a destra in FidoCadJ) e li disegni; probabilmente ancora non hai capito bene come funziona.
Per gli elettrolitici si usa questo simbolo:
che trovi in : libreria standard-componenti discreti-condensatore elettrolitico.
Si fa meno fatica
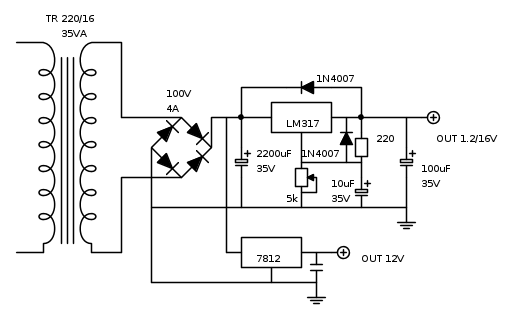
In pratica, lo schema dovrebbe essere disegnato piu' o meno, cosi':
I punti di connessione si mettono solo quando due linee si intersecano ed esiste collegamento tra le stesse.
La prossima volta, inserisci i dati dei componenti nello schema; e' piu' pratico e di piu' facile lettura.
Le capacita' in ingresso sono eccessive; bastano e avanzano 2200uF.
Inoltre toglierei C3 e C6; meglio non accoppiare mai elettrolitici e ceramici.
Perche' un LM338?
P.S. Riguardando lo schema, ho notato che non adoperi i componenti contenuti nelle librerie (a destra in FidoCadJ) e li disegni; probabilmente ancora non hai capito bene come funziona.
Per gli elettrolitici si usa questo simbolo:
che trovi in : libreria standard-componenti discreti-condensatore elettrolitico.
Si fa meno fatica
In pratica, lo schema dovrebbe essere disegnato piu' o meno, cosi':
I punti di connessione si mettono solo quando due linee si intersecano ed esiste collegamento tra le stesse.
marco
0
voti
Esatto piu' o meno dopo il ponte eroga 1.5 A,comunque ho scelto un lm 338 perche lo schema a cui ho fatto riferimento prevedeva quello e credo che per un alimentatore da 1.5A possa andare bene che ne dici??Quanto hai condensatori seguirò il tuo consiglio(come mai è meglio non metterli insieme??)e in quanto allo schema hai ragione alcuni componenti come i condensatori li disegno io perche non ho guardato attentamente nella lista....grazie per le dritte...
Chi c’è in linea
Visitano il forum: Nessuno e 182 ospiti

Elettrotecnica e non solo (admin)
Un gatto tra gli elettroni (IsidoroKZ)
Esperienza e simulazioni (g.schgor)
Moleskine di un idraulico (RenzoDF)
Il Blog di ElectroYou (webmaster)
Idee microcontrollate (TardoFreak)
PICcoli grandi PICMicro (Paolino)
Il blog elettrico di carloc (carloc)
DirtEYblooog (dirtydeeds)
Di tutto... un po' (jordan20)
AK47 (lillo)
Esperienze elettroniche (marco438)
Telecomunicazioni musicali (clavicordo)
Automazione ed Elettronica (gustavo)
Direttive per la sicurezza (ErnestoCappelletti)
EYnfo dall'Alaska (mir)
Apriamo il quadro! (attilio)
H7-25 (asdf)
Passione Elettrica (massimob)
Elettroni a spasso (guidob)
Bloguerra (guerra)





