Costruire un temporizzatore
Moderatori:
carloc,
g.schgor,
BrunoValente,
IsidoroKZ
45 messaggi
• Pagina 3 di 5 • 1, 2, 3, 4, 5
1
voti
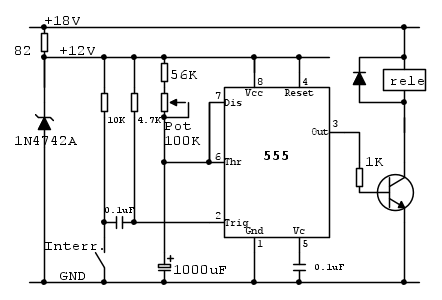
Ecco lo schema:
0
voti
g.schgor ha scritto:... (oggi sono impegnato...)
Già, lo sappiamo
Ciao.
Paolo.
"Houston, Tranquillity Base here. The Eagle has landed." - Neil A.Armstrong
-------------------------------------------------------------
PIC Experience - http://www.picexperience.it
-------------------------------------------------------------
PIC Experience - http://www.picexperience.it
-

Paolino
32,6k 8 12 13 - G.Master EY

- Messaggi: 4226
- Iscritto il: 20 gen 2006, 11:42
- Località: Vigevano (PV)
0
voti
Grazie per lo schema. Mi permetto di fare qualche domanda per chiarirmi il quadro ...
1 - l'interruttore indicato è un pulsante, giusto? il timer deve essere attivato da un impulso
2 - L'alimentazione a 12 V è ottenuta grazie al diodo Zener e la R da 82 Ohm serve creare un flusso di corrente che mi crei la diff di potenziale ai capi del diodo?
3 - che tipo di transistor devo usare? non ci sono indicazioni
4 - il relè a che tensione lavorerà? perché ne ho da 12 e da 24 V (per i 18)
grazie infinte
1 - l'interruttore indicato è un pulsante, giusto? il timer deve essere attivato da un impulso
2 - L'alimentazione a 12 V è ottenuta grazie al diodo Zener e la R da 82 Ohm serve creare un flusso di corrente che mi crei la diff di potenziale ai capi del diodo?
3 - che tipo di transistor devo usare? non ci sono indicazioni
4 - il relè a che tensione lavorerà? perché ne ho da 12 e da 24 V (per i 18)
grazie infinte
0
voti
1) ma non doveva essere il contatto dello scambio?
comunque se vuoi usare un pulsante è lo stesso.
2) Sì
3)Il transistor dipende dal relè utilizzato.
Un 2N3904 (o equivalente) dovrebbe andar bene.
4) Un relè da 24 V fatto lavorare a 18V è al limite.
(Ma se funziona, va bene)
comunque se vuoi usare un pulsante è lo stesso.
2) Sì
3)Il transistor dipende dal relè utilizzato.
Un 2N3904 (o equivalente) dovrebbe andar bene.
4) Un relè da 24 V fatto lavorare a 18V è al limite.
(Ma se funziona, va bene)
0
voti
Sì l'azionamento del dispositivo sarà dato da un relè azionato dal decoder per scambi, quindi sarà una chiusura impulsiva, come quella fornita da un pulsante.
Grazie, mi metto al lavoro :) (il relè magari lo metterò da 12V con piccola resistenza in serie)
Grazie, mi metto al lavoro :) (il relè magari lo metterò da 12V con piccola resistenza in serie)
0
voti
Potresti anche pensare di utilizzare un mosfet al posto del BJT per il pilotaggio del relè, hai alcuni vantaggi notevoli.
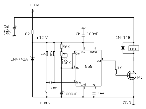
Guardando lo schema ti consiglierei anche di aggiungere un condensatore da 100nF sull'alimentazione del timer 555 e un elettrolitico sulla tensione positiva +18V che alimenta dal circuito. Ti riporto lo schema con queste piccole modifiche.
Un possibile candidato per M1 è questo a patto che la corrente necessaria alla bobina del relè non superi la corrente massima di Drain, per star tranquilli direi che non deve superare 200mA (che è già un bel relè).
I condensatori che dicevo prima sono rispettivamente Cb e Cal, è importante che Cb sia montanto più vicino che riesci al timer 555 (non a caso il pin 8 e 1 sono rispettivamente Vcc e Gnd); in ordine di importanza direi Cb è "più importante" di Cal che però se hai spazio e modo montalo o almeno prevedilo.
Infine ho anche dato una identità al diodo in antiparallelo alla bobina del relè che, se consideriamo le ipotesi fatte prima in merito, l'1N4148 va benone.
EDIT: non so se è stato già detto prima ma è altrettanto importante che i condensatori elettrolitici li utilizzi con una tensione nominale maggiore di quella con cui lavoreranno, per Cal è indicato 25V dato che lavorerà a 18V mentre per il 1000uF devi impiegarne uno da 16V almeno. Questo discorso vale anche per i condensatori non polarizzati ma con le tensioni presenti nel tuo circuito non dovresti avere alcun problema perché tipicamente hanno una tensione di lavoro ben più alta, anche quelli "da pochi cents" o quant'altro ma la prudenza non è mai troppa.
Luca.
Guardando lo schema ti consiglierei anche di aggiungere un condensatore da 100nF sull'alimentazione del timer 555 e un elettrolitico sulla tensione positiva +18V che alimenta dal circuito. Ti riporto lo schema con queste piccole modifiche.
Un possibile candidato per M1 è questo a patto che la corrente necessaria alla bobina del relè non superi la corrente massima di Drain, per star tranquilli direi che non deve superare 200mA (che è già un bel relè).
I condensatori che dicevo prima sono rispettivamente Cb e Cal, è importante che Cb sia montanto più vicino che riesci al timer 555 (non a caso il pin 8 e 1 sono rispettivamente Vcc e Gnd); in ordine di importanza direi Cb è "più importante" di Cal che però se hai spazio e modo montalo o almeno prevedilo.
Infine ho anche dato una identità al diodo in antiparallelo alla bobina del relè che, se consideriamo le ipotesi fatte prima in merito, l'1N4148 va benone.
EDIT: non so se è stato già detto prima ma è altrettanto importante che i condensatori elettrolitici li utilizzi con una tensione nominale maggiore di quella con cui lavoreranno, per Cal è indicato 25V dato che lavorerà a 18V mentre per il 1000uF devi impiegarne uno da 16V almeno. Questo discorso vale anche per i condensatori non polarizzati ma con le tensioni presenti nel tuo circuito non dovresti avere alcun problema perché tipicamente hanno una tensione di lavoro ben più alta, anche quelli "da pochi cents" o quant'altro ma la prudenza non è mai troppa.
Luca.0
voti
Grazie Luca, i condensatori sono ceramici da 50V quelli piccoli ed elettrolitico da 25V quello grande. PEr lo zenere ho ordinato un 12V più sostanzioso e per il transistor ho ordinato quelli suggeriti da Schgor. L'aggiunta dei condensatori in più che hai suggerito non è un problema ... considera che dovrò comunque inserire un ponte raddrizzatore con condensatore per passare dalla corrente alternata a quella continua richiesta. Non so se faccio in tempo ad ordinare il mosfet.
1
voti
Supponevo che i 18V fossero già in continua.
Se devi partire dall'alternata, fa attenzione
ai valori effettivamente in gioco ed al livellamento
dell'alimentazione (forse è meglio prevedere
un regolatore di tensione, tipo ad es. LM7812).
Se devi partire dall'alternata, fa attenzione
ai valori effettivamente in gioco ed al livellamento
dell'alimentazione (forse è meglio prevedere
un regolatore di tensione, tipo ad es. LM7812).
0
voti
g.schgor ha scritto:Se devi partire dall'alternata, fa attenzione ai valori effettivamente in gioco...
Assolutamente si, attento alla tensione di rete sul primario del trasformatore!! Anche con il secondario non c'è da scherzarci... prendi tutte le dovute precauzioni e dota il circuito almeno di un fusibile.
g.schgor ha scritto:forse è meglio prevedere un regolatore di tensione, tipo ad es. LM7812
Si concordo, così risolvi anche il "problema" dell'alimentazione per la bobina del relè e non impiegare lo zener e relativa resistenza per alimentare il 555.
Considera bene l'ambiente dove dovrà lavorare il circuito, se per esempio ambito industriale o in zone rurali, dove la tensione può essere notevolmente diversa dal valore di rete nominale... mi riferisco in particolar modo al dimensionamento del trasformatore.
Luca
45 messaggi
• Pagina 3 di 5 • 1, 2, 3, 4, 5
Chi c’è in linea
Visitano il forum: Majestic-12 [Bot] e 67 ospiti

Elettrotecnica e non solo (admin)
Un gatto tra gli elettroni (IsidoroKZ)
Esperienza e simulazioni (g.schgor)
Moleskine di un idraulico (RenzoDF)
Il Blog di ElectroYou (webmaster)
Idee microcontrollate (TardoFreak)
PICcoli grandi PICMicro (Paolino)
Il blog elettrico di carloc (carloc)
DirtEYblooog (dirtydeeds)
Di tutto... un po' (jordan20)
AK47 (lillo)
Esperienze elettroniche (marco438)
Telecomunicazioni musicali (clavicordo)
Automazione ed Elettronica (gustavo)
Direttive per la sicurezza (ErnestoCappelletti)
EYnfo dall'Alaska (mir)
Apriamo il quadro! (attilio)
H7-25 (asdf)
Passione Elettrica (massimob)
Elettroni a spasso (guidob)
Bloguerra (guerra)




