Non è certamente una passeggiata. Tieni conto che per rapidità è conveniente scriverlo in C.
Come ho detto io non ho l'hardware: ce lo avrai solo tu. Possiamo vedere una bozza, affinarla, ma il tuo contributo è tutt'altro che secondario.
Ciao.
Paolo.
Simulare l'alba e il tramonto
Moderatore:
Paolino
1
voti
"Houston, Tranquillity Base here. The Eagle has landed." - Neil A.Armstrong
-------------------------------------------------------------
PIC Experience - http://www.picexperience.it
-------------------------------------------------------------
PIC Experience - http://www.picexperience.it
-

Paolino
32,6k 8 12 13 - G.Master EY

- Messaggi: 4226
- Iscritto il: 20 gen 2006, 11:42
- Località: Vigevano (PV)
0
voti
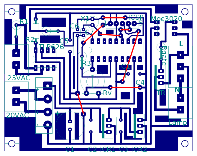
Certo paolino che farò del mio meglio, se il PCB e tutto ok io nei prossimi giorni realizzo già la basetta con la fotoincisione almeno una bozza e vediamo un po' la situazione come le varie prove che si devono fare..
1
voti
"Houston, Tranquillity Base here. The Eagle has landed." - Neil A.Armstrong
-------------------------------------------------------------
PIC Experience - http://www.picexperience.it
-------------------------------------------------------------
PIC Experience - http://www.picexperience.it
-

Paolino
32,6k 8 12 13 - G.Master EY

- Messaggi: 4226
- Iscritto il: 20 gen 2006, 11:42
- Località: Vigevano (PV)
0
voti
ecco l'ultima modifica al PCB, posso inciderla sto vedendo anche se tutto ok per l'ennesima volta..
1
voti
I miei dubbi restano sempre sulle micro-piste...
Verifica se non hai dimenticato nulla, seguendo schema e PCB. Poi procedi con la stampa.
Ciao.
Paolo.
Verifica se non hai dimenticato nulla, seguendo schema e PCB. Poi procedi con la stampa.
Ciao.
Paolo.
"Houston, Tranquillity Base here. The Eagle has landed." - Neil A.Armstrong
-------------------------------------------------------------
PIC Experience - http://www.picexperience.it
-------------------------------------------------------------
PIC Experience - http://www.picexperience.it
-

Paolino
32,6k 8 12 13 - G.Master EY

- Messaggi: 4226
- Iscritto il: 20 gen 2006, 11:42
- Località: Vigevano (PV)
0
voti
Ciao Paolino il PCB e quasi del tutto finito mi resta solo montarlo e poi iniziare a fare qualche prova.... Scusami se non mi faccio sentire spesso ma il lavoro e vari problemi mi rimangono poco tempo..
1
voti
Vai con calma. Anch'io sono molto preso...
Ciao.
Paolo.
Ciao.
Paolo.
"Houston, Tranquillity Base here. The Eagle has landed." - Neil A.Armstrong
-------------------------------------------------------------
PIC Experience - http://www.picexperience.it
-------------------------------------------------------------
PIC Experience - http://www.picexperience.it
-

Paolino
32,6k 8 12 13 - G.Master EY

- Messaggi: 4226
- Iscritto il: 20 gen 2006, 11:42
- Località: Vigevano (PV)
0
voti
Paolino tengo un potenziometro 22K può andare bene o lo devo comprare uno..??
1
voti
carlo87 ha scritto:Paolino tengo un potenziometro...
Come potenziometro? non volevi montare un trimmer? Dal punto di vista elettrico sono la stessa cosa (ossia resistori a resistenza variabile) ma meccanicamente differiscono. Il potenziometro ha un albero di comando nel quale di solito si monta un pomello, il trimmer è invece atto ad ospitare un attrezzo, come un cacciavite.
Questo è un TRIMMER
Questo è un POTENZIOMETRO
carlo87 ha scritto: 22K può andare bene o lo devo comprare uno..??
Il datasheet del PIC che hai scelto prevede un limite di impedenza pari a 2.2k per gli ingressi ananlogici. Quello che hai tu ha un valore 10 volte maggiore. Lo si può usare, a patto che la regolazione non sia rapida, ossia una volta impostato lo si lascia nella sua posizione e non si continua a ruotarlo rapidamente. Ma, vista l'applicazione, credo proprio che lo si possa utilizzare.
Ciao.
Paolo.
"Houston, Tranquillity Base here. The Eagle has landed." - Neil A.Armstrong
-------------------------------------------------------------
PIC Experience - http://www.picexperience.it
-------------------------------------------------------------
PIC Experience - http://www.picexperience.it
-

Paolino
32,6k 8 12 13 - G.Master EY

- Messaggi: 4226
- Iscritto il: 20 gen 2006, 11:42
- Località: Vigevano (PV)
Torna a Firmware e programmazione
Chi c’è in linea
Visitano il forum: Nessuno e 15 ospiti

Elettrotecnica e non solo (admin)
Un gatto tra gli elettroni (IsidoroKZ)
Esperienza e simulazioni (g.schgor)
Moleskine di un idraulico (RenzoDF)
Il Blog di ElectroYou (webmaster)
Idee microcontrollate (TardoFreak)
PICcoli grandi PICMicro (Paolino)
Il blog elettrico di carloc (carloc)
DirtEYblooog (dirtydeeds)
Di tutto... un po' (jordan20)
AK47 (lillo)
Esperienze elettroniche (marco438)
Telecomunicazioni musicali (clavicordo)
Automazione ed Elettronica (gustavo)
Direttive per la sicurezza (ErnestoCappelletti)
EYnfo dall'Alaska (mir)
Apriamo il quadro! (attilio)
H7-25 (asdf)
Passione Elettrica (massimob)
Elettroni a spasso (guidob)
Bloguerra (guerra)




