Cos'è ElectroYou | Login Iscriviti

ElectroYou - la comunità dei professionisti del mondo elettrico

Impianto di cronometraggio

Elettronica lineare e digitale: didattica ed applicazioni

Moderatori: Foto Utentecarloc, Foto Utenteg.schgor, Foto UtenteBrunoValente, Foto UtenteIsidoroKZ

0
voti

[51] Re: Impianto di cronometraggio

Messaggioda Foto Utenteg.schgor » 24 nov 2012, 16:13

fabriziob ha scritto:10n100 è 0.1nF ovvero 100uF (o sbaglio?)

significa 10nF 100VL (ovvero 0.01uF), quindi un tempo di 1ms !
Troppo poco per il relè!
Comunque vedo che hai risolto. complimenti.
Avatar utente
Foto Utenteg.schgor
57,8k 9 12 13
G.Master EY
G.Master EY
 
Messaggi: 16971
Iscritto il: 25 ott 2005, 9:58
Località: MILANO

0
voti

[52] Re: Impianto di cronometraggio

Messaggioda Foto Utentefabriziob » 27 nov 2012, 19:37

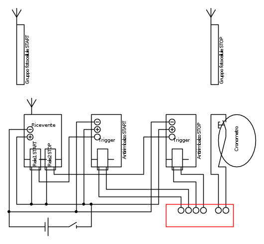
Ho fatto un test sul campo del sistema per il cronometraggio e funziona più che discretamente!
tuttavia abbiamo notato 2 problemi:
1) l'utilizzo di una singola fotocellula può non bastare, infatti in un paio di casi il cronometraggio non è partito.
A questo proposito avrei bisogno di una vostra spiegazione: parlando di fotocellule a riflessione ho talvolta trovato anche la dicitura polarizzata. cosa significa?

2)vorrei espandere l'impianto con un secondo gruppo di fotocellule in modo che il primo gruppo dia lo start ed il secondo lo stop al cronometro. vorrei però che una volta dato lo start, qualsiasi altro impulso proveniente da quel gruppo di fotocellule venisse ignorato. Come si potrebbe fare?



una cosa che ho pensato è che se necessario di potrebbero eliminare i rele dalle schede antirimbalzo ed usare gli OUT del 555 con un sistema di logiche... ma non so assolutamente nulla al riguardo.
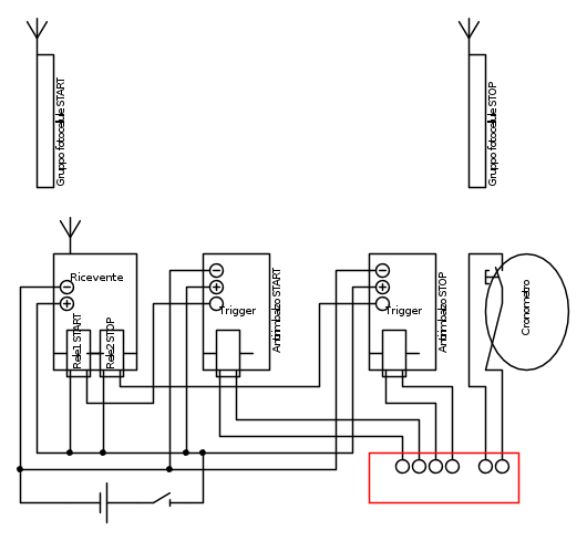
Questo è lo schema dell'attuale circuito antirimbalzo
Avatar utente
Foto Utentefabriziob
120 4
New entry
New entry
 
Messaggi: 73
Iscritto il: 12 nov 2012, 20:25

0
voti

[53] Re: Impianto di cronometraggio

Messaggioda Foto Utentefabriziob » 27 nov 2012, 23:02

Non certo per mettere fretta a nessuno, ma se qualcuno mi potesse dare almeno un "indizio" così che mi possa studiare la cosa e cercare di tirare fuori una qualche soluzione..

grazie
Avatar utente
Foto Utentefabriziob
120 4
New entry
New entry
 
Messaggi: 73
Iscritto il: 12 nov 2012, 20:25

1
voti

[54] Re: Impianto di cronometraggio

Messaggioda Foto Utenteg.schgor » 28 nov 2012, 9:47

1) Vedi questo
2) Puoi usare un Set-Reset-flipflop, oppure un relè ad autoritenuta
al posto della reazione ora prevista (OUT->IN)

Circa la seconda fotocellula, non occorre raddoppiare il relè,
ma si può usare li stesso transistor,così:
Avatar utente
Foto Utenteg.schgor
57,8k 9 12 13
G.Master EY
G.Master EY
 
Messaggi: 16971
Iscritto il: 25 ott 2005, 9:58
Località: MILANO

0
voti

[55] Re: Impianto di cronometraggio

Messaggioda Foto Utentefabriziob » 28 nov 2012, 13:05

Ancora una volta la ringrazio per l'intervento.
Prima di tornare a scassare l'anima qui, avevo cercato di trovare una soluzione, ma non è cosa facile se non si conosce esattamente quello che si deve cercare. L'unica cosa che avevo trovato riguardava l'utilizzo di un Nutcip, che tuttavia andava programmato.
Da quanto ho capito utilizzando un circuito SR flip-flop potrei evitare anche la scheda antirimbalzo fatta col 555 in quanto già il primo farebbe tale funzione.
poiché la ricevente ha come uscite due rele con contatti na-c-nc dovrei utilizzare i contatti c-cn con il comune a massa in modo che, con i rele a riposo, S ed R siano posti entrambi nello stato 1. Giusto?
ho però 2 dilemmi:
1) come posso impedire che S ed R mi vadano contemporaneamente a 0? faccio un esempio pratico: nel momento in cui passo la fotocellula2, una persona sta interrompendo la fotocellula1 per rimettere al posto l'ostacolo.
in questo caso avrei entrambi i rele eccitati => entrambi i segnali a 0, il che non è consentito dalla tabella delle verità del flip-flop.
2) come utilizzo le uscite Q e Q del flip-flop per far eccitare il rele che mi simula il pulsante del cronometro?
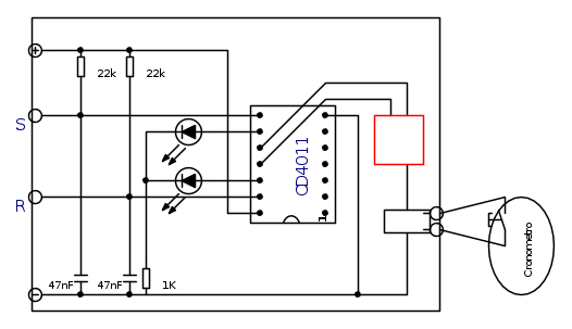
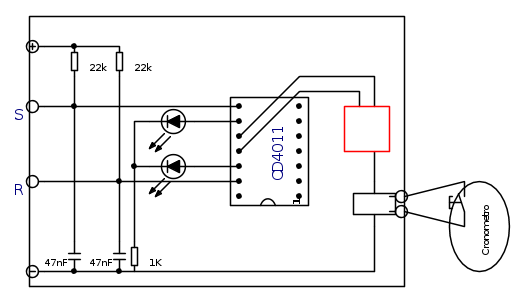
ecco lo schema logico che ho pensato:
N.B. nel disegno è riportato un flip-flop tipo D poiché non ho trovato quello SR.

Questo invece è lo schema del circuito SR flip flop. In rosso la parte che non so sviluppare

i due led posti ai pin 9 e 12 del CD4011 mi dovrebbero indicare lo stato logico degli ingressi S ed R
Avatar utente
Foto Utentefabriziob
120 4
New entry
New entry
 
Messaggi: 73
Iscritto il: 12 nov 2012, 20:25

0
voti

[56] Re: Impianto di cronometraggio

Messaggioda Foto Utentefabriziob » 28 nov 2012, 13:16

Non ho dato alimentazione al CD4011
Avatar utente
Foto Utentefabriziob
120 4
New entry
New entry
 
Messaggi: 73
Iscritto il: 12 nov 2012, 20:25

0
voti

[57] Re: Impianto di cronometraggio

Messaggioda Foto Utenteg.schgor » 28 nov 2012, 15:19

Senza entrare nel dettaglio degli schemi, mi sembra
che il FF sia attivato (Q="1") per tutto il tempo fra Start e Stop,
mentre abbiamo detto che il cronometro deve ricevere
un impulso di Start ed uno di Stop.
Gli elementi della logica CMOS4000 poi non forniscono
potenza sufficiente per pilotare LED e tanto meno relè,
quindi gli schemi non sono realizzabili così.

Occorre prima chiarire quanto sopra detto, poi potremo
entrare nei dettagli realizzativi.
Avatar utente
Foto Utenteg.schgor
57,8k 9 12 13
G.Master EY
G.Master EY
 
Messaggi: 16971
Iscritto il: 25 ott 2005, 9:58
Località: MILANO

0
voti

[58] Re: Impianto di cronometraggio

Messaggioda Foto Utentefabriziob » 28 nov 2012, 15:52

Come ben sa, non ho competenze di elettronica e sto cercando di imparare e procedere su questo mio progettino ragionando su quanto trovo in rete ed ovviamente sui datasheet dei componenti che mi suggerite.
lo schema sopra l'ho ripreso da un "esame di qualifica lab. elettronico anno formativo 2007/2008" dandolo per buono.
mi sembra
che il FF sia attivato (Q="1") per tutto il tempo fra Start e Stop,
mentre abbiamo detto che il cronometro deve ricevere
un impulso di Start ed uno di Stop.
esatto, il cronometro deve ricevere un solo impulso di Start (proveniente dalle fotocellule1) ed uno di Stop dalle fotocellule2, ignorando qualsiasi altro impulso che non sia in questo ordine.
la tabella delle verità del FF è riporta che Q=1 per S=1 ed R=0; mentre Qn=1 per S=0 ed R=1
Mi era sfuggito che (cito Wikipedia) quando lo stato d'ingresso è s=0 e r=0 il flip-flop conserva, cioè mantiene inalterato il valore di entrambe le variabili d'uscita. pertanto è corretto quanto dice,ovvero che il FF rimanga attivato per tutto il tempo tra Start e Stop.
Avatar utente
Foto Utentefabriziob
120 4
New entry
New entry
 
Messaggi: 73
Iscritto il: 12 nov 2012, 20:25

1
voti

[59] Re: Impianto di cronometraggio

Messaggioda Foto Utenteg.schgor » 28 nov 2012, 16:52

E' apprezzabile lo studio dei componenti, ma non deve
essere dimenticata la finalità del circuito che si vuole ottenere
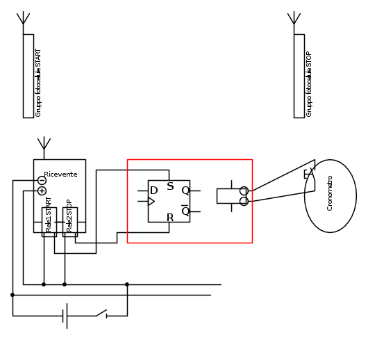
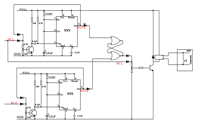
Il mio riferimento al FlipFlop era inteso come sostitutivo
del segnale OUT1 (schema post[43]), per mantenere
lo stato d'ingresso (in OR col segnale IN).
Intendevo cioè una cosa come questa
Avatar utente
Foto Utenteg.schgor
57,8k 9 12 13
G.Master EY
G.Master EY
 
Messaggi: 16971
Iscritto il: 25 ott 2005, 9:58
Località: MILANO

0
voti

[60] Re: Impianto di cronometraggio

Messaggioda Foto Utentefabriziob » 28 nov 2012, 20:06

Mi sto annodando!
provo a spiegare quanto capito:
il segnale IN proveniente dalle Fotocellule1 attiva il circuito antirimbalzo con il 555.
l'uscita OUT1 è messa in OR con lo stesso segnale IN, che precedentemente ha fatto attivare il cronometro, fa si che il diodo posto su IN vada in saturazione e non conduca più, in modo che ogni altro segnale proveniente da IN venga bloccato.
il segnale IN torna a condurre quando arriva dall'antirimbalzo delle fotocellule2 il segnale OUT2 che stabiliscono il "fine ciclo"
provo a disegnarlo:
Avatar utente
Foto Utentefabriziob
120 4
New entry
New entry
 
Messaggi: 73
Iscritto il: 12 nov 2012, 20:25

PrecedenteProssimo

Torna a Elettronica generale

Chi c’è in linea

Visitano il forum: Google [Bot] e 60 ospiti