@ Oromoiluig
Se ora con nuovo IC le cose ti sembrano in ordine, tutto bene. OK cambiali senza indugio.
Però visto che il discorso teorico è piacevole e in questo caso intrigante continuiamo a parlarne, se ti va.
In verità il nuovo resistore di mix R5 non inficia in alcun modo sul discorso della polarizzazione di cui parliamo.
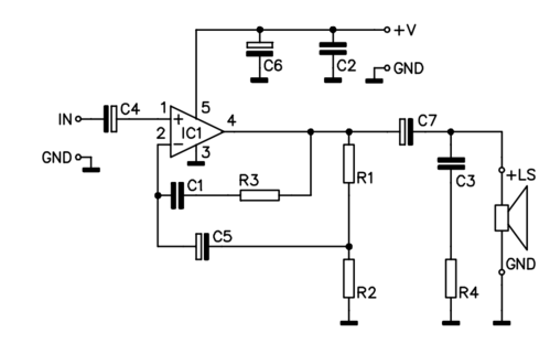
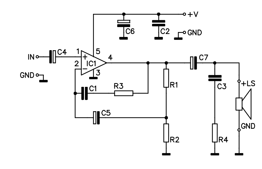
Invece ciò che continua ad essere anomalo è il modo di R2 il quale dovrebbe trovarsi fra il condensatore C1 e l' ingresso +.
Aguzza la vista sul circuito e vedrai che così sarà.
.
Strana tensione all'ingresso di ampli operazionale
Moderatori:
carloc,
g.schgor,
BrunoValente,
IsidoroKZ
19 messaggi
• Pagina 2 di 2 • 1, 2
1
voti
Continua a mancare una resistenza dall'ingresso non invertente verso lo 0V, oppure la 10kohm e` dall'altra parte dell'elettrolitico. Cosi` non puo` funzionare bene: guarda la tensione all'uscita dell'operazionale, se lo schema e` proprio quello che hai disegnato dovrebbe avere un offset elevato.
Per usare proficuamente un simulatore, bisogna sapere molta più elettronica di lui
Plug it in - it works better!
Il 555 sta all'elettronica come Arduino all'informatica! (entrambi loro malgrado)
Se volete risposte rispondete a tutte le mie domande
Plug it in - it works better!
Il 555 sta all'elettronica come Arduino all'informatica! (entrambi loro malgrado)
Se volete risposte rispondete a tutte le mie domande
0
voti
Ho riaperto il mixer e verificato che lo schema corretto è quello postato da me, in particolare non c'è nessuna resistenza tra l'ingresso invertente e massa. E per essere sicuro che non mi fosse sfuggito qualcosa alla vista, ho provato - a circuito spento - a misurare con un multimetro digitale la resistenza tra l'ingresso e massa, ed è risultata effettivamente infinita.
-

oromoiluig
25 1 2 6 - Frequentatore

- Messaggi: 280
- Iscritto il: 17 ott 2009, 16:35
3
voti
oromoiluig ha scritto:Ho riaperto il mixer e verificato che lo schema corretto è quello postato da me, in particolare non c'è nessuna resistenza tra l'ingresso invertente e massa. E per essere sicuro che non mi fosse sfuggito qualcosa alla vista, ho provato - a circuito spento - a misurare con un multimetro digitale la resistenza tra l'ingresso e massa, ed è risultata effettivamente infinita.
Se effettivamente si tratta di un circuito commerciale è incredibile.oromoiluig ha scritto:...Poi mi sono convinto che potesse funzionare, perché il JRC4558 ha un ingresso a BJT e quindi immaginavo che l'impedenza di ingresso di 5Mohm potesse servire in luogo della resistenza suddetta. è possibile?
No, niente affatto, 5Mohm è il valore d'impedenza che manifesta in ingresso lo stadio differenziale interno all'integrato. Ciò non toglie che, per funzionare correttamente, necessiti di una polarizzazione corretta della base del transistor di ingresso non invertente: la corrente di base di quel transistor, per quanto piccola, dovrà pur chiudersi da qualche parte!
Se non si installa una resistenza per farla circolare verso il riferimento succede che quella corrente, non avendo altre vie da percorrere, va a caricare il condensatore e quindi a spostare lentamente la sua tensione.
Domanda: il difetto c'è sempre stato o si è manifestato solo di recente?
-

BrunoValente
39,6k 7 11 13 - G.Master EY

- Messaggi: 7796
- Iscritto il: 8 mag 2007, 14:48
0
voti
BrunoValente ha scritto:Domanda: il difetto c'è sempre stato o si è manifestato solo di recente?
Questo mixer mi è stato passato da un amico qualche anno fa , e già allora il problema si presentava, poi io non ho usato quell'ingresso per tutti questi anni, conscio del problema, finché in questi giorni ho aperto il mixer per cercare di risolvere il problema.
Come ci spieghiamo che con l'LME49860 il circuito funzioni, presentando solo un piccolo offset in uscita? Mi pare che sia meno di 0.5V, ma non l'ho misurato con precisione.
-

oromoiluig
25 1 2 6 - Frequentatore

- Messaggi: 280
- Iscritto il: 17 ott 2009, 16:35
2
voti
la corrente di bias con l'LME49860 vale 10-72nA, invece con il 4558 vale 25-500nA: potrebbe facilmente esserci un rapporto 1:10 tra i due e questo spiegherebbe la differenza. Ma non significa che ora sta funzionando correttamente...sta solo facendo finta di funzionare correttamente.
Prova a controllare la tensione di uscita mentre tocchi con un dito l'ingresso non invertente e contemporaneamente, con un altro dito della stessa mano, il positivo di alimentazione, in modo da iniettare una debole corrente nell'ingresso: dovresti vedere salire la tensione in uscita e rimanere ad un valore più alto di quello iniziale anche dopo aver tolto le dita.
Prova a controllare la tensione di uscita mentre tocchi con un dito l'ingresso non invertente e contemporaneamente, con un altro dito della stessa mano, il positivo di alimentazione, in modo da iniettare una debole corrente nell'ingresso: dovresti vedere salire la tensione in uscita e rimanere ad un valore più alto di quello iniziale anche dopo aver tolto le dita.
-

BrunoValente
39,6k 7 11 13 - G.Master EY

- Messaggi: 7796
- Iscritto il: 8 mag 2007, 14:48
0
voti
Molti anni dopo, rieccomi per segnalare un altro circuito commerciale (anche se per costruzione DIY) con esattamente lo stesso difetto:
Sito:
https://www.vellemanusa.com/support/dow ... code=K4001
Manuale:
https://www.vellemanusa.com/downloads/0 ... _k4001.pdf
Schema (pagina 11 del manuale):
Sito:
https://www.vellemanusa.com/support/dow ... code=K4001
Manuale:
https://www.vellemanusa.com/downloads/0 ... _k4001.pdf
Schema (pagina 11 del manuale):
-

oromoiluig
25 1 2 6 - Frequentatore

- Messaggi: 280
- Iscritto il: 17 ott 2009, 16:35
0
voti
No, questa volta è corretto: il TDA2003 ha l'ingresso non invertente polarizzato internamente.
In cosa consiste il difetto?
In cosa consiste il difetto?
-

BrunoValente
39,6k 7 11 13 - G.Master EY

- Messaggi: 7796
- Iscritto il: 8 mag 2007, 14:48
0
voti
Oh, nessun difetto. Ero solo incuriosito dal circuito trovato in rete, per via della somiglianza con quello in questo post.
-

oromoiluig
25 1 2 6 - Frequentatore

- Messaggi: 280
- Iscritto il: 17 ott 2009, 16:35
19 messaggi
• Pagina 2 di 2 • 1, 2
Chi c’è in linea
Visitano il forum: Nessuno e 302 ospiti

Elettrotecnica e non solo (admin)
Un gatto tra gli elettroni (IsidoroKZ)
Esperienza e simulazioni (g.schgor)
Moleskine di un idraulico (RenzoDF)
Il Blog di ElectroYou (webmaster)
Idee microcontrollate (TardoFreak)
PICcoli grandi PICMicro (Paolino)
Il blog elettrico di carloc (carloc)
DirtEYblooog (dirtydeeds)
Di tutto... un po' (jordan20)
AK47 (lillo)
Esperienze elettroniche (marco438)
Telecomunicazioni musicali (clavicordo)
Automazione ed Elettronica (gustavo)
Direttive per la sicurezza (ErnestoCappelletti)
EYnfo dall'Alaska (mir)
Apriamo il quadro! (attilio)
H7-25 (asdf)
Passione Elettrica (massimob)
Elettroni a spasso (guidob)
Bloguerra (guerra)
