signori salve ,
avrei l'esigenza di poter costruire un dimmer e cercavo consigli , schemi o indirizzi per orientarmi meglio , mi spiego :
devo alimentare e dimmerare un carico costituito da faretti led, ho già l'alimentazione naturalmente in continua a 36V e l'assorbimento è di circa 4A .
la mia idea era un po quella di dimensionare un circuito a mosfet o BJT di potenza , infatti potrei utilizzare il mosfet p80nf10 (allego datasheet) che ho già in possesso ma fin ora riesco a utilizzare un tale circuito solo per quanto riguarda il funzionamento on-off cioè saturazione e interdizione, non saprei come dimensionare un circuito per lavorare nella zona intermedia. Il mio pensiero era quello di poter pilotare attraverso una resistenza variabile sul gate quella che poi sarà l'uscita sul drain e comunque alimentare il dimmer sempre dalla stessa fonte di 36V .
spero possiate aiutarmi
Aiuto Dimmer
Moderatori:
carloc,
g.schgor,
BrunoValente,
IsidoroKZ
11 messaggi
• Pagina 1 di 2 • 1, 2
0
voti
[1] Aiuto Dimmer
- Allegati
-
P80NF10.pdf- datasheet mosfet p80nf10
- (336.04 KiB) Scaricato 230 volte
-

eldiablo84
3 5 - New entry

- Messaggi: 56
- Iscritto il: 1 ott 2012, 23:06
0
voti
[3] Re: Aiuto Dimmer
grazie articoli molto interessanti, in pratica un vero e proprio convertitore dc/dc fatto col 555 . Lo proverò e ci giocherò un po per prendere famigliarità , ma cosa mi suggerisci per l'output? cioè io in uscita ho bisogno di 36V e 4A circa , se collego il circuito dc-dc al gate di un fet che ha una tensione di apertura di almeno 5V andrà lo stesso bene . E se posso ancora chiedere, per quanto riguarda l'alimentazione del 555 se non sbaglio siamo sui 5-12 v , avendo come sorgente di alimentazione 36V basta creare un semplice partitore di tensione giusto?
-

eldiablo84
3 5 - New entry

- Messaggi: 56
- Iscritto il: 1 ott 2012, 23:06
1
voti
[4] Re: Aiuto Dimmer
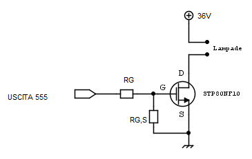
intendo una cosa del genere
- Allegati
-
- 895444c845f23bd928b68d81e45227ed3f37c2ee_31.png (8.62 KiB) Osservato 9617 volte
-

eldiablo84
3 5 - New entry

- Messaggi: 56
- Iscritto il: 1 ott 2012, 23:06
0
voti
[5] Re: Aiuto Dimmer
Ciao
Lo schema in fidocad va aggiunto in questo modo:
-Selezione l'intero disegno con Ctrl+A
-lo copi con Ctrl+C
e lo incolli tra i tag fcd che trovi in alto
In questo modo rendi disponibile la sorgente a tutti e quindi è possible anche apportare modifiche molto velocemente.

PS: i punti di connessione sono necessari solo quando due linee si intersecano e sono connesse
Es:
Lo schema in fidocad va aggiunto in questo modo:
-Selezione l'intero disegno con Ctrl+A
-lo copi con Ctrl+C
e lo incolli tra i tag fcd che trovi in alto
- Codice: Seleziona tutto
[fcd][/fcd]
In questo modo rendi disponibile la sorgente a tutti e quindi è possible anche apportare modifiche molto velocemente.

PS: i punti di connessione sono necessari solo quando due linee si intersecano e sono connesse
Es:
0
voti
[6] Re: Aiuto Dimmer
Come mai hai scelto proprio quel mosfet? Secondo me ti basta un IRF530, però potrebbe servirti un driver per pilotarlo.
Mi sembra che si possa arrivare fino a 18V, vedi qui, ricorda che la tensione in uscita sarà sempre minore della tensione di alimentazione.
Assolutamente no, con i partitori non si alimenta nulla
eldiablo84 ha scritto:Per quanto riguarda l'alimentazione del 555 se non sbaglio siamo sui 5-12 V
Mi sembra che si possa arrivare fino a 18V, vedi qui, ricorda che la tensione in uscita sarà sempre minore della tensione di alimentazione.
eldiablo84 ha scritto:avendo come sorgente di alimentazione 36V basta creare un semplice partitore di tensione giusto?
Assolutamente no, con i partitori non si alimenta nulla
Atlant.
Behind every great man is a woman rolling her eyes.
Behind every great man is a woman rolling her eyes.
0
voti
[7] Re: Aiuto Dimmer
Dai un'occhiata a questo thread.
Per ridurre la tensione ed alimentare il 555 e' consigliabile usare un 7812/7815.
Per ridurre la tensione ed alimentare il 555 e' consigliabile usare un 7812/7815.
marco
0
voti
[8] Re: Aiuto Dimmer
ho scelto quel mosfet semplicemente perché ne ho uno proprio a portata di mano , per quanto riguarda l'alimentazione del 555 si ho un 7812 ma il datasheet del componente mi dice che il range di sopportazione è max 28v, allora devo cercarne uno che vada bene , altrimenti invece di utilizzare l'alimentazione a 36V uso un normale alimentatore tipo da caricabatterie che mi dia una tensione almeno prossima per alimentare il 555.
-

eldiablo84
3 5 - New entry

- Messaggi: 56
- Iscritto il: 1 ott 2012, 23:06
0
voti
[9] Re: Aiuto Dimmer
Hai ragione, non avevo notato la tensione (36V); comunque la serie 78xx accetta in ingresso fino a 35V; probabilmente hai letto male.
In alternativa puoi usare un LM317 e un paio di resistenze (Vin fino a 40V).
In alternativa puoi usare un LM317 e un paio di resistenze (Vin fino a 40V).
marco
0
voti
[10] Re: Aiuto Dimmer
ooookkk grazie , controllerò meglio o cerco qualche similare . ho qualche dubbio poi sul collegamento del mosfet , cioè essendo l'apertura del gate a minimo 5V avrò dei tempi Ton Toff diversi da quelli attesi , comunque ancora non ho potuto testare il circuito,appena fatto ci risentiamo :)
-

eldiablo84
3 5 - New entry

- Messaggi: 56
- Iscritto il: 1 ott 2012, 23:06
11 messaggi
• Pagina 1 di 2 • 1, 2
Chi c’è in linea
Visitano il forum: Nessuno e 102 ospiti

Elettrotecnica e non solo (admin)
Un gatto tra gli elettroni (IsidoroKZ)
Esperienza e simulazioni (g.schgor)
Moleskine di un idraulico (RenzoDF)
Il Blog di ElectroYou (webmaster)
Idee microcontrollate (TardoFreak)
PICcoli grandi PICMicro (Paolino)
Il blog elettrico di carloc (carloc)
DirtEYblooog (dirtydeeds)
Di tutto... un po' (jordan20)
AK47 (lillo)
Esperienze elettroniche (marco438)
Telecomunicazioni musicali (clavicordo)
Automazione ed Elettronica (gustavo)
Direttive per la sicurezza (ErnestoCappelletti)
EYnfo dall'Alaska (mir)
Apriamo il quadro! (attilio)
H7-25 (asdf)
Passione Elettrica (massimob)
Elettroni a spasso (guidob)
Bloguerra (guerra)





