Cos'è ElectroYou | Login Iscriviti

ElectroYou - la comunità dei professionisti del mondo elettrico

Simulare l'alba e il tramonto

Raccolta di codici sorgenti

Moderatore: Foto UtentePaolino

1
voti

[71] Re: Simulare l'alba e il tramonto

Messaggioda Foto UtentePaolino » 28 nov 2012, 9:27

Non è certamente una passeggiata. Tieni conto che per rapidità è conveniente scriverlo in C.
Come ho detto io non ho l'hardware: ce lo avrai solo tu. Possiamo vedere una bozza, affinarla, ma il tuo contributo è tutt'altro che secondario.

Ciao.

Paolo.
"Houston, Tranquillity Base here. The Eagle has landed." - Neil A.Armstrong

-------------------------------------------------------------

PIC Experience - http://www.picexperience.it
Avatar utente
Foto UtentePaolino
32,6k 8 12 13
G.Master EY
G.Master EY
 
Messaggi: 4226
Iscritto il: 20 gen 2006, 11:42
Località: Vigevano (PV)

0
voti

[72] Re: Simulare l'alba e il tramonto

Messaggioda Foto Utentecarlo87 » 28 nov 2012, 13:30

Certo paolino che farò del mio meglio, se il PCB e tutto ok io nei prossimi giorni realizzo già la basetta con la fotoincisione almeno una bozza e vediamo un po' la situazione come le varie prove che si devono fare..
Avatar utente
Foto Utentecarlo87
23 6
Frequentatore
Frequentatore
 
Messaggi: 139
Iscritto il: 27 ott 2011, 20:05

1
voti

[73] Re: Simulare l'alba e il tramonto

Messaggioda Foto UtentePaolino » 1 dic 2012, 12:29

Foto Utentecarlo87, scaricati e installati il C18. Inizialmente useremo quello.

Ciao.

Paolo.
"Houston, Tranquillity Base here. The Eagle has landed." - Neil A.Armstrong

-------------------------------------------------------------

PIC Experience - http://www.picexperience.it
Avatar utente
Foto UtentePaolino
32,6k 8 12 13
G.Master EY
G.Master EY
 
Messaggi: 4226
Iscritto il: 20 gen 2006, 11:42
Località: Vigevano (PV)

0
voti

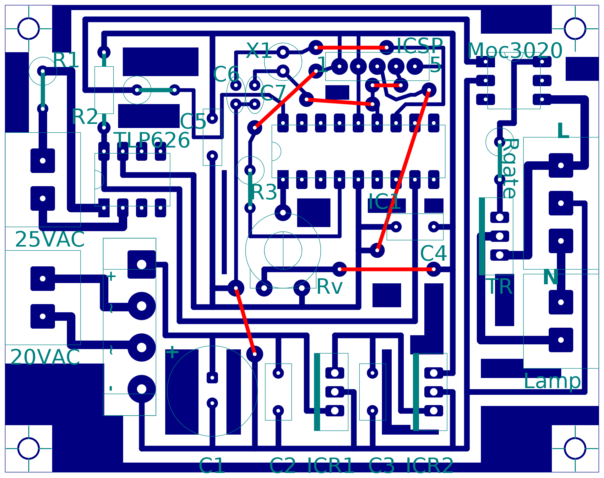
[74] Re: Simulare l'alba e il tramonto

Messaggioda Foto Utentecarlo87 » 4 dic 2012, 18:56

ecco l'ultima modifica al PCB, posso inciderla sto vedendo anche se tutto ok per l'ennesima volta..
Avatar utente
Foto Utentecarlo87
23 6
Frequentatore
Frequentatore
 
Messaggi: 139
Iscritto il: 27 ott 2011, 20:05

1
voti

[75] Re: Simulare l'alba e il tramonto

Messaggioda Foto UtentePaolino » 9 dic 2012, 9:36

I miei dubbi restano sempre sulle micro-piste...
Verifica se non hai dimenticato nulla, seguendo schema e PCB. Poi procedi con la stampa.

Ciao.

Paolo.
"Houston, Tranquillity Base here. The Eagle has landed." - Neil A.Armstrong

-------------------------------------------------------------

PIC Experience - http://www.picexperience.it
Avatar utente
Foto UtentePaolino
32,6k 8 12 13
G.Master EY
G.Master EY
 
Messaggi: 4226
Iscritto il: 20 gen 2006, 11:42
Località: Vigevano (PV)

0
voti

[76] Re: Simulare l'alba e il tramonto

Messaggioda Foto Utentecarlo87 » 13 dic 2012, 21:19

Ciao Paolino il PCB e quasi del tutto finito mi resta solo montarlo e poi iniziare a fare qualche prova.... Scusami se non mi faccio sentire spesso ma il lavoro e vari problemi mi rimangono poco tempo..
Avatar utente
Foto Utentecarlo87
23 6
Frequentatore
Frequentatore
 
Messaggi: 139
Iscritto il: 27 ott 2011, 20:05

1
voti

[77] Re: Simulare l'alba e il tramonto

Messaggioda Foto UtentePaolino » 14 dic 2012, 10:16

Vai con calma. Anch'io sono molto preso...

Ciao.

Paolo.
"Houston, Tranquillity Base here. The Eagle has landed." - Neil A.Armstrong

-------------------------------------------------------------

PIC Experience - http://www.picexperience.it
Avatar utente
Foto UtentePaolino
32,6k 8 12 13
G.Master EY
G.Master EY
 
Messaggi: 4226
Iscritto il: 20 gen 2006, 11:42
Località: Vigevano (PV)

0
voti

[78] Re: Simulare l'alba e il tramonto

Messaggioda Foto Utentecarlo87 » 14 dic 2012, 17:19

Paolino tengo un potenziometro 22K può andare bene o lo devo comprare uno..??
Avatar utente
Foto Utentecarlo87
23 6
Frequentatore
Frequentatore
 
Messaggi: 139
Iscritto il: 27 ott 2011, 20:05

1
voti

[79] Re: Simulare l'alba e il tramonto

Messaggioda Foto UtentePaolino » 15 dic 2012, 9:06

carlo87 ha scritto:Paolino tengo un potenziometro...

Come potenziometro? non volevi montare un trimmer? Dal punto di vista elettrico sono la stessa cosa (ossia resistori a resistenza variabile) ma meccanicamente differiscono. Il potenziometro ha un albero di comando nel quale di solito si monta un pomello, il trimmer è invece atto ad ospitare un attrezzo, come un cacciavite.

Questo è un TRIMMER
trimmer.jpg
trimmer.jpg (8.06 KiB) Osservato 4276 volte


Questo è un POTENZIOMETRO
Potenziometro.jpg
Potenziometro.jpg (8.45 KiB) Osservato 4276 volte


carlo87 ha scritto: 22K può andare bene o lo devo comprare uno..??

Il datasheet del PIC che hai scelto prevede un limite di impedenza pari a 2.2k per gli ingressi ananlogici. Quello che hai tu ha un valore 10 volte maggiore. Lo si può usare, a patto che la regolazione non sia rapida, ossia una volta impostato lo si lascia nella sua posizione e non si continua a ruotarlo rapidamente. Ma, vista l'applicazione, credo proprio che lo si possa utilizzare.

Ciao.

Paolo.
"Houston, Tranquillity Base here. The Eagle has landed." - Neil A.Armstrong

-------------------------------------------------------------

PIC Experience - http://www.picexperience.it
Avatar utente
Foto UtentePaolino
32,6k 8 12 13
G.Master EY
G.Master EY
 
Messaggi: 4226
Iscritto il: 20 gen 2006, 11:42
Località: Vigevano (PV)

0
voti

[80] Re: Simulare l'alba e il tramonto

Messaggioda Foto Utentestainless » 16 dic 2012, 23:55

Un consiglio a Foto Utentecarlo87 per il prossimo PCB, evita le piste con angoli a 90° che aumentano le turbolenze elettromagnetiche ove possibile usa angoli di 45°. O_/
Avatar utente
Foto Utentestainless
35 4
New entry
New entry
 
Messaggi: 71
Iscritto il: 15 mar 2011, 20:56

PrecedenteProssimo

Torna a Firmware e programmazione

Chi c’è in linea

Visitano il forum: Nessuno e 15 ospiti