Elettronica lineare e digitale: didattica ed applicazioni
Moderatori:
carloc,
g.schgor,
BrunoValente,
IsidoroKZ
da
ciusbas » 20 dic 2012, 18:01
salve a tutti,
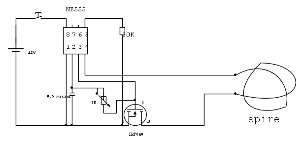
dovrei utilizzare questo circuito a scuola per far accendere una lampada neon senza fili. vorrei sapere se qualcuno di voi sa dirmi a che frequenza di uscita sulle spire lavora, e se ce la farò, tenendo conto che le spire hanno un diametro di 50mm,il filo è da 1mm e le spire sono 25.
grazie in anticipo...
-

ciusbas
12
1
4
- Frequentatore

-
- Messaggi: 127
- Iscritto il: 16 dic 2011, 9:55
Torna a Elettronica generale
Chi c’è in linea
Visitano il forum: Nessuno e 52 ospiti