Ciao a tutti,
sono ritornato per proporvi il mio nuovo progetto che iniziai e completai circa un anno fa, ma non soddisfatto ho deciso di rifarlo in modo che alcuni ostacoli fossero superati.
Ho deciso di pubblicare il mio lavoro perché sono soddisfatto di quanto eseguito e per dar modo, a chi appassionato come me di motori, di poter creare la propria accensione ottenendo risultati davvero elevati e che difficilmente in rete si possono ottenere da altri progetti (perché li ho sperimentati tutti e non c'è ne uno che abbia determinate performance).
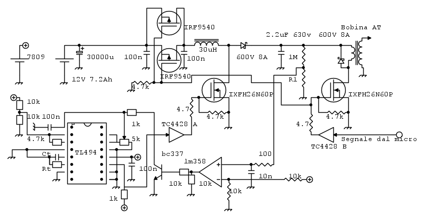
Si tratta di una accensione elettronica a scarica capacitiva (CDI) per motori a due tempi, ad anticipo variabile.
Il principio di funzionamento è semplice: un convertitore boost eleva la tensione della batteria a 12v di alimentazione per portarla circa a 400v caricando così un condensatore da 2.2uF in meno di 4ms, il che significa che il vostro motore potrà girare fino a 15000 RPM (se ci arriva) garantendo una energia di scintilla della candela elevata e costante.
In più un micro processore programmato a dovere potrà eseguire una variazione dell'anticipo/posticipo della scintilla al variare dei giri motore.
Non ho eseguito calcoli per dimensionare il boost converter, ho solo fatto delle simulazione per esser certo e per trovare frequenza e duty cycle del modulatore PWM che mi garantisse di caricare il condensatore alla tensione voluta e nel tempo voluto. Dopo di che ho realizzato il circuito ed ha funzionato al primo colpo.
Vediamo lo schema elettrico.
http://postimage.org/image/96ammtb93/
Come tutti saprete il boost converter è un convertitore dc/dc che eleva la tensione della batteria ad una tensione voluta secondo questo principio: viene fatta scorrere corrente attraverso un induttore che viene appunto chiuso tra massa e 12v tramite un mosfet canale N; in questa fase l'induttore si carica di energia elettromagnetica che rilascia al momento di apertura del circuito da parte del transistor; in questa fase infatti, la corrente che scorre nell'induttore cessa istantaneamente e dato che il campo magnetico immagazzinato da esso non può decadere istantaneamente l'induttore crea una sovratensione ai suoi capi per contrastare la diminuzione di campo. Questi spike di tensione vengono fatti passare dal diodo schottky al drain del mosfet che va a caricare un condensatore alla tensione voluta.
Quando il condensatore è carico ed è il momento di scatenare la scintilla alla candela, si chiude il circuito della bobina AT tramite un altro mosfet canale N in modo che il condensatore si scarichi sul primario della bobina e così al secondario si avrà la scintilla per lo stesso principio (l'energia della scintilla è dettata dall'energia immagazzinata nel condensatore).
Il problema di questa soluzione si presenta quando appunto bisogna generare la scintilla, poiché si crea un corto circuito tra l'alimentazione che passa attraverso l'induttore, il diodo schottky e il primario della bobina AT: ciò comporta un basso consumo se si pensa che per scaricare un condensatore da 2.2uF su un percorso resistivo di 4.5 ohm occorrono circa 50us, ma quando il motore gira a 10000 rpm (166 Hz) allora la somma della potenza consumata diventa abbondante, anche in termini di dissipazione termica per i componenti.
Per ovviare a ciò ho scelto di inserire attraverso il percorso di della corrente due P mosfet in parallelo (irf9540n) in modo da spegnarli quando genero la scintilla ed accenderli quando devo caricare la capacità.
Altra trovata è la topologia di collegamento della bobina AT al circuito: tutti gli schemi in rete fanno capo alla condensatore che viene collegato in serie alla bobina che all'altro capo del primario si collega a massa; poi tra il il catodo del diodo schottky e massa c'è un N mosfet che si occupa di chiudere il condensatore verso massa per farlo scaricare ai capi della bobina. Questo sistema è utilizzato, ma se accidentalmente la bobina fosse scollegata il condensatore non si caricherebbe e il sistema continuerebbe a consumare energia per raggiungere la tensione di carica del condensatore senza avere risultati. Il mosfet che chiude il circuito per fare la scintilla, nel mio circuito sarebbe però sottoposto a degli spike di tensione sul drain che pian piano lo distruggerebbero: per questo motivo ho inserito un diodo schottky che collega l'anodo al drain e il catodo al capo a potenziale maggiore del condensatore, che oltre fare da snubber può recuperare parte gli spike di tensione al drain per caricare nuovamente il condensatore, aiutando così il boost a raggiungere la carica più facilmente al ciclo successivo. Infatti provando a ridurre il tempo di chiusura dell'N MOS che genera la scintilla, in modo tale da non far scaricare completamente il condensatore, ho notato un minore consumo di corrente del circuito senza penalizzare troppo l'energia della scintilla.
Dettagli:
Il modulatore PWM tl494 genera un'onda quadra alla frequenza desiderata impostata tramite Rt e Ct; il duty cycle invece lo si setta tramite il trimmer da 5k vicino l'integrato. Per caricare il condensatore in 4ms, la frequenza deve essere di 20KHz eil duty cycle al 97% (poi metterò i valori per ottenere questo).
La resistenza R1 bisogna settarla per ottenere la tensione al condensatore (secondo il partitore) a circa 400v sapendo che il comparatore ridurrà il duty cycle del tl494 solamente quando tale tensione (400v) divisa per il rapporto di partizione sarà comparata con la soglia di 4.5v.
L'induttore è uno della serie della wurth elektronic in polvere di ferro, riavvolto per avere circa 30uH con un filo di sezione 1.5mm.
Il condensatore del boost è un parallelo di 4 condensatori da 470nF più uno da 220nF per ridurre l'esr e sono tutti da 630v max.
Il condensatore da 30000uF sono 3 da 10000uF in parallelo.
La scheda che sta sotto a questa di potenza è una scheda dove vi è il sistema arduino UNO programmato per riconoscere i giri del motore tramite un sensore ottico a forcella che fornisce il segnale anche per la generazione della scintilla: in base ai giri motore si fa anche un anticipo variabile della scintilla selezionabile attraverso delle mappe caricate attraverso un dip switch da 4.
http://postimage.org/image/6m3541wml/
http://postimage.org/image/58bi8qxd9/
http://postimage.org/image/v556ld10t/
http://postimage.org/image/scbz1c0od/
http://postimage.org/image/5c9x2qs8d/
http://postimage.org/image/o75nt5sa5/
Tra le foto vi sono immagini dell'oscilloscopio in cui è mostrata le tensione del condensatore e il momento della sua scarica con generazione della scintilla: la scala è a 500us/div e si nota che viene ricaricato in poco meno di 4ms; poi vi è un ulteriore foto in cui il condensatore non viene scaricato completamente ma parzialmente in modo da recuperare parte della energia per ricaricarlo successivamente. Infine una foto del tempo di scarica del condensatore di circa 50us.
Consiglio: occhio alle interferenze generate dal boost e dalle scintille.
Centralina accensione CDI High Power con anticipo variabile
Moderatori:
carloc,
g.schgor,
BrunoValente,
IsidoroKZ
-1
voti
Ecco lo schema
Inoltre è stata scelta la configurazione boost e non step-up con trasformatore perché tutte le prove che ho fatto con trasformatore non garantiscono le stesse performance.
Spero ci sia qualche appassionato di motori che se ne costruisca una :)
Ciao a tutti
Inoltre è stata scelta la configurazione boost e non step-up con trasformatore perché tutte le prove che ho fatto con trasformatore non garantiscono le stesse performance.
Spero ci sia qualche appassionato di motori che se ne costruisca una :)
Ciao a tutti
-

elektrojack
16 6 - Frequentatore

- Messaggi: 198
- Iscritto il: 11 mar 2011, 11:34
0
voti
ti faccio i complimenti, una ECU dove ha in memoria delle mappe caricate, un unico sensore per capire a quanto gira il motore e sopratutto capire dove si trova il PMS del pistone 1
Per avere come sensore giri un sensore ottico presumo che hai fatto riferimento al PMS dell'1, poi decidi quando deve scoccare la scintila facendo un conto alla rovesia dopo l'impulso del sensore calcolando bene la velocità radiante....
un dubbio
il sensore ottico è buono come sensore però col tempo non si sporca?
Io provai per farmi un sensore di fase in quel modo, ma non c'era verso che tra olio e polvere era sempre presente una patina sopra al ponte fotodiodo, con un sensore VR ho risolto tutto.
Dato che ci sei e se metti anche l'iniezione?
O preferisci tenere quella parte più semplice possibile?
tanto in fondo avrai riconosciuto dei miglioramenti sicuro...

Per avere come sensore giri un sensore ottico presumo che hai fatto riferimento al PMS dell'1, poi decidi quando deve scoccare la scintila facendo un conto alla rovesia dopo l'impulso del sensore calcolando bene la velocità radiante....
un dubbio
il sensore ottico è buono come sensore però col tempo non si sporca?
Io provai per farmi un sensore di fase in quel modo, ma non c'era verso che tra olio e polvere era sempre presente una patina sopra al ponte fotodiodo, con un sensore VR ho risolto tutto.
Dato che ci sei e se metti anche l'iniezione?
O preferisci tenere quella parte più semplice possibile?
tanto in fondo avrai riconosciuto dei miglioramenti sicuro...

-

manuel1075
5 3 - Messaggi: 22
- Iscritto il: 28 nov 2012, 11:01
0
voti
Ti ringrazio dei complimenti, per ora l'iniezione è solo un sogno, non avrei molto tempo da dedicarmi.
Questo sistema è sviluppato per un motore monocilindrico 2 tempi, sono rimasto sul semplice
Per il sensore ottico direi che si può usare ovviamente solo in un ambiente pulito: nel mio caso è così, non ho olio ne polvere ed è tutto sigillato.
In alternativa, ed è questo il motivo della loro diffusione, i sensori VR sono validi ma bisogna prima condizionarli con un opamp almeno e volendo anche fotoaccoppiatori per impedire di portare dentro la centralina tutta la sporcizia della scintilla tramite la massa.
Il calcolo dei giri motore è più semplice di quanto pensi: il sensore è posto X gradi prima del PMS e so di quanto perché lo metto io in tale posizione. Quando arriva il segnale faccio partire una routine che calcola il periodo tra il fronte attuale e quello precedente e quindi la frequenza e gli rpm; in base al regime so che delay applicare perché è salvato in memoria e poi faccio partire un contatore che conta quanto ritardo devo applicare tra il fronte arrivato e quello da generare per la scintilla.
Mi rendo conto che così purtroppo applicherò il ritardo corretto solo alla scintilla successiva e non a quella attuale....i suggerimenti su questa parte sono molto accettati
Questo sistema è sviluppato per un motore monocilindrico 2 tempi, sono rimasto sul semplice
Per il sensore ottico direi che si può usare ovviamente solo in un ambiente pulito: nel mio caso è così, non ho olio ne polvere ed è tutto sigillato.
In alternativa, ed è questo il motivo della loro diffusione, i sensori VR sono validi ma bisogna prima condizionarli con un opamp almeno e volendo anche fotoaccoppiatori per impedire di portare dentro la centralina tutta la sporcizia della scintilla tramite la massa.
Il calcolo dei giri motore è più semplice di quanto pensi: il sensore è posto X gradi prima del PMS e so di quanto perché lo metto io in tale posizione. Quando arriva il segnale faccio partire una routine che calcola il periodo tra il fronte attuale e quello precedente e quindi la frequenza e gli rpm; in base al regime so che delay applicare perché è salvato in memoria e poi faccio partire un contatore che conta quanto ritardo devo applicare tra il fronte arrivato e quello da generare per la scintilla.
Mi rendo conto che così purtroppo applicherò il ritardo corretto solo alla scintilla successiva e non a quella attuale....i suggerimenti su questa parte sono molto accettati
0
voti
Ti faccio i complimenti, perché io da ignorante di elettronica (se mi parli di meccanica ne so abbastanza) ho preso una ECU e assemblato per la mia 75, messo il suo firmware pronto da essere inserito, ho usato una ECU messa a disposizione da una distribuzione americana che poi ci si sono apoggiati anche altri gruppi, megasquirt mai sentito parlare?
Sul discorso che parte dalla scintilla sucessiva può essere solo un problema se cerchi la resa nella coppia, però riesci ad anticipare anche di pochi gradi e di precisione cosa che non riesce un sensore posto in prossimità di una poleggia fonica a sensore Hall o VR.
perché la puleggia fonica a dei denti e spesso è una 60-2, cioè mancano 2 denti su 60 e indica il PMS, però ragiona a 6° alla volta per spostare la fasatura con un sensore posto ad un angolo come nel mio caso a 90° "prima" di raggiungere il PMS, contando i denti la ECU "capisce" dove anticipare a 6° alla volta seguendo gli rpm di mappa.
----------
Prendendo spunto dalla gestione delle vetture, dovresti spostare il tuo sensore anticipando anche a 45° per esempio, tanto non li porti a quei anticipi che bucheresti i pistoni e magari aggiungere un secondo sensore a 180° da lui per capire l'accelerazione, perché il tuo è un 2Tempi, hai un secondo ingresso per un sensore aggiunto?
-------
Sul mio caso perserei a un ne555 con un VR collegandolo al pin 2 e 5 e tarare bene il condensatore da avere una discreta onda quadra come uscita...
consigli sono bene acetti
viewtopic.php?t=40725&p=363105#p363105
Sul discorso che parte dalla scintilla sucessiva può essere solo un problema se cerchi la resa nella coppia, però riesci ad anticipare anche di pochi gradi e di precisione cosa che non riesce un sensore posto in prossimità di una poleggia fonica a sensore Hall o VR.
perché la puleggia fonica a dei denti e spesso è una 60-2, cioè mancano 2 denti su 60 e indica il PMS, però ragiona a 6° alla volta per spostare la fasatura con un sensore posto ad un angolo come nel mio caso a 90° "prima" di raggiungere il PMS, contando i denti la ECU "capisce" dove anticipare a 6° alla volta seguendo gli rpm di mappa.
----------
Prendendo spunto dalla gestione delle vetture, dovresti spostare il tuo sensore anticipando anche a 45° per esempio, tanto non li porti a quei anticipi che bucheresti i pistoni e magari aggiungere un secondo sensore a 180° da lui per capire l'accelerazione, perché il tuo è un 2Tempi, hai un secondo ingresso per un sensore aggiunto?
-------
Sul mio caso perserei a un ne555 con un VR collegandolo al pin 2 e 5 e tarare bene il condensatore da avere una discreta onda quadra come uscita...
consigli sono bene acetti
viewtopic.php?t=40725&p=363105#p363105
-

manuel1075
5 3 - Messaggi: 22
- Iscritto il: 28 nov 2012, 11:01
5
voti
mikes ha scritto:Ti ringrazio dei complimenti
Beh,
0
voti
gohan ha scritto:mikes ha scritto:Ti ringrazio dei complimenti
Beh,mikes, devi essere proprio furbo per ringraziare i complimenti con un altro account, vero
elektrojack
![]()
Ero entrato con quell'acount per volerlo eliminare, è un account che non ho più usato e se qualcuno può eliminarlo mi fa un piacere.
Quindi poi ho risposto essendo loggato con quello ma non ho fatto di certo apposta.
Comunque il punto non è questo, ho vogliamo fare la punta ai chiodi anche il giorno di Natale?
Tornando al discorso, sono d'accordo che servirebbe un sensore in più per calcolare l'accelerazione ma per ora sono a posto così.
Il mio sensore è a 25° prima del PMS.
La megasquirt la conosco di nome ma non mi sono mai informato troppo.
Grazie del consiglio
-

elektrojack
16 6 - Frequentatore

- Messaggi: 198
- Iscritto il: 11 mar 2011, 11:34
0
voti
oppure che metterne un altro pensando potresti usare sempre quello, ma con un disco a mille fori tranne uno o due, così la ECU con suo ragionamneto chessò di 100 fori, conta i fori....
E' una problematica un sistema del genere?
E' una problematica un sistema del genere?
-

manuel1075
5 3 - Messaggi: 22
- Iscritto il: 28 nov 2012, 11:01
0
voti
SI ha senso come cosa, ma devo pensare un attimo come applicarla...nel senso che ho il volantino originale sul quale ho messo una linguetta che passa attraverso il sensore quando è ora di scintilla..dovrei metterne un'altra tot gradi prima, ma poi il sistema come fa a riconoscere che deve scoccare la scintilla su una invece che sull'altra?
Ad esempio all'avvio del motore
Ad esempio all'avvio del motore
-

elektrojack
16 6 - Frequentatore

- Messaggi: 198
- Iscritto il: 11 mar 2011, 11:34
0
voti
Dunque le accensioni delle vetture hanno un vuoto di segnale per capire il PMS ( i 2 denti mancanti), andiamo per ipotesi:
-----hai potuto verificare le fasature d'anticipo per ogni regime giusto?
quindi riconosci da quelle fasature quante ne hai
-----penso che in elettronica si ragiona a bit, quindi o acceso o spento e se la ECU conosce 60 impulsi di continuo, non riconosce il PMS ma capisce la rotazione.
Se invece anziche contare il cronometro gli fai contare gli impulsi del sensore ottico, dovresti usare una zona dove non c'è segnale come le pulegge foniche, che senza il sensore di fase riescono a gestire il PMS e il PMI facendo la conta dei denti con un salto di denti e ascoltando la posizione del debimetro per capire il carico.
Dico carico perché anche se ti trovi in una rotazione inferiore potresti usare un anticipo alto se stai aprendo a manetta per esempio.
-----hai potuto verificare le fasature d'anticipo per ogni regime giusto?
quindi riconosci da quelle fasature quante ne hai
-----penso che in elettronica si ragiona a bit, quindi o acceso o spento e se la ECU conosce 60 impulsi di continuo, non riconosce il PMS ma capisce la rotazione.
Se invece anziche contare il cronometro gli fai contare gli impulsi del sensore ottico, dovresti usare una zona dove non c'è segnale come le pulegge foniche, che senza il sensore di fase riescono a gestire il PMS e il PMI facendo la conta dei denti con un salto di denti e ascoltando la posizione del debimetro per capire il carico.
Dico carico perché anche se ti trovi in una rotazione inferiore potresti usare un anticipo alto se stai aprendo a manetta per esempio.
-

manuel1075
5 3 - Messaggi: 22
- Iscritto il: 28 nov 2012, 11:01
Chi c’è in linea
Visitano il forum: Nessuno e 154 ospiti

Elettrotecnica e non solo (admin)
Un gatto tra gli elettroni (IsidoroKZ)
Esperienza e simulazioni (g.schgor)
Moleskine di un idraulico (RenzoDF)
Il Blog di ElectroYou (webmaster)
Idee microcontrollate (TardoFreak)
PICcoli grandi PICMicro (Paolino)
Il blog elettrico di carloc (carloc)
DirtEYblooog (dirtydeeds)
Di tutto... un po' (jordan20)
AK47 (lillo)
Esperienze elettroniche (marco438)
Telecomunicazioni musicali (clavicordo)
Automazione ed Elettronica (gustavo)
Direttive per la sicurezza (ErnestoCappelletti)
EYnfo dall'Alaska (mir)
Apriamo il quadro! (attilio)
H7-25 (asdf)
Passione Elettrica (massimob)
Elettroni a spasso (guidob)
Bloguerra (guerra)

