Diodo 1N5408 per transistor MJ4502
Moderatori:
carloc,
g.schgor,
BrunoValente,
IsidoroKZ
0
voti
Scusate ma,chiarito questo volevo sapere come faccio a sapere che corrente mi puo erogare un trafo toroidale da 150 VA con secondario a 12V??Basta rivcavare la potenza attiva e fare il rapporto con la tensione??Ovvero I=P/U??
0
voti
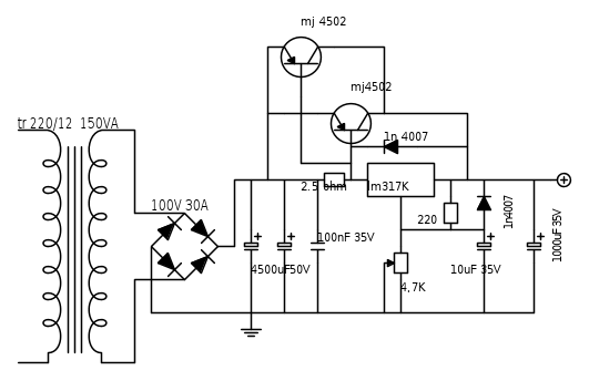
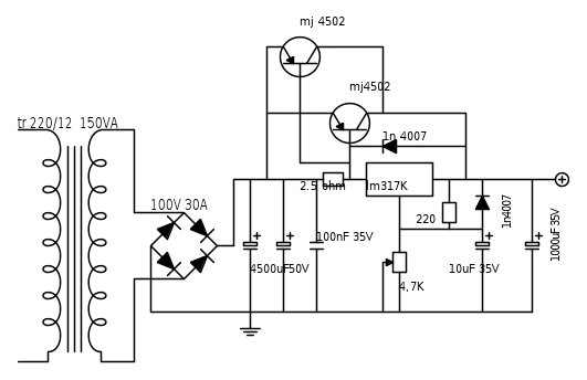
Salve,vi illustro di seguito, lo schema dell'altro alimentatore che volevo realizzare,anche se con parecchio ritardo.
Chi c’è in linea
Visitano il forum: Nessuno e 277 ospiti

Elettrotecnica e non solo (admin)
Un gatto tra gli elettroni (IsidoroKZ)
Esperienza e simulazioni (g.schgor)
Moleskine di un idraulico (RenzoDF)
Il Blog di ElectroYou (webmaster)
Idee microcontrollate (TardoFreak)
PICcoli grandi PICMicro (Paolino)
Il blog elettrico di carloc (carloc)
DirtEYblooog (dirtydeeds)
Di tutto... un po' (jordan20)
AK47 (lillo)
Esperienze elettroniche (marco438)
Telecomunicazioni musicali (clavicordo)
Automazione ed Elettronica (gustavo)
Direttive per la sicurezza (ErnestoCappelletti)
EYnfo dall'Alaska (mir)
Apriamo il quadro! (attilio)
H7-25 (asdf)
Passione Elettrica (massimob)
Elettroni a spasso (guidob)
Bloguerra (guerra)




