Io ho usato questo
http://www.claredot.net/it/sez_Elettron ... allelo.php
provando diverse combinazioni alla ricerca di quella più vicina al mio valore.
Alimentazione LED a batteria
Moderatori:
carloc,
g.schgor,
BrunoValente,
IsidoroKZ
0
voti
Bene, ho trovato le due resistenze da 2.2k e 330 .... collegate in parallelo, e quest'ultimo in serie a 9 led, ho alzato la tensione di alimentazione fino a 22 volt (indicativi dell'alimentatore), poi constatando che già la corrente aveva raggiunto valori prossimi a quelli voluti ho preferito utilizzare il solo resistore da 330 con 24 V, per precauzione. Infatti l'alimentatore eroga una tensione leggermente più alta di quella indicata sullo stesso.
Risultato:



L'intensità luminosa credo sia abbastanza soddisfacente, anzi da vicino da un po' fastidio restare a guardarli. Per testare l'intensità luminosa dell'intera cifra potrei procurarmi 14 resistori da 330 e usare il medesimo alimentatore portatile. Per il progetto definitivo invece dovrei trovare uno schema per un alimentatore (o un alimentatore già pronto), in grado di fornire, partendo dalla tensione di rete, 24 volt stabili.
Risultato:



L'intensità luminosa credo sia abbastanza soddisfacente, anzi da vicino da un po' fastidio restare a guardarli. Per testare l'intensità luminosa dell'intera cifra potrei procurarmi 14 resistori da 330 e usare il medesimo alimentatore portatile. Per il progetto definitivo invece dovrei trovare uno schema per un alimentatore (o un alimentatore già pronto), in grado di fornire, partendo dalla tensione di rete, 24 volt stabili.
-

fgiorgio90
15 6 - Frequentatore

- Messaggi: 118
- Iscritto il: 14 dic 2012, 0:54
0
voti
fgiorgio90 ha scritto:Per il progetto definitivo invece dovrei trovare uno schema per un alimentatore (o un alimentatore già pronto), in grado di fornire, partendo dalla tensione di rete, 24 volt stabili.
L'autocostruzione e' possibile ma non consigliabile per i costi; meglio adoperare qualcosa di simile a questo
marco
0
voti
Oltre a non essere consigliabile una soluzione autocostruita sarebbe anche meno affidabile e sicura (non si scherza con la corrente). Da un punto di vista di progettazione inoltre i costi di questi alimentatori già pronti sono convenienti rispetto ai costi dei componenti e del tempo che se ne andrebbe per il fai da te.
Inoltre, un alimentatore sarebbe necessario anche nel caso di utilizzo a batteria per la ricarica di quest'ultima (o delle due), ovviamente regolando prima la tensione e limitando la corrente. Quindi non è una spesa a vuoto.
Non sono esperto di tipologie di alimentatori, ho visto che il link che mi hai dato è di un alimentatore switching, che ho letto essere migliore in fatto di efficienza. Tu mi consigli di rimanere su questa linea di alimentatori? Sono abbastanza precisi in fatto di tensione di uscita o è meglio prevedere un regolatore a monte per evitare che si bruci qualcosa (o dover stare a rifare i conti dopo)?
Inoltre, un alimentatore sarebbe necessario anche nel caso di utilizzo a batteria per la ricarica di quest'ultima (o delle due), ovviamente regolando prima la tensione e limitando la corrente. Quindi non è una spesa a vuoto.
Non sono esperto di tipologie di alimentatori, ho visto che il link che mi hai dato è di un alimentatore switching, che ho letto essere migliore in fatto di efficienza. Tu mi consigli di rimanere su questa linea di alimentatori? Sono abbastanza precisi in fatto di tensione di uscita o è meglio prevedere un regolatore a monte per evitare che si bruci qualcosa (o dover stare a rifare i conti dopo)?
-

fgiorgio90
15 6 - Frequentatore

- Messaggi: 118
- Iscritto il: 14 dic 2012, 0:54
0
voti
fgiorgio90 ha scritto:Inoltre, un alimentatore sarebbe necessario anche nel caso di utilizzo a batteria per la ricarica di quest'ultima (o delle due), ovviamente regolando prima la tensione e limitando la corrente. Quindi non è una spesa a vuoto.
Con questo alimentatore le batterie non le puoi caricare; servono 13.8V e andrebbe comunque implementato un circuito di regolazione della tensione e di limitazione della corrente.
fgiorgio90 ha scritto: Sono abbastanza precisi in fatto di tensione di uscita o è meglio prevedere un regolatore a monte per evitare che si bruci qualcosa (o dover stare a rifare i conti dopo)?
Di solito la tensione e' regolabile tramite un trimmer.
marco
0
voti
Con questo alimentatore le batterie non le puoi caricare; servono 13.8V e andrebbe comunque implementato un circuito di regolazione della tensione e di limitazione della corrente.
Si questo lo sapevo, infatti l'ho anche scritto nel post che dovrei regolare tensione e limitare corrente in quel caso. Sto preparando una prova dell'intera cifra, se andrà a buon fine posso iniziare a postare qualche schema del progetto finale.
-

fgiorgio90
15 6 - Frequentatore

- Messaggi: 118
- Iscritto il: 14 dic 2012, 0:54
0
voti
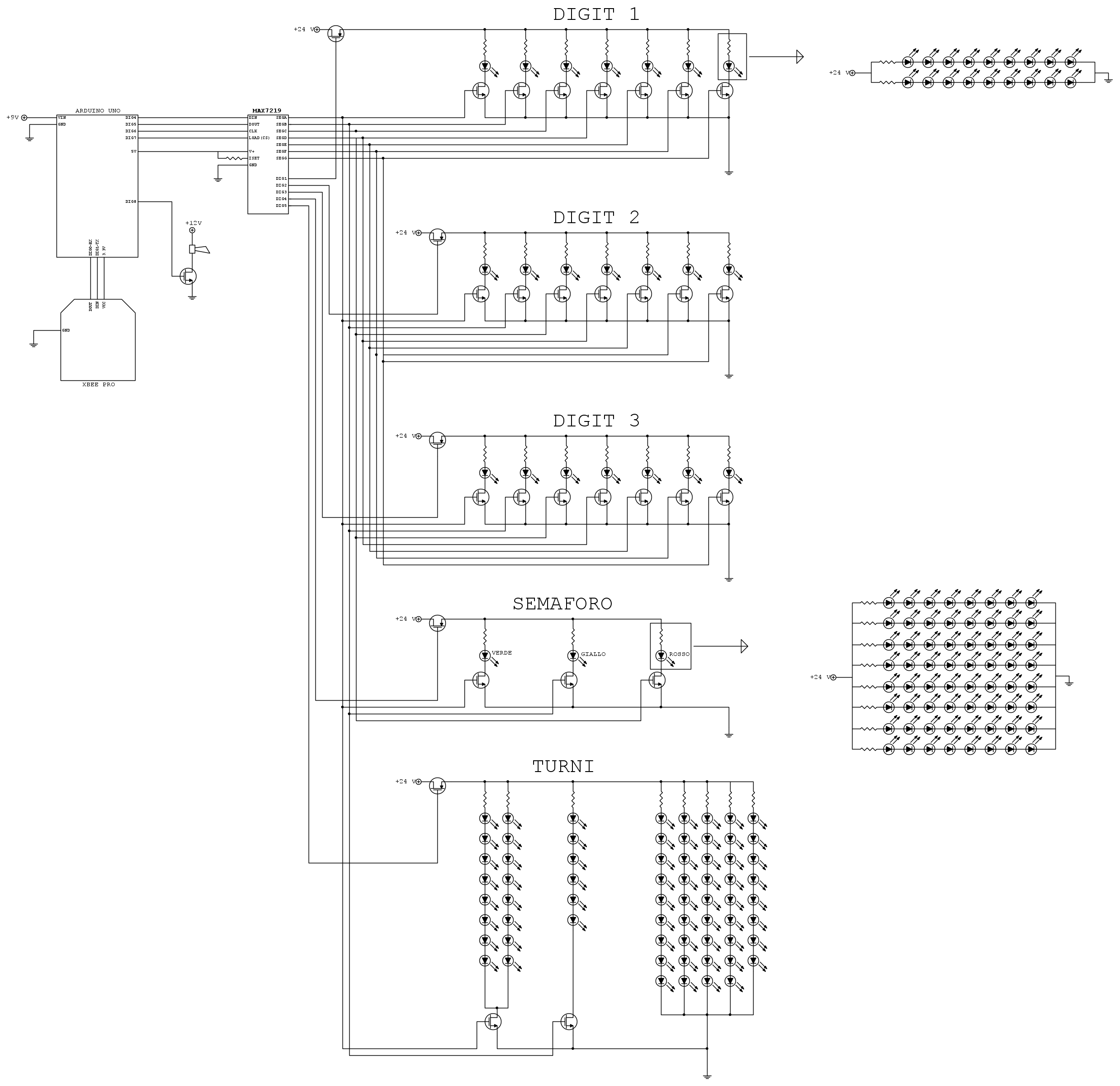
Ecco qua la bozza dello schema, i valori di resistenze e mosfet non sono specificati, me per ora basta capire il senso del circuito.
-

fgiorgio90
15 6 - Frequentatore

- Messaggi: 118
- Iscritto il: 14 dic 2012, 0:54
Chi c’è in linea
Visitano il forum: Nessuno e 135 ospiti

Elettrotecnica e non solo (admin)
Un gatto tra gli elettroni (IsidoroKZ)
Esperienza e simulazioni (g.schgor)
Moleskine di un idraulico (RenzoDF)
Il Blog di ElectroYou (webmaster)
Idee microcontrollate (TardoFreak)
PICcoli grandi PICMicro (Paolino)
Il blog elettrico di carloc (carloc)
DirtEYblooog (dirtydeeds)
Di tutto... un po' (jordan20)
AK47 (lillo)
Esperienze elettroniche (marco438)
Telecomunicazioni musicali (clavicordo)
Automazione ed Elettronica (gustavo)
Direttive per la sicurezza (ErnestoCappelletti)
EYnfo dall'Alaska (mir)
Apriamo il quadro! (attilio)
H7-25 (asdf)
Passione Elettrica (massimob)
Elettroni a spasso (guidob)
Bloguerra (guerra)

