
Problema con vecchio alimentatore
Moderatori:
carloc,
g.schgor,
BrunoValente,
IsidoroKZ
0
voti
Edit. Ho riguardato le foto e c'è parecchio che non mi quadra... forse è un ali singolo predisposto per diventare duale o... un duale modificato in singolo
perché presa centrale, due trimmer, tutti i diodi con un terminale in comune e solo due elettrolitici
Mah


"Non farei mai parte di un club che accettasse la mia iscrizione" (G. Marx)
-

claudiocedrone
21,3k 4 7 9 - Master EY

- Messaggi: 15302
- Iscritto il: 18 gen 2012, 13:36
0
voti
A me quello che non quadra e' come faccia quell'alimentatore ad erogare 2.5A, basandosi su un solo regolatore integrato (che potrebbe essere un l123 in grado di dare 150mA); ma forse
enrico123 ci ha "nascosto" un transistor di potenza posizionato sul retro del case 
marco
0
voti
Rispondo, nell'ordine, a tutti:
ho fotografato meglio l'integrato (immagino che sia quello col dissipatore), che riporta la sigla MC1723CG (il numero in basso è 440).
Da quello che ho capito, allora, la tensione complessiva è distribuita (simmetricamente?) tra due tensioni +V e -V rispetto al morsetto GND.
Non ho la funzione prova diodi
sul tester, mentre l'ohmetro c'è. Non è un problema fare misurazioni sotto tensione, so prendere le dovute accortezze!
Visto che, però, i condensatori sarebbero da cambiare per "precauzione" perché comunque vecchi, mi veniva in mente una idea strana: se mi aiutaste ad individuare i componenti (resistori, fusibile e condensatori li conosco già
) e costruissi una scheda ex novo? Ho già costruito altre schedine elettroniche in passato (anche più grandi di questa), e non sarebbe un problema (ovviamente mi sono limitato a leggere schemi e costruire, non ho competenze tali da "inventare").
La prova di testare la tensione sul GND si può fare, vi faccio poi sapere il risultato! Vi assicuro, però, che l'alimentatore non è stato in alcun modo modificato rispetto a come era uscito dalla casa costruttrice, lo comprò mio padre (quando ancora girava in Vespa
) e l'ha avuto sempre lui!
Per finire sì, c'è "qualcosa" (perdonatemi
) sul retro, ho fotografato sia l'interno che l'esterno nelle foto 2 e 3! Aggiungo: empiricamente, quel componente sul retro si andava a sentire con le mani se fosse troppo caldo, indice di eccessiva richiesta di potenza!
Grazie ancora a tutti!
ho fotografato meglio l'integrato (immagino che sia quello col dissipatore), che riporta la sigla MC1723CG (il numero in basso è 440).
Da quello che ho capito, allora, la tensione complessiva è distribuita (simmetricamente?) tra due tensioni +V e -V rispetto al morsetto GND.
Non ho la funzione prova diodi
Visto che, però, i condensatori sarebbero da cambiare per "precauzione" perché comunque vecchi, mi veniva in mente una idea strana: se mi aiutaste ad individuare i componenti (resistori, fusibile e condensatori li conosco già
La prova di testare la tensione sul GND si può fare, vi faccio poi sapere il risultato! Vi assicuro, però, che l'alimentatore non è stato in alcun modo modificato rispetto a come era uscito dalla casa costruttrice, lo comprò mio padre (quando ancora girava in Vespa
Per finire sì, c'è "qualcosa" (perdonatemi
Grazie ancora a tutti!
0
voti
claudiocedrone ha scritto:forse è un ali singolo predisposto per diventare duale o... un duale modificato in singoloperché presa centrale, due trimmer, tutti i diodi con un terminale in comune e solo due elettrolitici
Mah
![]()
Non capisco le tue perplessita` o non sto guardando bene le foto.
Quando dici presa centrale ti riferisci alle uscite rosso/nero gnd? Mi sembra che gnd sia la massa e che sia isolata dall'uscita, che e` singola. I diodi con un terminale in comune potrebbero essere un raddrizzatore di un trasformatore a presa centrale e messi a due a due in parallelo. Ma questo genera una tensione singola, non una tensione duale e richiede un solo elettrolitico.
I due trimmer potrebbero essere uno per la messa in punto della tensione massima, cosi` che la serigrafia sotto al potenziometro corrisponda piu` o meno alla tensione erogata e l'altro per regolare la corrente massima erogabile.
Per usare proficuamente un simulatore, bisogna sapere molta più elettronica di lui
Plug it in - it works better!
Il 555 sta all'elettronica come Arduino all'informatica! (entrambi loro malgrado)
Se volete risposte rispondete a tutte le mie domande
Plug it in - it works better!
Il 555 sta all'elettronica come Arduino all'informatica! (entrambi loro malgrado)
Se volete risposte rispondete a tutte le mie domande
0
voti
enrico123 ha scritto:ho fotografato meglio l'integrato (immagino che sia quello col dissipatore), che riporta la sigla MC1723CG (il numero in basso è 440).
Come avevo supposto al punto precedente.
enrico123 ha scritto:
Per finire sì, c'è "qualcosa" (perdonatemi) sul retro, ho fotografato sia l'interno che l'esterno nelle foto 2 e 3! Aggiungo: empiricamente, quel componente sul retro si andava a sentire con le mani se fosse troppo caldo, indice di eccessiva richiesta di potenza!
Non poteva essere altrimenti.
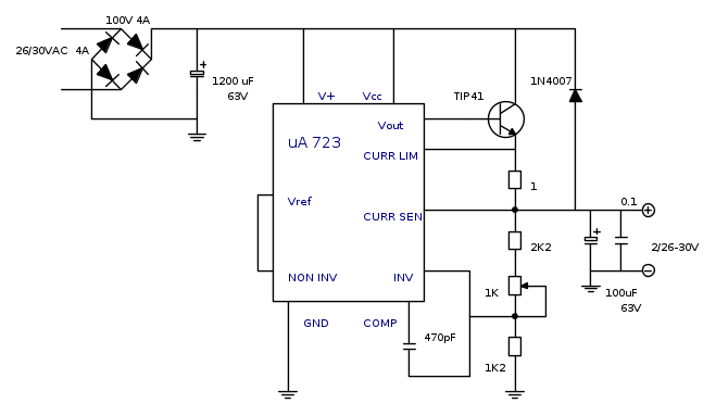
Io comunque non credo si tratti di un alimentatore duale e che lo schema di massima potrebbe essere questo:
Per il resto, tutto dipende da te; c'e' da considerare che quel tipo di integrato ( in case a 10 pin) e' ormai introvabile e che, se questo fosse la causa, bisognerebbe comunque rifare tutto da zero.
Se vuoi provare a ripararlo, ti consiglio di confrontare lo schema con l'originale e vedere se combacia.
Per la piedinatura dell'integrato, puoi vedere su questo articolo
marco
0
voti
Io sostituirei istantaneamente il BD142.
... e poi vorrei sapere chi ha ridotto in quel modo questo resistore da 470 ohm
che per sicurezza sostituirei, visto che l'incisione sembra profonda.
... e poi vorrei sapere chi ha ridotto in quel modo questo resistore da 470 ohm
che per sicurezza sostituirei, visto che l'incisione sembra profonda.
"Il circuito ha sempre ragione" (Luigi Malesani)
0
voti
Isidoro, mi sono un po' perso...
Marco: sulla baia ho rintracciato sia l'integrato che il transistor posto sul retro (non so se si possono mettere i link).
Per Renzo: ehm...
sono stato io smontando la scheda... ho verificato subito il valore di resistenza e dovrebbe essere ok, comunque non è di certo causa del problema visto che c'era già da prima.
Il fatto che questo problema si presenta in maniera random, e che facendo on - off un po' di volte si "riprenda" potrebbe far pensare a qualcosa in particolare?
Marco: sulla baia ho rintracciato sia l'integrato che il transistor posto sul retro (non so se si possono mettere i link).
Per Renzo: ehm...
Il fatto che questo problema si presenta in maniera random, e che facendo on - off un po' di volte si "riprenda" potrebbe far pensare a qualcosa in particolare?
0
voti
enrico123 ha scritto:Marco: sulla baia ho rintracciato sia l'integrato che il transistor posto sul retro (non so se si possono mettere i link).
Metti pure i link, comunque, prima di sostituire componenti, si cerca di capire quale possa essere la causa.
Premesso questo, se vuoi ripararlo, dovresti effettuare alcune misurazioni; se te la senti, dillo che andiamo avanti.
marco
0
voti
Ho fatto la prova consigliata prima: ho misurato la tensione tra il rosso e la massa, e tra il nero e la massa.
Quando l'alimentatore funziona, si ha, correttamente, una coppia di tensioni la cui differenza è la tensione in uscita (es. 24.1 e 19.6 con tensione di uscita 4.5).
Quando, invece, si presenta il problema (ovvero, dopo un po' di accendi-spegni), le tensioni sono uguali (quindi con differenza nulla, tensione nulla in uscita) ma diverse da 0! Ad esempio, poco fa erano entrambe 27.5V
Ho provato poi a misurare (un po' a caso) tensioni tra i vari piedini e la massa. Arrivato ad un piedino del famoso integrato sulla scheda, tac!, si è spenta la luce che fino a prima era accesa. Ho riprovato e succede sistematicamente così.
Se si possono fare altre prove per capire chi è il responsabile benvengano!
Quando l'alimentatore funziona, si ha, correttamente, una coppia di tensioni la cui differenza è la tensione in uscita (es. 24.1 e 19.6 con tensione di uscita 4.5).
Quando, invece, si presenta il problema (ovvero, dopo un po' di accendi-spegni), le tensioni sono uguali (quindi con differenza nulla, tensione nulla in uscita) ma diverse da 0! Ad esempio, poco fa erano entrambe 27.5V
Ho provato poi a misurare (un po' a caso) tensioni tra i vari piedini e la massa. Arrivato ad un piedino del famoso integrato sulla scheda, tac!, si è spenta la luce che fino a prima era accesa. Ho riprovato e succede sistematicamente così.
Se si possono fare altre prove per capire chi è il responsabile benvengano!
0
voti
La prima cosa da fare, se ti senti in grado ed hai la pazienza di farlo, e' quella di confrontare lo schema che ho postato con il tuo circuito per vedere se esiste una rispondenza. Tralascia i diodi che sono diversamente configurati e controlla i collegamenti tra i pin dell'integrato e gli altri componenti.
Servirebbe conoscere l'esatta tensione che puoi rilevare all'uscita del trasformatore (in alternata) e quella dopo i diodi (ai capi del grosso condensatore) in continua.
Per i pin, fai riferimento all'immagine di destra:
P.S. E i link che dovevi postare dove sono?
Servirebbe conoscere l'esatta tensione che puoi rilevare all'uscita del trasformatore (in alternata) e quella dopo i diodi (ai capi del grosso condensatore) in continua.
Per i pin, fai riferimento all'immagine di destra:
P.S. E i link che dovevi postare dove sono?
marco
Chi c’è in linea
Visitano il forum: Google [Bot], Google Adsense [Bot] e 113 ospiti

Elettrotecnica e non solo (admin)
Un gatto tra gli elettroni (IsidoroKZ)
Esperienza e simulazioni (g.schgor)
Moleskine di un idraulico (RenzoDF)
Il Blog di ElectroYou (webmaster)
Idee microcontrollate (TardoFreak)
PICcoli grandi PICMicro (Paolino)
Il blog elettrico di carloc (carloc)
DirtEYblooog (dirtydeeds)
Di tutto... un po' (jordan20)
AK47 (lillo)
Esperienze elettroniche (marco438)
Telecomunicazioni musicali (clavicordo)
Automazione ed Elettronica (gustavo)
Direttive per la sicurezza (ErnestoCappelletti)
EYnfo dall'Alaska (mir)
Apriamo il quadro! (attilio)
H7-25 (asdf)
Passione Elettrica (massimob)
Elettroni a spasso (guidob)
Bloguerra (guerra)





