vorrei partire dalle considerazioni fatte in questo thread (sempre aperto da me) su un amplificatore audio: viewtopic.php?t=42797
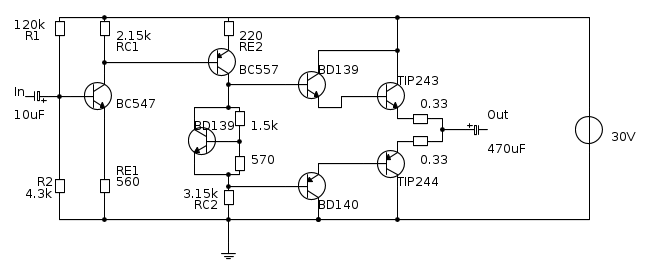
Nella risposta di Piercarlo, lui cita il generatore di corrente come alternativa al bootstrap. Siccome ero convinto di aver capito il meccanismo del generatore di corrente, ho provato a implementarlo subito nel circuito di quel thread (che senza generatore di corrente funziona abbastanza bene) senza studiarmi il bootstrap (cosa che farò sicuramente più avanti). Tuttavia ho ottenuto dei risultati che non sto nemmeno a descrivere. E vado subito alla domanda. Ma prima il circuito originale (con la modifica del molt. di Vbe suggerita da Isidoro):
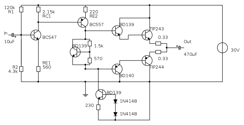
E qui il circuito col current sink:
La domanda è questa: nel primo circuito (senza current sink) la corrente del ramo cui appartiene il BC557 è decisa (se ho capito bene la teoria) dalla tensione applicata alla base dal collettore dello stadio precedente, sottratta (anzi in questo caso alzata) di 0.65-0.7 V circa, e divisa per 220
. Risultato circa 3mA (anche misurati con buona concordanza con la simulazione in LTSpice).Ora se al posto di RC2, metto un generatore di corrente (seconda figura), questo come va dimensionato ? la corrente deve matchare esattamente con quella che ci sarebbe se ci fosse RC2 ? o ci sono dei margini di manovra ?
Potreste darmi qualche chiarimento ?
grazie!
Fede

Elettrotecnica e non solo (admin)
Un gatto tra gli elettroni (IsidoroKZ)
Esperienza e simulazioni (g.schgor)
Moleskine di un idraulico (RenzoDF)
Il Blog di ElectroYou (webmaster)
Idee microcontrollate (TardoFreak)
PICcoli grandi PICMicro (Paolino)
Il blog elettrico di carloc (carloc)
DirtEYblooog (dirtydeeds)
Di tutto... un po' (jordan20)
AK47 (lillo)
Esperienze elettroniche (marco438)
Telecomunicazioni musicali (clavicordo)
Automazione ed Elettronica (gustavo)
Direttive per la sicurezza (ErnestoCappelletti)
EYnfo dall'Alaska (mir)
Apriamo il quadro! (attilio)
H7-25 (asdf)
Passione Elettrica (massimob)
Elettroni a spasso (guidob)
Bloguerra (guerra)


