Ciao ragazzi, in vista dell'esame di mercoledì di elettronica analogica, sto facendo degli esercizi, e mi trovo un po' in dubbio su alcuni punti.
Vi sarei davvero grato se riusciste a darmi una mano, più che altro capire come voi ragionate.
Le cose le ho capite, ma alcune volte mi vengono dei dubbi a cui non so darmi risposta.
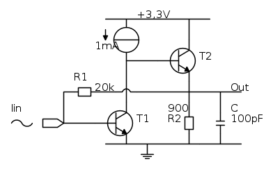
Questo esercizio ad esempio :
(Scusatemi, ma non riesco a capire come ridurre l'immagine a dimensioni accettabili).
Comunque , mi viene :
- punto A : Vout circa 0,7V
- punto B : Gideale = -R1 . Ma già qui mi chiedo : il condensatore introduce un polo per il guadagno ideale?
- punto C : Il condensatore per il Gloop introduce un polo, che diventa un polo anche per il Greale con frequenza però moltiplicata per Gloop(0)
- punto D: credo sia solo 4KTR1^2
- punto E: non capisco come capire se moltiplicare o dividere per 1-Gloop
Dubbi circuiti analogici
Moderatori:
carloc,
g.schgor,
BrunoValente,
IsidoroKZ
12 messaggi
• Pagina 1 di 2 • 1, 2
1
voti
1298 messaggi e posti il testo di un esercizio con un file .png?
Non me ne volere ma il punto negativo te l' ho dovuto dare.
Non me ne volere ma il punto negativo te l' ho dovuto dare.
"La follia sta nel fare sempre la stessa cosa aspettandosi risultati diversi".
"Parla soltanto quando sei sicuro che quello che dirai è più bello del silenzio".
Rispondere è cortesia, ma lasciare l'ultima parola ai cretini è arte.
"Parla soltanto quando sei sicuro che quello che dirai è più bello del silenzio".
Rispondere è cortesia, ma lasciare l'ultima parola ai cretini è arte.
-

TardoFreak
73,9k 8 12 13 - -EY Legend-

- Messaggi: 15754
- Iscritto il: 16 dic 2009, 11:10
- Località: Torino - 3° pianeta del Sistema Solare
0
voti
Mi sembrava abbastanza leggibile. In questo modo erano contenute anche le domande..
Se vi sembra però più comprensibile, ve lo riposto in fidocad
Se vi sembra però più comprensibile, ve lo riposto in fidocad
Visita il mio sito : http://www.raffotech.altervista.org
1
voti
Ma potrei sbagliarmi.
"La follia sta nel fare sempre la stessa cosa aspettandosi risultati diversi".
"Parla soltanto quando sei sicuro che quello che dirai è più bello del silenzio".
Rispondere è cortesia, ma lasciare l'ultima parola ai cretini è arte.
"Parla soltanto quando sei sicuro che quello che dirai è più bello del silenzio".
Rispondere è cortesia, ma lasciare l'ultima parola ai cretini è arte.
-

TardoFreak
73,9k 8 12 13 - -EY Legend-

- Messaggi: 15754
- Iscritto il: 16 dic 2009, 11:10
- Località: Torino - 3° pianeta del Sistema Solare
0
voti
In pratica : So che il condensatore mi introduce un polo per il Gloop. Questo introdurrà quindi un polo nel Greale con il luogo delle radici.
Ma quello che non mi è chiarissimo è se questo condensatore, introduce un polo anche per il Gideale.
In questo caso però avrei delle incongruenze , in quanto i poli del Greale sarebbero la somma dei poli del Gideali e di quelli (traslati) del Gloop. Ma così avrei più poli introdotti con una sola capacità
-> quindi, il ragionamento non è corretto!
Da cui deduco che il polo del Greale mi viene dato solo dal polo del Gloop , opportunatamente traslato per la retroazione.
Però il dubbio mi rimane : come mai il Gideale non risente del condensatore ?
Ma quello che non mi è chiarissimo è se questo condensatore, introduce un polo anche per il Gideale.
In questo caso però avrei delle incongruenze , in quanto i poli del Greale sarebbero la somma dei poli del Gideali e di quelli (traslati) del Gloop. Ma così avrei più poli introdotti con una sola capacità
-> quindi, il ragionamento non è corretto!
Da cui deduco che il polo del Greale mi viene dato solo dal polo del Gloop , opportunatamente traslato per la retroazione.
Però il dubbio mi rimane : come mai il Gideale non risente del condensatore ?
Visita il mio sito : http://www.raffotech.altervista.org
1
voti
Quali sono tutte le assunzioni fatte per calcolare Gideale? Che metodo di calcolo vi hanno insegnato?
Per usare proficuamente un simulatore, bisogna sapere molta più elettronica di lui
Plug it in - it works better!
Il 555 sta all'elettronica come Arduino all'informatica! (entrambi loro malgrado)
Se volete risposte rispondete a tutte le mie domande
Plug it in - it works better!
Il 555 sta all'elettronica come Arduino all'informatica! (entrambi loro malgrado)
Se volete risposte rispondete a tutte le mie domande
0
voti
Io faccio cosi :
- Analizzo il circuito per vedere la retroazione cosa mi comporta. In questo caso vedo che la corrente mi tende ad andare tutta nella resistenza di retroazione, lasciando una piccolissima corrente alla base del BJT, che posso quindi considerare come fosse una massa virtuale per l'uscita. Moltiplicando quindi la corrente di segnale per la resistenza di retroazione , ottengo l'uscita, e di conseguenza il guadagno.
In seguito so che
Greale = Gid * (-Gloop)/(1-Gloop)
Quindi i poli di Greale mi vengono dati dalle frequenze che rendono 1-Gloop=0
Non capisco però in tutto questo, come entrano i poli di Gideale (se li ha)
- Analizzo il circuito per vedere la retroazione cosa mi comporta. In questo caso vedo che la corrente mi tende ad andare tutta nella resistenza di retroazione, lasciando una piccolissima corrente alla base del BJT, che posso quindi considerare come fosse una massa virtuale per l'uscita. Moltiplicando quindi la corrente di segnale per la resistenza di retroazione , ottengo l'uscita, e di conseguenza il guadagno.
In seguito so che
Greale = Gid * (-Gloop)/(1-Gloop)
Quindi i poli di Greale mi vengono dati dalle frequenze che rendono 1-Gloop=0
Non capisco però in tutto questo, come entrano i poli di Gideale (se li ha)
Visita il mio sito : http://www.raffotech.altervista.org
1
voti
No, non ci sono poli in Gideale.
Per usare proficuamente un simulatore, bisogna sapere molta più elettronica di lui
Plug it in - it works better!
Il 555 sta all'elettronica come Arduino all'informatica! (entrambi loro malgrado)
Se volete risposte rispondete a tutte le mie domande
Plug it in - it works better!
Il 555 sta all'elettronica come Arduino all'informatica! (entrambi loro malgrado)
Se volete risposte rispondete a tutte le mie domande
0
voti
Quindi, quando mi chiede di calcolare il Gideale(s) , questo rimane uguale a qualsiasi frequenza ? Ci può stare..
Per quanto riguarda invece le impedenze di ingresso e di uscita, quali sono i ragionamenti da fare con la retroazione ?
Per quanto riguarda invece le impedenze di ingresso e di uscita, quali sono i ragionamenti da fare con la retroazione ?
Visita il mio sito : http://www.raffotech.altervista.org
12 messaggi
• Pagina 1 di 2 • 1, 2
Chi c’è in linea
Visitano il forum: Nessuno e 249 ospiti

Elettrotecnica e non solo (admin)
Un gatto tra gli elettroni (IsidoroKZ)
Esperienza e simulazioni (g.schgor)
Moleskine di un idraulico (RenzoDF)
Il Blog di ElectroYou (webmaster)
Idee microcontrollate (TardoFreak)
PICcoli grandi PICMicro (Paolino)
Il blog elettrico di carloc (carloc)
DirtEYblooog (dirtydeeds)
Di tutto... un po' (jordan20)
AK47 (lillo)
Esperienze elettroniche (marco438)
Telecomunicazioni musicali (clavicordo)
Automazione ed Elettronica (gustavo)
Direttive per la sicurezza (ErnestoCappelletti)
EYnfo dall'Alaska (mir)
Apriamo il quadro! (attilio)
H7-25 (asdf)
Passione Elettrica (massimob)
Elettroni a spasso (guidob)
Bloguerra (guerra)

: 
