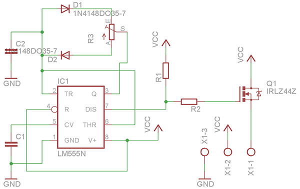
Sto facendo lo sborglio su Eagle, e quindi ho disegnato lo schema per poi andare a sbrogliarlo, l'ho ricontrollato, mi pare di aver collegato tutto in modo corretto, però vorrei conferma, così da procedere allo sbroglio.
Grazie.Ps. Non me ne vogliate, lo schema non è in fidocaj, proprio perché voglio vedere se l'ho disegnato bene in EAGLE.

Elettrotecnica e non solo (admin)
Un gatto tra gli elettroni (IsidoroKZ)
Esperienza e simulazioni (g.schgor)
Moleskine di un idraulico (RenzoDF)
Il Blog di ElectroYou (webmaster)
Idee microcontrollate (TardoFreak)
PICcoli grandi PICMicro (Paolino)
Il blog elettrico di carloc (carloc)
DirtEYblooog (dirtydeeds)
Di tutto... un po' (jordan20)
AK47 (lillo)
Esperienze elettroniche (marco438)
Telecomunicazioni musicali (clavicordo)
Automazione ed Elettronica (gustavo)
Direttive per la sicurezza (ErnestoCappelletti)
EYnfo dall'Alaska (mir)
Apriamo il quadro! (attilio)
H7-25 (asdf)
Passione Elettrica (massimob)
Elettroni a spasso (guidob)
Bloguerra (guerra)








