cabina elettrica di controllo e BOM: (per i risultati di misura mi é un po´ difficile pubblicarli..)
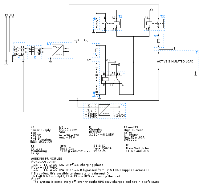
Il sistema impiega una mezz´oretta per raggiungere la tensione nominale, dopodiché T1 accende T2 e T3 ed il carico a valle puó essere alimentato dall´alimentatore switching. In caso di blackout, la corrente a valle resta invariata, a scapito della caduta di tensione dei condensatori, che quindi fungono da back-up.
Ho simulato un carico a valle costante, ed un carico variabile a mo-di PWM (Imax = 80A, I min = 5A, la prima per 100msec, la seonda per 660msec), evidenziando che, in caso di una sovracorrente superiore alla corrente di OCP (over current protection) dell´alimentatore, la restante parte di corrente necessitata dal carico, viene ovviamente fornita dai caps (sottoforma di somma a quella dell´alimentatore), che si scaricano di conseguenza.
Quando la corrente nelc arico é pari a 5A, essendo la massima corrente dell´alimentatore 18A, una parte scorre verso il carico a 5A, la restante parte, ricarica i CAP di quel tanto che si sono scaricati precedentemente (ho osservato il fenomeno sull´oscilloscopio).
I risultati di misura confermano la bontá della simulazioni in LTspace.
proveró a pubblicare le immagini screen-shot sia dell´oscilloscopio, che delle simulazioni
1. H: 1 x Main switch
• KG10B T203/01 E
2. D: 2x Circuit breaker
• C10A
3. N1: 1x Switching power supply
• TDKHWS 1000
4. UPS: 4 x SuperCap Module
• BMOD0500 B01
5. R: Charging resistor
• BAS0.8015
6. N2: 1x DC/DC-Converter
• E-TOP50DC48R24
7. T1: 1x Voltage monitoring relay
• ABB CM-ESS.1
8. T2 - T3: 2x High current relay
• SCHALTBAU C137 C/24EV-V1
9. S1 – S2 – S3: 3x Fuses (3x63A)
• Siemens 5SE2325 Neozed-Sicherung Neozed-Sicherung DO2/ 63 A
10. 1 x Active load
• Elektronische Last – model PL1512

- cabina di controllo realizzata
- UPS.jpg (120.09 KiB) Osservato 6806 volte