Ciao a tutti! Sono nuovo del forum, e avrei un problema da presentarvi.
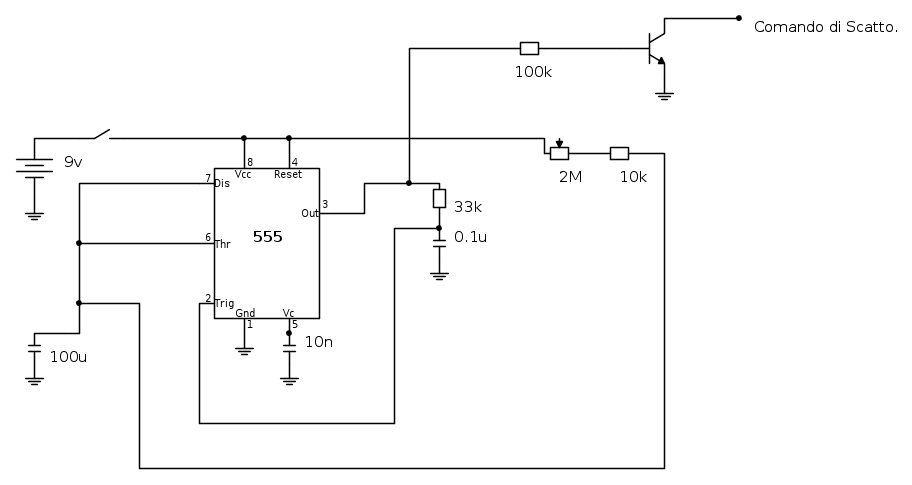
Devo costruire un intervallometro per la mia fotocamera, ovvero un circuito
che in uscita dia un'onda quadra con il tempo T1 a valore alto molto piccolo
(l'impulso per lo scatto), e il tempo T2 a valore basso regolabile.
Girando, ho trovato lo schema in allegato,ma provando a costruirlo su Breadboard,
non funziona. In ogni caso, se non sbaglio, questo schema non porta a
regolare il T1, invece che il T2?
Nel caso non funzionasse, come posso ottenere questo risultato con degli
NE555?avevo pensato alla configurazione astabile, ma per avere T1 piccolo,
limito a pochi ms il T2, e mi servirebbe ben più grande!
Intervallometro con NE555
Moderatori:
carloc,
g.schgor,
BrunoValente,
IsidoroKZ
6 messaggi
• Pagina 1 di 1
0
voti
Uhm... A vedere dallo schema che hai postato, è già tutto molto, molto grande.
Gli schemi elettrici/elettronici vanno postati con FidocadJ per fare in modo che altri utenti li possano rielaborare se necessario.
Quandi poi si posta una immagine, andrebbe controllato cosa si è allegato. infatti esiste il pulsante di anteprima. Invece no. Hai postato una immagine illeggibile e non ti sei curato in nessun modo del fatto che quindi non trasmette alcuna informazione utile.
Ora come dovremmo fare?
Allora facciamo così: riposta lo schema in formato vettoriale utilizzando FidocadJ. E non ti lamentare del fatto che non lo conosci o non lo sai usare. Non polemizzare. Ci sono ampi esempi di utenti che lo usano addirittura come supporto per quadri d'autore.
Gli schemi elettrici/elettronici vanno postati con FidocadJ per fare in modo che altri utenti li possano rielaborare se necessario.
Quandi poi si posta una immagine, andrebbe controllato cosa si è allegato. infatti esiste il pulsante di anteprima. Invece no. Hai postato una immagine illeggibile e non ti sei curato in nessun modo del fatto che quindi non trasmette alcuna informazione utile.
Ora come dovremmo fare?
Allora facciamo così: riposta lo schema in formato vettoriale utilizzando FidocadJ. E non ti lamentare del fatto che non lo conosci o non lo sai usare. Non polemizzare. Ci sono ampi esempi di utenti che lo usano addirittura come supporto per quadri d'autore.
-

Candy
32,5k 7 10 13 - CRU - Account cancellato su Richiesta utente
- Messaggi: 10123
- Iscritto il: 14 giu 2010, 22:54
0
voti
Prima di tutto, scusate, come ho già scritto sono nuovo del forum, e non lo conosco a fondo, cercherò di evitare errori la prossima volta. Ho creato lo schema .fcd. Però, ci tengo a precisare che sto partendo con le migliori intenzioni per capire ciò che non conosco, e lungi da me il voler polemizzare per imparare un software; non capisco perché si parta convinti che l'altro voglia per forza discutere.Detto questo, porgo ancora le mie scuse per l'immagine illeggibile.
6 messaggi
• Pagina 1 di 1
Chi c’è in linea
Visitano il forum: Nessuno e 209 ospiti

Elettrotecnica e non solo (admin)
Un gatto tra gli elettroni (IsidoroKZ)
Esperienza e simulazioni (g.schgor)
Moleskine di un idraulico (RenzoDF)
Il Blog di ElectroYou (webmaster)
Idee microcontrollate (TardoFreak)
PICcoli grandi PICMicro (Paolino)
Il blog elettrico di carloc (carloc)
DirtEYblooog (dirtydeeds)
Di tutto... un po' (jordan20)
AK47 (lillo)
Esperienze elettroniche (marco438)
Telecomunicazioni musicali (clavicordo)
Automazione ed Elettronica (gustavo)
Direttive per la sicurezza (ErnestoCappelletti)
EYnfo dall'Alaska (mir)
Apriamo il quadro! (attilio)
H7-25 (asdf)
Passione Elettrica (massimob)
Elettroni a spasso (guidob)
Bloguerra (guerra)


