Ingresso che varia e uscita temporizzata
Moderatori:
carloc,
g.schgor,
BrunoValente,
IsidoroKZ
12 messaggi
• Pagina 2 di 2 • 1, 2
0
voti
Ok, allora il circuito che ho realizzato va bene, l'ho usato per fare la stessa cosa...! Appena arrivo posto lo schema.
0
voti
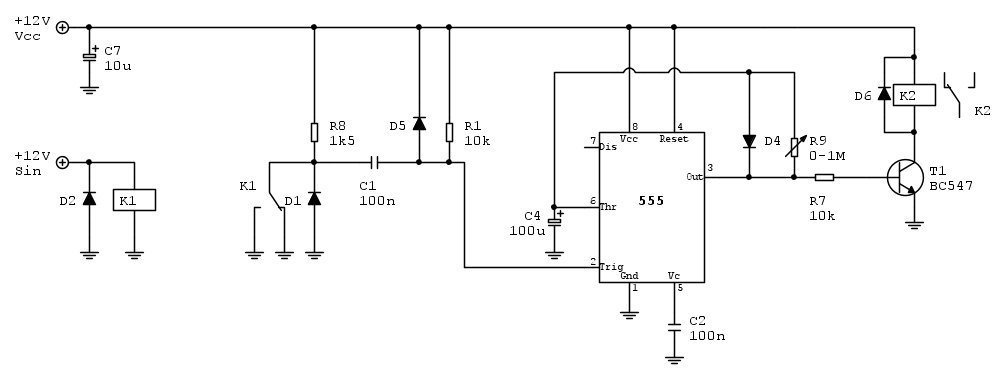
Ecco lo schema in Fidocad.
Sul connettore +12V Vcc dai l'alimentazione fissa mentre sul +12V Sin il 12V dal quadro dell'auto. Con la resistenza R9 modifichi la durata di trigger. K2 è il relè che ti da in contatto pulito temporizzato!
Sul connettore +12V Vcc dai l'alimentazione fissa mentre sul +12V Sin il 12V dal quadro dell'auto. Con la resistenza R9 modifichi la durata di trigger. K2 è il relè che ti da in contatto pulito temporizzato!

12 messaggi
• Pagina 2 di 2 • 1, 2
Chi c’è in linea
Visitano il forum: Nessuno e 46 ospiti

Elettrotecnica e non solo (admin)
Un gatto tra gli elettroni (IsidoroKZ)
Esperienza e simulazioni (g.schgor)
Moleskine di un idraulico (RenzoDF)
Il Blog di ElectroYou (webmaster)
Idee microcontrollate (TardoFreak)
PICcoli grandi PICMicro (Paolino)
Il blog elettrico di carloc (carloc)
DirtEYblooog (dirtydeeds)
Di tutto... un po' (jordan20)
AK47 (lillo)
Esperienze elettroniche (marco438)
Telecomunicazioni musicali (clavicordo)
Automazione ed Elettronica (gustavo)
Direttive per la sicurezza (ErnestoCappelletti)
EYnfo dall'Alaska (mir)
Apriamo il quadro! (attilio)
H7-25 (asdf)
Passione Elettrica (massimob)
Elettroni a spasso (guidob)
Bloguerra (guerra)
