Cos'è ElectroYou | Login Iscriviti

ElectroYou - la comunità dei professionisti del mondo elettrico

esperimento preamplificatore invertente

Elettronica lineare e digitale: didattica ed applicazioni

Moderatori: Foto Utentecarloc, Foto Utenteg.schgor, Foto UtenteBrunoValente, Foto UtenteIsidoroKZ

0
voti

[1] esperimento preamplificatore invertente

Messaggioda Foto Utentecuca » 24 mar 2013, 23:47

Salve a tutti! Essendo nuovo su questo sito è buona cosa presentarmi: mi chiamo Gianluca, piacere a tutti :D Non soltanto sono nuovo qui tra voi, è anche la prima volta che mi iscrivo (e che scrivo) in un forum, quindi pregherei tutti voi di correggermi qualora sbagli qualcosa o infranga qualche regola e portare pazienza un po' di pazienza, farò del mio meglio :D

Giusto per avere un'idea delle mie conoscenze vi dico che mi sono da poco appassionato all'elettronica dopo aver seguito un corso (MOLTO base) di elettrotecnica all'università, quindi sappiate che non avete a che fare con un esperto (tutt'altro) ma con uno che ha molta voglia di imparare e scoprire un mondo nuovo :D

Dopo avervi annoiato arrivo al problema: sto iniziando ad avvicinarmi e a cercare di capire il funzionamento degli operazionali e vorrei provare a realizzare un circuito preamplificatore che inverta la fase del segnale in uscita... perché? perché il mio intento è quelli di replicare una cosa del genere: http://www.emgpickups.com/content/wiringdiagrams/Pi2_0230-0148B.pdf

Se ho capito bene quell'affarino non è altro che un preamplificatore invertente con un gain ridotto al minimo (tanto quanto basta a non aver distorsione, non avere perdita di segnale e avere un aumento di volume non esagerato). Quello che ho fatto io è stato cercare (e ovviamente provare a capire un minimo, altrimenti è inutile) lo schema di un preampli invertente, adeguarlo al segnale generato dai pickup della mia chitarra (sotto vi allego i dati) e vedere cosa succedesse: non è successo proprio un bel niente.

Per l'esperimento ho usato un TL071, qua ci sono i dati dei miei pickup (EMG 60 e 81): http://www.guitar.com.au/pickups/emg/Specs.html

Questo è lo schema di quello che ho realizzato (circuitmaker non aveva il TL071 allora nello schema ne ho messo un altro): link cancellato
ovviamente sarà completamente sbagliato il modo di disporre i componenti, portate pazienza sono alle primissime armi :D

Suggerimenti? Errori colossali dovuti alla mia ignoranza?? A voi la parola, grazie :D :D
Avatar utente
Foto Utentecuca
0 1
 
Messaggi: 14
Iscritto il: 24 mar 2013, 22:05

0
voti

[2] Re: esperimento preamplificatore invertente

Messaggioda Foto Utentecuca » 25 mar 2013, 0:31

PS nello schema R3 dovrebbe essere da 15K, ho sbagliato a scrivere e non ho specificato che per alimentare l'IC uso la batteria da 9V che mi alimenta anche i pickup, vorrei evitare di aggiungerne altre (anche perché non mi ci stanno xD).
Avatar utente
Foto Utentecuca
0 1
 
Messaggi: 14
Iscritto il: 24 mar 2013, 22:05

0
voti

[3] Re: esperimento preamplificatore invertente

Messaggioda Foto UtenteCandy » 25 mar 2013, 1:00

Benvenuto.

Per prima cosa puoi prendere visione dei regolamenti e postare gli schemi usando FidocadJ. Men che meno server esterni.
Avatar utente
Foto UtenteCandy
32,5k 7 10 13
CRU - Account cancellato su Richiesta utente
 
Messaggi: 10123
Iscritto il: 14 giu 2010, 22:54

0
voti

[4] Re: esperimento preamplificatore invertente

Messaggioda Foto Utentecuca » 25 mar 2013, 8:24

Grazie delle precisazioni, non commetterò più tali errori, scusate :D
Avatar utente
Foto Utentecuca
0 1
 
Messaggi: 14
Iscritto il: 24 mar 2013, 22:05

0
voti

[5] Re: esperimento preamplificatore invertente

Messaggioda Foto Utenteclaudiocedrone » 25 mar 2013, 12:20

Nel frattempo ti consiglio la lettura di questo interessantissimo thread (tutto tranne la prima "pagina" che è ininfluente... ), anche se a prima vista potrebbe non sembrare pertinente alla tua richiesta ;-) oltre a leggerti anche tutto il "disclaimer" (in fondo a sinistra sulla schermata di EY). O_/
"Non farei mai parte di un club che accettasse la mia iscrizione" (G. Marx)
Avatar utente
Foto Utenteclaudiocedrone
21,3k 4 7 9
Master EY
Master EY
 
Messaggi: 15302
Iscritto il: 18 gen 2012, 13:36

0
voti

[6] Re: esperimento preamplificatore invertente

Messaggioda Foto Utentelelerelele » 25 mar 2013, 13:06

Buona fortuna per i tuoi studi sugli operazionali, al giorno d'oggi non li usa piu nessuno... sto scherzando, io ci sono nato con questi.

A grandi linee il tuo circuito è corretto,
-ad occhio troverei forse un taglio un po' accentuato sulle frequenze basse, (forse per il segnale della chitarra può essere sufficiente)
-inoltre il guadagno è molto influenzato dalla sorgente di segnale, essendo la retroazione esclusivamente chiusa a massa attraverso di essa, collegando sorgenti diverse otterresti guadagni diversi.

c'è anche da dire che sarebbe da valutare il segnale letto dal pick-up, io non li conosco, ed in base alla ampiezza del segnale in tensione, ed alla sua impedenza d'uscita, si dovrebbe adattare l'impedenza d'ingresso del preamplificatore,
inoltre se questo segnale è molto basso di ampiezza, è opportuno usare un operazionale specifico, cerca appunto ic-preamp, essi sono adatti per lavorare con impedenze d'ingresso non elevatissime, (solitamente le sorgenti non hanno impedenze molto elevate), sono riferiti a massa e non hai necessità di creare una massa centrale, ed hanno anche bassissimo rumore prodotto, che appunto su un segnale piccolo all'ingresso sarebbe molto avvertito dopo amplificazione.

anche l'impedenza di uscita deve essere valutata in merito all'ingresso che ci collegherai, in termini di ampiezza ed impedenza.

suppongo che non potrai accedere ad un oscilloscopio, valutare il circuito ad orecchio sarà un po empirico.

non ti resta che realizzare il circuito e su di esso fare le prove, posta i risultati sui quali si potrà lavorare.

saluti.
Avatar utente
Foto Utentelelerelele
4.899 3 7 9
Master
Master
 
Messaggi: 5505
Iscritto il: 8 giu 2011, 8:57
Località: Reggio Emilia

0
voti

[7] Re: esperimento preamplificatore invertente

Messaggioda Foto Utenteclaudiocedrone » 25 mar 2013, 13:36

:-) Anche io, nonostante la violazione delle regole... :mrgreen: , ho comunque dato una occhiata ai link e mi sorgono alcune considerazioni; L'invertitore di fase che si vorrebbe in pratica clonare non mi pare un semplice ampli invertente, c'è un triangolo (quindi un amplificatore) col "-" e un altro triangolo col "+"; ne deduco (posso solo dedurre dato che è uno schema "a blocchi " e non uno schema elettrico) che siano due ampli, uno invertente e l'altro non invertente, ai quali è applicato il segnale proveniente dal pickup con un selettore per prelevare il segnale dall'uno o dall'altro ; inoltre ne è specificata la resistenza di ingresso in 250 k e vorrei far notare a Foto Utentecuca che la resistenza di ingresso di un operazionale reale, non ideale, in configurazione invertente è pari al valore della sua "R1" quindi il pre che ha progettato ha una resistenza di ingresso di... 10 k :!: E' per questo motivo che gli ho consigliato di studiarsi il "thread sugli operazionali" che gli ho linkato e gli consiglio di studiare gli operazionali in genere e gli esempi di "veri" pre a opamp in particolare. O_/
"Non farei mai parte di un club che accettasse la mia iscrizione" (G. Marx)
Avatar utente
Foto Utenteclaudiocedrone
21,3k 4 7 9
Master EY
Master EY
 
Messaggi: 15302
Iscritto il: 18 gen 2012, 13:36

0
voti

[8] Re: esperimento preamplificatore invertente

Messaggioda Foto Utentecuca » 25 mar 2013, 15:14

prima di tutto vi ringrazio immensamente per la gentilezza e la chiarezza nella risposta e mi scuso ancora per essere andato contro le regole, via assicuro che era in buona fede :D

Ringrazio per il thread che leggerò sicuramente :D

Per quanto riguarda l'oscilloscopio, il laboratorio all'università è aperto agli studenti, dubito che io personalmente possa usarlo (sinceramente non saprei nemmeno come) ma penso (e spero xD) che qualche addetto si possa prestare a considerarmi per qualche minuto. Per il segnale in uscita io mi sono affidato ai valori indicati dalla casa costruttrice... Appena ho in mano qualcosa di nuovo vi aggiorno subito, grazie di nuovo a tutti :)
Avatar utente
Foto Utentecuca
0 1
 
Messaggi: 14
Iscritto il: 24 mar 2013, 22:05

0
voti

[9] Re: esperimento preamplificatore invertente

Messaggioda Foto Utentecuca » 27 mar 2013, 23:47

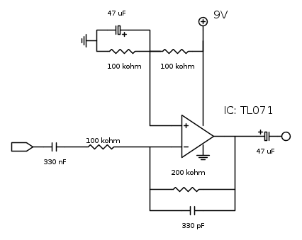
Salve a tutti! Ho delle novità :) Prima di tutto sono riuscito ad usufruire per qualche minuto dell'oscilloscopio all'università e ho ricavato qualche dato: il valore di tensione massima picco-picco dei pickup della chitarra è stato di 3V (più o meno... alla fine il segnale era molto variabile e dipendeva da quante corde suonassi e dalla forza della plettrata... diciamo che 3V è stato il valore massimo raggiunto picco-picco... so che come precisione è pessima, ma per fare una cosa serie serviva una scheda di acquisizione dati e non me la lasciavano di certo usare ), mentre la tensione rms era circa la metà come valore massimo... il valore dell'impedenza non l'ho misurato ma la casa costruttrice indica 10kohm

Detto questo vi riposto il mio circuito (sta volta senza infrangere regole :D )


così com'è quando suono la chitarra suona (ci vuole un po' di tempo che si carichi il condensatore all'uscita ma quello lo risolverò poi...) ma non mi pare proprio che il segnale sia invertito di fase... ovviamente il mio orecchio non è un oscilloscopio però su youtube si trovano video di gente che suona con chitarra fuori fase e la differenza si sente, eccome... l'ipotesi che io ho formulato è che la tensione sull'ingresso invertente è maggiore di quella sull'ingresso non invertente, quindi ottengo un'amplificazione di segnale non invertita di fase (il guadagno è 2, la tensione sul + è 4,5V mentre sul - è di certo minore se il massimo è 3V di picco)... da completo inesperto questo ragionamento sarà quasi sicuramente una vaccata solenne sgradevole alle vostre orecchie però è il massimo per me ahah Se fosse giusto però mi sorge un altro problema: io non posso cambiare i 9V di alimentazione perché è la stessa batteria che serve ad alimentare i pickup e non posso metterne altre dedicate. I valori delle resistenze usate nel circuito sono un po' più alti del valore di impedenza del pickup perché ho preferito "abbondare" piuttosto che stare a valori vicinissimi all'impedenza di uscita del pickup, è sbaglaito? suggerimenti/correzioni alle mie vaccate? Il TL071 si presta bene per questo scopo (avevo letto che era abbastanza consigliato per questo genere di utilizzi)
Grazie :D
Avatar utente
Foto Utentecuca
0 1
 
Messaggi: 14
Iscritto il: 24 mar 2013, 22:05

0
voti

[10] Re: esperimento preamplificatore invertente

Messaggioda Foto Utenteclaudiocedrone » 28 mar 2013, 0:09

:-) Se il condensatore di uscita ti da problemi può solo essere difettoso, sostituiscilo (sempreché i collegamenti siano corretti e sicuri); comunque non stai clonando il circuito originale che ha una resistenza di ingresso di 250 kohm, e, cosa più importante... l'effetto della inversione di fase la avverti solo quando misceli il segnale del pickup "invertito" con quello di un altro pickup "non invertito" :!: Se lo suoni "da solo" come puoi pensare di capire se un segnale è o meno in fase :?: In fase rispetto a cosa :?: Non trovi che ti serva un "riferimento" :?: O_/ P.s. Il TL071 non rende granché bene con quella tensione di alimentazione...
"Non farei mai parte di un club che accettasse la mia iscrizione" (G. Marx)
Avatar utente
Foto Utenteclaudiocedrone
21,3k 4 7 9
Master EY
Master EY
 
Messaggi: 15302
Iscritto il: 18 gen 2012, 13:36

Prossimo

Torna a Elettronica generale

Chi c’è in linea

Visitano il forum: Nessuno e 217 ospiti