in pratica è tipo un telecomando, con un circuito da cui escono due segnali separati con una tensione di 5V. metto uno schema con fidocad per chiarire
Circuito per hifi
Moderatore:
IsidoroKZ
0
voti
In questo caso, e se ho ben capito, dovresti con questo comandare un potenziometro digitale o motorizzato con un'interfaccia.
La cosa non mi pare di facile realizzazione e nemmeno molto economica
La cosa non mi pare di facile realizzazione e nemmeno molto economica
marco
0
voti
si potrebbe creare un selettore pilotato da due bottoni, nel senso che quando premo il bottone up passa da 1 a 2 o da 2 a 3, mentre se premo down succede il contrario? l'ideale sarebbe a 10 vie, ma anche meno va bene.
-

mariocoppola
13 2 - New entry

- Messaggi: 56
- Iscritto il: 4 mar 2013, 19:29
0
voti
ecco quello che più o meno vorrei fare:
-

mariocoppola
13 2 - New entry

- Messaggi: 56
- Iscritto il: 4 mar 2013, 19:29
0
voti
Si questo lo avevo capito ma anche mettendo un numero infinito di resistenze ed ammesso di trovarle di vari valori "a scalare" (a proposito, quale valore ha il potenziometro del volume) non avresti mai una regolazione perfettamente lineare.
Inoltre a quello schema dovresti aggiungere un generatore di clock ed un contatore up/down ed il tutto diverrebbe piuttosto complicato.
Ricordo di aver fatto qualcosa del genere "qualche " anno fa; se trovo degli schemi nei miei appunti cartacei (allora non c'era internet) e se proprio sei dell'idea di andare avanti, dammi un po' di tempo e vediamo.
Non ti prometto nulla pero'.
Inoltre a quello schema dovresti aggiungere un generatore di clock ed un contatore up/down ed il tutto diverrebbe piuttosto complicato.
Ricordo di aver fatto qualcosa del genere "qualche " anno fa; se trovo degli schemi nei miei appunti cartacei (allora non c'era internet) e se proprio sei dell'idea di andare avanti, dammi un po' di tempo e vediamo.
Non ti prometto nulla pero'.
marco
0
voti
no, vabbeh, a questo punto non fa niente. Pensavo di poter emulare il controllo del volume come quello della tv con pochi componenti passivi e al massimo un'integrato, ma mi sbagliavo. Ci risentiamo appena arriva qualche componente. 

-

mariocoppola
13 2 - New entry

- Messaggi: 56
- Iscritto il: 4 mar 2013, 19:29
0
voti
detto, fatto. Proprio ora è venuto il corriere (orario strano ma vabbene) che ha portato uno dei due TDA7294. Però non capisco perché il venditore non abbia unito i due ordini. comunque il potenziometro del volume è quello del tda1524. all'esterno però è di 47kohm
- Allegati
-
- tda.jpg (7.34 KiB) Osservato 3011 volte
-

mariocoppola
13 2 - New entry

- Messaggi: 56
- Iscritto il: 4 mar 2013, 19:29
0
voti
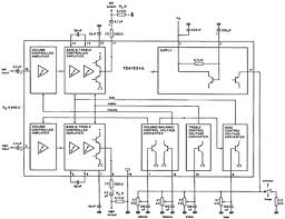
comunque come integrato per fare quello che dicevo c'è il ds1869-50 (il 50 sta per 50kohm) che è un potenziometro variabile con due bottoni che non va programmato. Volevo solo sapere come integrarlo nel circuito del tda1524, di cui metto l'immagine non avendo trovato l'integrato nella libreria di fidocad
- Allegati
-
- tda1524.jpg (9.27 KiB) Osservato 3005 volte
-

mariocoppola
13 2 - New entry

- Messaggi: 56
- Iscritto il: 4 mar 2013, 19:29
Torna a Elettronica e spettacolo
Chi c’è in linea
Visitano il forum: Nessuno e 21 ospiti

Elettrotecnica e non solo (admin)
Un gatto tra gli elettroni (IsidoroKZ)
Esperienza e simulazioni (g.schgor)
Moleskine di un idraulico (RenzoDF)
Il Blog di ElectroYou (webmaster)
Idee microcontrollate (TardoFreak)
PICcoli grandi PICMicro (Paolino)
Il blog elettrico di carloc (carloc)
DirtEYblooog (dirtydeeds)
Di tutto... un po' (jordan20)
AK47 (lillo)
Esperienze elettroniche (marco438)
Telecomunicazioni musicali (clavicordo)
Automazione ed Elettronica (gustavo)
Direttive per la sicurezza (ErnestoCappelletti)
EYnfo dall'Alaska (mir)
Apriamo il quadro! (attilio)
H7-25 (asdf)
Passione Elettrica (massimob)
Elettroni a spasso (guidob)
Bloguerra (guerra)


