Cos'è ElectroYou | Login Iscriviti

ElectroYou - la comunità dei professionisti del mondo elettrico

Problema circuito semaforo

hi-fi, luci, suoni, effetti speciali, palcoscenici...

Moderatore: Foto UtenteIsidoroKZ

0
voti

[21] Re: Problema circuito semaforo

Messaggioda Foto Utentemrc » 24 mar 2013, 11:01

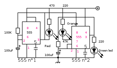
Foto UtenteReload371, da quello che ho potuto osservare dalla foto del tuo montaggio, hai commesso un paio di errori.
Riporto la tua foto modificata evidenziando gli errori che, secondo me, hai commesso:

TrafficLights.JPG
TrafficLights.JPG (35.1 KiB) Osservato 6048 volte


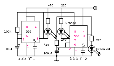
Considerando il primo schema cioè questo, a cui ho aggiunto i due condensatori sui rispettivi pin 5:



Il filo blu, che ho indicato con la freccia rossa ( in basso ), è collegato, giustamente, al pin 3 del 555 n°1 ma non deve poi arrivare, come lo hai collegato tu, al pin 4 del 555 n°2 ma bensì al pin 8 del 555 n°2.
Il filo evidenziato con il contorno blu ( in alto ) non ci deve essere.
Il pin 4 del 555 n°2, rimasto libero, lo colleghi al positivo di alimentazione.
Avatar utente
Foto Utentemrc
10,5k 6 11 13
Expert EY
Expert EY
 
Messaggi: 4023
Iscritto il: 16 apr 2009, 9:32

0
voti

[22] Re: Problema circuito semaforo

Messaggioda Foto UtenteReload371 » 27 mar 2013, 22:06

Scusate se non mi sono fatto sentire ma ho avuto problemi con l'adsl.
Quei due collegamenti c'erano perché ho eseguito lo schema postato da Candy.
Comunque ho provato anche a realizzare il circuito postato da mrc e il risultato cambia: Verde>Giallo>Verde>Rosso>Verde>Giallo>Rosso...
Funziona perfettamente tranne nel primo passaggio, in cui c'è un verde di troppo.
Posto la foto della breadboard (con il circuito di mrc):
P1020397.JPG
P1020397.JPG (166.76 KiB) Osservato 6015 volte


Sbaglio qualcosa? L'alimentazione è 12v cc. Potrei risolvere con dei LMC555?
Grazie ancora :D
Avatar utente
Foto UtenteReload371
50 2
New entry
New entry
 
Messaggi: 81
Iscritto il: 20 mar 2013, 0:35

0
voti

[23] Re: Problema circuito semaforo

Messaggioda Foto Utenteclaudiocedrone » 27 mar 2013, 23:18

:-) Vuoi farti un grossissimo favore ? Visto che non usi componenti cannibalizzati, tagliane i terminali in modo che siano lunghi circa 6 o 7 mm e inseriscili correttamente fino in fondo nei fori rispettando il "passo" del componente stesso (ricordati di tagliare di netto e di raschiarli) tutte le "acrobazie" lascia che le facciano i fili di collegamento cercando comunque di tenerli della lunghezza strettamente indispensabile e di disporre tutto nel modo più ordinato possibile; non cedere alla tentazione di lasciare i terminali come sono per poi poterli riutilizzare in altri modi che non prevedano la breadbord come supporto (e comunque con terminali di 7 mm vanno benissimo anche per inserirli in PCB e millefori). O_/
"Non farei mai parte di un club che accettasse la mia iscrizione" (G. Marx)
Avatar utente
Foto Utenteclaudiocedrone
21,3k 4 7 9
Master EY
Master EY
 
Messaggi: 15302
Iscritto il: 18 gen 2012, 13:36

0
voti

[24] Re: Problema circuito semaforo

Messaggioda Foto UtenteReload371 » 27 mar 2013, 23:37

Ok, domani lo farò :mrgreen:
Avatar utente
Foto UtenteReload371
50 2
New entry
New entry
 
Messaggi: 81
Iscritto il: 20 mar 2013, 0:35

1
voti

[25] Re: Problema circuito semaforo

Messaggioda Foto UtenteCandy » 27 mar 2013, 23:43

E' normale che all'accessione il 555 faccia un primo ciclo a tempi diversi e più lunghi. Il condensatore di oscillazione parte da 0V e non da 1/3 Vcc.
Avatar utente
Foto UtenteCandy
32,5k 7 10 13
CRU - Account cancellato su Richiesta utente
 
Messaggi: 10123
Iscritto il: 14 giu 2010, 22:54

0
voti

[26] Re: Problema circuito semaforo

Messaggioda Foto UtenteReload371 » 28 mar 2013, 12:14

Quindi è tutto normale. Per caso non c'è qualche modo per caricare il condensatore in modo da far funzionare il circuito dal primo ciclo? E' possibile alimentarlo a 5v invece che 12v? Cosa devo cambiare?
Grazie O_/
Avatar utente
Foto UtenteReload371
50 2
New entry
New entry
 
Messaggi: 81
Iscritto il: 20 mar 2013, 0:35

0
voti

[27] Re: Problema circuito semaforo

Messaggioda Foto UtenteReload371 » 10 apr 2013, 21:04

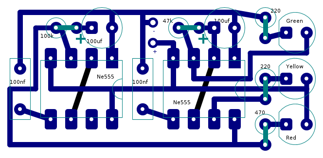
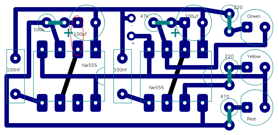
Scusate se non mi faccio sentire da molto. Ho trovato tempo per disegnare il circuito stampato ed ecco cosa è venuto:

Ho fatto tutto bene? I collegamenti in nero sono da fare con del filo. Grazie :D
Avatar utente
Foto UtenteReload371
50 2
New entry
New entry
 
Messaggi: 81
Iscritto il: 20 mar 2013, 0:35

1
voti

[28] Re: Problema circuito semaforo

Messaggioda Foto Utentemrc » 11 apr 2013, 15:29

Direi che va bene a parte un collegamento mancante:


tra i pin 2-6, del primo 555, e la pista che collega la R=100K con il terminale positivo del condensatore da 100uF.
Nella figura ho cerchiato di rosso la zona della pista mancante.

Non sarebbe stato male prevedere la presenza dei condensatori sulle alimentazioni, come ti era stato suggerito.
Avatar utente
Foto Utentemrc
10,5k 6 11 13
Expert EY
Expert EY
 
Messaggi: 4023
Iscritto il: 16 apr 2009, 9:32

0
voti

[29] Re: Problema circuito semaforo

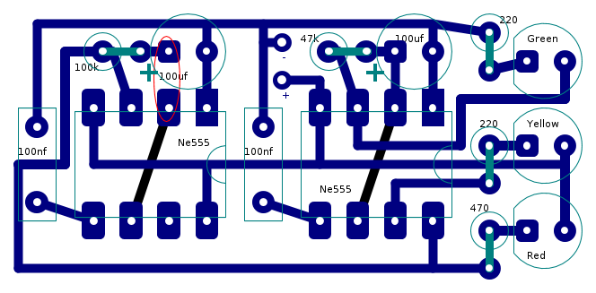
Messaggioda Foto UtenteReload371 » 11 apr 2013, 15:33

Fatto, ho aggiunto il collegamento. Il condensatore da quanto?
Avatar utente
Foto UtenteReload371
50 2
New entry
New entry
 
Messaggi: 81
Iscritto il: 20 mar 2013, 0:35

0
voti

[30] Re: Problema circuito semaforo

Messaggioda Foto Utentemrc » 11 apr 2013, 15:50

Reload371 ha scritto:Il condensatore da quanto?

In realtà i condensatori sarebbero tre, come ti ha suggerito giustamente Foto UtenteCandy ai post 11 e 15.
Cioè:
Candy ha scritto: Poi, nelle immediate vicinanze di ogni 555 tra pin 8 ed 1 manca un condensatore in poliestere di 100nF.

E un condensatore da 10uF elettrolitico, come puoi osservare dallo schema del post n° 15, collegato sull' ingresso dell' alimentazione.
Avatar utente
Foto Utentemrc
10,5k 6 11 13
Expert EY
Expert EY
 
Messaggi: 4023
Iscritto il: 16 apr 2009, 9:32

PrecedenteProssimo

Torna a Elettronica e spettacolo

Chi c’è in linea

Visitano il forum: Nessuno e 26 ospiti