Si, Phylum
Potrebbe anche funzionare perche' le uscite del LM3914 dovrebbero essere operazionali, ma come minimo si avrebbe una accensione invertita rispetto a quello che ci aspetterebbe, e poi il regolatore di corrente di accensione dei led funzionerebbe ?
E poi il circuito di partenza al quale Davidde si sarebbe inspirato non ha i led nell'altro senso ?
Ad ogni modo Dani lo potrebbe provare e ci fara' sapere ...
Ciao
indicatore carica batteria
Moderatori:
carloc,
g.schgor,
BrunoValente,
IsidoroKZ
50 messaggi
• Pagina 5 di 5 • 1, 2, 3, 4, 5
0
voti
Non vedo il pulsante per modificare i propri messaggi, pertanto invio un ullteriore messaggio.
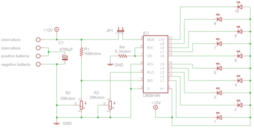
Guardando il datasheet del LM3914 http://www.datasheetcatalog.org/datashe ... c0pz3y.pdf
c'e' scritto in prima pagina che l'uscita per i led e' "open-collector" pertanto ho l'impressione che i led cosi' connessi, con catodo a massa, non dovrebbero accendersi.
Infatti a pagina 10 c'e' un esempio di circuito che utilizza Led con il catodo a massa, ma sono alimentati, durante l'accensione, da una apposita resistenza collegata al positivo, una per ogni led.
Ma resterebbe a mio parere sempre il problema dell'inversione dell'accensione dei led.
Guardando il datasheet del LM3914 http://www.datasheetcatalog.org/datashe ... c0pz3y.pdf
c'e' scritto in prima pagina che l'uscita per i led e' "open-collector" pertanto ho l'impressione che i led cosi' connessi, con catodo a massa, non dovrebbero accendersi.
Infatti a pagina 10 c'e' un esempio di circuito che utilizza Led con il catodo a massa, ma sono alimentati, durante l'accensione, da una apposita resistenza collegata al positivo, una per ogni led.
Ma resterebbe a mio parere sempre il problema dell'inversione dell'accensione dei led.
0
voti
i messaggio li puoi modificare entro 2h
sul funzionamento: ne "abbiamo", superati alcuni errori di assemblaggio, uno funzionante (il problema sarebbe risolto) - e' rimasta la "curiosita''" di provare l'implementazione con doppia modalita' (enunciata anche nel primo schema ma nn sfruttata)
, di davidde - che nn e' ancora stata testata e quindi potresti aver ragione
(dico potresti solo perche' io nn ho modo di testarlo - nn sto dicendo che penso che tu abbia torto)
sul funzionamento: ne "abbiamo", superati alcuni errori di assemblaggio, uno funzionante (il problema sarebbe risolto) - e' rimasta la "curiosita''" di provare l'implementazione con doppia modalita' (enunciata anche nel primo schema ma nn sfruttata)
0
voti
Ciao a tutti,
non so veramente da dove cominciare con le scuse.... facciamo così per cavalleria inizio dalle donne:
Phylum, ti chiedo ufficialmente scusa per l' orrida storpiatura del nickname.
Credi possa bastare oppure serve qualcosa di più convincente?
Poi mi scuso con tutti ed in particolare con Dani2004, spero che non abbia già fatto lo stampato.
Infine saluto e ringrazio ginfizz per la giustissima osservazione riguardante il circuito. Purtroppo lo avevo controllato dando per scontato l' orientamento dei led, mi hai veramente salvato! Grazie!
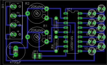
Per rimediare inserisco nuovamente i disegni ed il file, ho fatto il post sulla falsa riga del precedente.
qui si trovano i nuovi file .sch e .brd .
Lo schema è preso dal progetto del 1° link postato da Phylum. Ho aggiunto soltanto un Jump per passare dalla modalità BAR a quella DOT semplicemente inserendo o meno la presina.
Il file è disegnato con Eagle, se ti interessa stamparlo devi scaricare il programma (link), per stamparlo dai un' occhiata a questo topic dove viene spiegato come fare.
Guardando il disegno del PCB ricorda che sulla presa d' ingresso devi collegare:
1- positivo alimentazione
2- negativo alimentazione
3- interruttore
4- interruttore
Ciao
David
non so veramente da dove cominciare con le scuse.... facciamo così per cavalleria inizio dalle donne:
Phylum, ti chiedo ufficialmente scusa per l' orrida storpiatura del nickname.
Credi possa bastare oppure serve qualcosa di più convincente?
Poi mi scuso con tutti ed in particolare con Dani2004, spero che non abbia già fatto lo stampato.
Infine saluto e ringrazio ginfizz per la giustissima osservazione riguardante il circuito. Purtroppo lo avevo controllato dando per scontato l' orientamento dei led, mi hai veramente salvato! Grazie!
Per rimediare inserisco nuovamente i disegni ed il file, ho fatto il post sulla falsa riga del precedente.
qui si trovano i nuovi file .sch e .brd .
Lo schema è preso dal progetto del 1° link postato da Phylum. Ho aggiunto soltanto un Jump per passare dalla modalità BAR a quella DOT semplicemente inserendo o meno la presina.
Il file è disegnato con Eagle, se ti interessa stamparlo devi scaricare il programma (link), per stamparlo dai un' occhiata a questo topic dove viene spiegato come fare.
Guardando il disegno del PCB ricorda che sulla presa d' ingresso devi collegare:
1- positivo alimentazione
2- negativo alimentazione
3- interruttore
4- interruttore
Ciao
David
0
voti
Complimenti a tutti siete un'ottima squadra, per davidde non devi scusarti (almeno non con me, con phylum si!
) anzi, è già tanto che tu abbia perso tempo a farlo, errare è umano...comunque per la cronaca d'ora in avanti gli stampati me li farò da me, o al massimo userò il mllefori...come dice il proverbio chi fa da se... 
0
voti
thecure ha scritto:mi spiegate come si regolano i potenziometri ?...grazie
E tu mi spieghi perche', invece di aprire un nuovo thread e spiegare un po' piu' dettagliatamente quello che vuoi, ti sei andato a collegare ad un argomento vecchio di cinque anni?
marco
0
voti
e chi se ne frega se e' vecchio di cinque anni....perche' devo aprirne uno nuovo,visto che c'e' gia' !..comunque la tua risposta e' poco costruttiva.
50 messaggi
• Pagina 5 di 5 • 1, 2, 3, 4, 5
Chi c’è in linea
Visitano il forum: Nessuno e 137 ospiti

Elettrotecnica e non solo (admin)
Un gatto tra gli elettroni (IsidoroKZ)
Esperienza e simulazioni (g.schgor)
Moleskine di un idraulico (RenzoDF)
Il Blog di ElectroYou (webmaster)
Idee microcontrollate (TardoFreak)
PICcoli grandi PICMicro (Paolino)
Il blog elettrico di carloc (carloc)
DirtEYblooog (dirtydeeds)
Di tutto... un po' (jordan20)
AK47 (lillo)
Esperienze elettroniche (marco438)
Telecomunicazioni musicali (clavicordo)
Automazione ed Elettronica (gustavo)
Direttive per la sicurezza (ErnestoCappelletti)
EYnfo dall'Alaska (mir)
Apriamo il quadro! (attilio)
H7-25 (asdf)
Passione Elettrica (massimob)
Elettroni a spasso (guidob)
Bloguerra (guerra)





a ginfizz

