non so come postare immagine
comunque il circuito che ho realizzato è pressoché questo:
http://www.redcircuits.com/Page40.htm
il problema è che avevo realizzato il circuito su breadboard e funzionava
poi ho fatto il PCB e quando ho collegato i componenti ottici (diodo IR e fotodiodo IR)
non ne ha voluto sapere
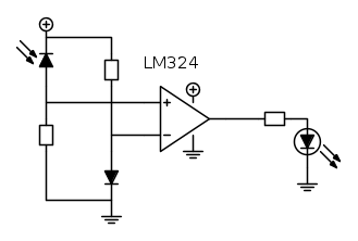
Ora il circuito è semplice quindi non dovrebbe essere difficile analizzarlo
Ho già controllato la parte TX sia con l'oscillo che con la telcamera del cell per vedere che il diodo IR emettesse
ed è così
ciò che mi lascia perplesso e la parte RX
Per fare i miei circuiti spesso e volentieri riutilizzo vecchi compomenti ricilicati
il problema è che non riesco a classificare bene questi componenti optolelettronici
Non riesco facilmente a distinguere chi è diodo da chi fotodiodo
Allora leggendo questo post ho pensato di realizzare il circuito da te proposto con LM358, una res da 1M e una condensatore da 10pF, alimentando il chip con un alimentatore da parete da 9V.
Bene in uscita io leggo sempre e solo 0V. Da notare che se l'ingresso invertente non viene collegato in out si leggono circa 7V (
Nel cirtcuito che ho realizzato l'uscita del OPAMP (si tratta di LM324) leggo fissi 0.3V ..
se mi dici come postare le foto ti faccio vedere i presunti fotodiodi che ho usato, magari sono a effetto fotovoltaico .. (boh!)
la domanda principale: senza luce che colpisce il fotodiodo nel circuito da te proposto si dovrebbe leggere metà della tensione di alimentazione??
sono elettronico, ma ho sempre avuto un po' di difficoltà con gli OPAMP
grazie
buona notte

Elettrotecnica e non solo (admin)
Un gatto tra gli elettroni (IsidoroKZ)
Esperienza e simulazioni (g.schgor)
Moleskine di un idraulico (RenzoDF)
Il Blog di ElectroYou (webmaster)
Idee microcontrollate (TardoFreak)
PICcoli grandi PICMicro (Paolino)
Il blog elettrico di carloc (carloc)
DirtEYblooog (dirtydeeds)
Di tutto... un po' (jordan20)
AK47 (lillo)
Esperienze elettroniche (marco438)
Telecomunicazioni musicali (clavicordo)
Automazione ed Elettronica (gustavo)
Direttive per la sicurezza (ErnestoCappelletti)
EYnfo dall'Alaska (mir)
Apriamo il quadro! (attilio)
H7-25 (asdf)
Passione Elettrica (massimob)
Elettroni a spasso (guidob)
Bloguerra (guerra)






instead of
(Anonimo).
ain't
, right?
in lieu of
.
for
arithm.