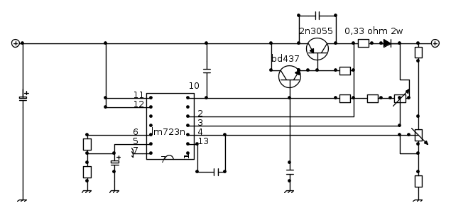
ciao a tutti ragazzi, stò provando a costruirmi un bel alimentatore da banco con la possibilità di regolare il massimo di amp erogabili,
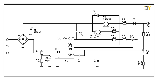
ho già un bel trafo da 150 VA 12volt (come volt massimi mi bastano) e ho trovato in rete un bel progetto con un lm 723n (se mi consigliate di meglio molto volentieri) per ora comunque vi mostro il circuito:
il problema che al max eroga 2A limitato dal 2n3055 io vorrei arrivare a sfruttare tutti i 150VA erogati dal trafo (non so nemmeno quanti siano perché non so il calcolo preciso ma immagino siano piu di 5 A che a me basterebbero)
se aggiungo in parallelo un altro 2n3055??
alimentatore con LM723N
Moderatori:
carloc,
g.schgor,
BrunoValente,
IsidoroKZ
22 messaggi
• Pagina 1 di 3 • 1, 2, 3
1
voti
Per poter affrontare il problema occorre poter vedere lo schema del circuito che hai realizzato, altrimenti non ha alcun senso discutere.
Lo schema deve essere leggibile. Ovvero deve trasmettere le informazioni utili. Mettere dei simboli apparentemente organizzati non è uno schema e, men che meno se mancano valori e riferimenti utili.
Le configurazioni circuitali si rappresentano in modo leggibile. Un circuito può anche essere corretto, ma se rappresentato male, risultando illeggibile, non trasmette nessuna informazione.
Quindi, dal tuo schema, in ordine d'importanza:
1) Aggiungere i valori ai componenti;
2) Rappresentare le configurazioni circuitali secondo la normale leggibilità, ricordando che lo schema si legge da sinistra verso destra e dall'alto verso il basso;
3) Rimuovere tutti i pallini neri che rendono inutilmente difficoltosa la lettura.
Parimenti poi ti invito a rivedere il modo di scrivere grandezze fisiche ed unità di misura. Ad esempio il termine "amp" che hai usato non significa assolutamente nulla e fa perdere totale significato alla frase.
In ultimo, con un trasformatore da 150 VA e 12 V c.a. in uscita potresti raggiungere in uscita una corrente di 5 A, non di più, o comunque poco di più; oltre si inizia ad osservare difetti e deformazioni. Anche se il trasformatore è particolarmente generoso, le c.d.t. ed il ripple si farebbero sentire in modo pesante.
Aggiorna lo schema. Probabilmente il problema è in qualche circuito limitaqtore di corrente da riprogettare.
Lo schema deve essere leggibile. Ovvero deve trasmettere le informazioni utili. Mettere dei simboli apparentemente organizzati non è uno schema e, men che meno se mancano valori e riferimenti utili.
Le configurazioni circuitali si rappresentano in modo leggibile. Un circuito può anche essere corretto, ma se rappresentato male, risultando illeggibile, non trasmette nessuna informazione.
Quindi, dal tuo schema, in ordine d'importanza:
1) Aggiungere i valori ai componenti;
2) Rappresentare le configurazioni circuitali secondo la normale leggibilità, ricordando che lo schema si legge da sinistra verso destra e dall'alto verso il basso;
3) Rimuovere tutti i pallini neri che rendono inutilmente difficoltosa la lettura.
Parimenti poi ti invito a rivedere il modo di scrivere grandezze fisiche ed unità di misura. Ad esempio il termine "amp" che hai usato non significa assolutamente nulla e fa perdere totale significato alla frase.
In ultimo, con un trasformatore da 150 VA e 12 V c.a. in uscita potresti raggiungere in uscita una corrente di 5 A, non di più, o comunque poco di più; oltre si inizia ad osservare difetti e deformazioni. Anche se il trasformatore è particolarmente generoso, le c.d.t. ed il ripple si farebbero sentire in modo pesante.
Aggiorna lo schema. Probabilmente il problema è in qualche circuito limitaqtore di corrente da riprogettare.
-

Candy
32,5k 7 10 13 - CRU - Account cancellato su Richiesta utente
- Messaggi: 10123
- Iscritto il: 14 giu 2010, 22:54
0
voti
marco438 ha scritto:Intanto di un'occhiata a questo articolo; dovresti trovare qualcosa per il tuo caso.
mille grazie molto interessante!!
ora sistemo il circuito da me postato
Edit:
Ultima modifica di
passo88 il 7 apr 2013, 19:34, modificato 5 volte in totale.
1
voti
La corrente credo sia limitata a 2A dalla resistenza da 0.33ohm, ma non sono andato a cercare il datasheet del 723 che e` un vecchio integrato, peraltro ancora in vendita. Probabilmene il 3055 riesce a dare anche un po' piu` di 2A. Invece per il trasformatore non ci sono problemi ad arrivare a 5A in uscita.
Da dove arriva quello schema? (la risposta trovato su internet non va bene
fornisci anche il link vorrei verificare qualche dettaglio).
Da dove arriva quello schema? (la risposta trovato su internet non va bene
Per usare proficuamente un simulatore, bisogna sapere molta più elettronica di lui
Plug it in - it works better!
Il 555 sta all'elettronica come Arduino all'informatica! (entrambi loro malgrado)
Se volete risposte rispondete a tutte le mie domande
Plug it in - it works better!
Il 555 sta all'elettronica come Arduino all'informatica! (entrambi loro malgrado)
Se volete risposte rispondete a tutte le mie domande
0
voti
IsidoroKZ ha scritto:La corrente credo sia limitata a 2A dalla resistenza da 0.33ohm, ma non sono andato a cercare il datasheet del 723 che e` un vecchio integrato, peraltro ancora in vendita. Probabilmene il 3055 riesce a dare anche un po' piu` di 2A. Invece per il trasformatore non ci sono problemi ad arrivare a 5A in uscita.
Da dove arriva quello schema? (la risposta trovato su internet non va benefornisci anche il link vorrei verificare qualche dettaglio).
nessun problema!! è un file che ho trovato in rete di una qualche rivista, è in francese però...
io con 4/5 A max sono aposto
- Allegati
-
Alim_723_01.pdf- (467.31 KiB) Scaricato 285 volte
0
voti
Due cosa mi saltano agli occhi.
1) Il ponte raddrizzatore? Per poter arrivare a 5A occorre anche verificare quello.
2) In base al transistor di potenza 2N3055, (Sigla
E pensare che avevo chiesto uno schema completo
), vedo una resistenza di 100k, e sono ancora più
3) Oppure il 2N3055 è forse NPN e quello schema vale tanto quanto il due di picche?
POLEMICA
Ma quando chiedete aiuto in un forum vi accontentate se gli interventi sono tanto approssimativi come le vostre richieste?
FINE POLEMICA.
1) Il ponte raddrizzatore? Per poter arrivare a 5A occorre anche verificare quello.
2) In base al transistor di potenza 2N3055, (Sigla
3) Oppure il 2N3055 è forse NPN e quello schema vale tanto quanto il due di picche?
POLEMICA
Ma quando chiedete aiuto in un forum vi accontentate se gli interventi sono tanto approssimativi come le vostre richieste?
FINE POLEMICA.
-

Candy
32,5k 7 10 13 - CRU - Account cancellato su Richiesta utente
- Messaggi: 10123
- Iscritto il: 14 giu 2010, 22:54
0
voti
mi spiace se le mie risposte sono poco esaustive ma chiedo aiuto a voi perché non ho mai usato dei micro e dei transistor nel' assemblaggio di circuiti, il massimo che conosco sono gli lm 317 e la serie lm 78** voi mi direte <ma lascia perdere> io non riesco a lasciare perdere e vi chiedo cortesemente se potete chiedermi voi quello che manca con esattezza perché non è che voglio fare le cose velocemente ma proprio con so quello che mi chiedete.
il transistor 2n3055 andando a vedere ora sul datascheed mi dice NPN ma comunque da quel poco che so si vede anche dallo schema che è un npn perché ha la freccia in direzione dell'uscita.
io lo schema più completo di cosi non riesco perché ho trascritto quello che ho trovato in rete se mi dite che non può funzionare lascio perdere anche sè era trascritto da una rivista
il transistor 2n3055 andando a vedere ora sul datascheed mi dice NPN ma comunque da quel poco che so si vede anche dallo schema che è un npn perché ha la freccia in direzione dell'uscita.
io lo schema più completo di cosi non riesco perché ho trascritto quello che ho trovato in rete se mi dite che non può funzionare lascio perdere anche sè era trascritto da una rivista
Ultima modifica di
Candy il 7 apr 2013, 20:45, modificato 1 volta in totale.
Motivazione: Quote inutile al post precedente.
Motivazione: Quote inutile al post precedente.
22 messaggi
• Pagina 1 di 3 • 1, 2, 3
Chi c’è in linea
Visitano il forum: Majestic-12 [Bot] e 127 ospiti

Elettrotecnica e non solo (admin)
Un gatto tra gli elettroni (IsidoroKZ)
Esperienza e simulazioni (g.schgor)
Moleskine di un idraulico (RenzoDF)
Il Blog di ElectroYou (webmaster)
Idee microcontrollate (TardoFreak)
PICcoli grandi PICMicro (Paolino)
Il blog elettrico di carloc (carloc)
DirtEYblooog (dirtydeeds)
Di tutto... un po' (jordan20)
AK47 (lillo)
Esperienze elettroniche (marco438)
Telecomunicazioni musicali (clavicordo)
Automazione ed Elettronica (gustavo)
Direttive per la sicurezza (ErnestoCappelletti)
EYnfo dall'Alaska (mir)
Apriamo il quadro! (attilio)
H7-25 (asdf)
Passione Elettrica (massimob)
Elettroni a spasso (guidob)
Bloguerra (guerra)






