Ciao chiedo cortesemente se puoi dare uno sguardo agli step da me eseguiti
per dimensionare il monostabile con tempo variabile tra 0.2 ms e 0.6ms,e se mi puoi fornire qualche consiglio utile sul dimensionamento del circuito di trigger grazie Antonio.
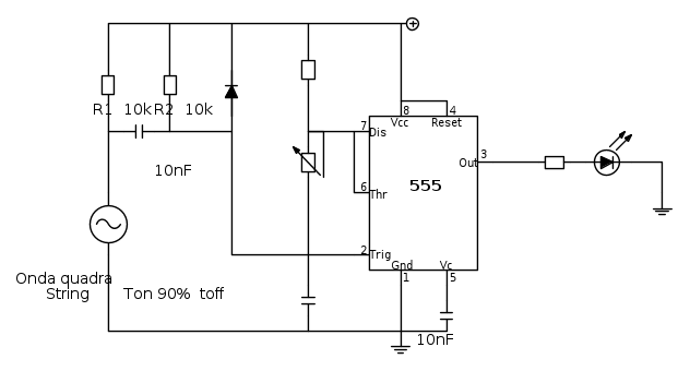
Dimensionare un timer 555 in configurazione monostabile in modo da ottenere un treno di impulsi di ampiezza 5 V, frequenza 1KHz e durata da un valore minimo Tmin= 0.2ms ad un valore massimo Tmax= 0.6ms.
Considerando una posizione generica a assunta dal cursore del potenziometro R, solo la porzione αR contribuisce alla costante di tempo, in quanto (1- α) • R risulta cortocircuitata.
Si ha quindi:
TO= τc • ln3 = (RC+ αR) ∙C • ln3
* Con α = 0 si ha il minimo valore del tempo di univibrazione TOmin
TOmin = RC ∙ C • ln3
* Con α = 1 si ha il massimo valore del tempo di univibrazioneTOmax
TOmax = ( RC+R)∙ C • ln3
Con le relazioni ottenute si ottiene il seguente sistema:
RC • C = Tomin / ln3 =0,2•10-3 /1,1 = 0,182ms (1)
( RC + R) • C = Tomax / ln3 =0,6 •10-3 /1,1 = 0,546ms (2)
Elaborando la 2 e sostituendo ad Rc*c il valore della 1 Risolvendo il sistema si ricava:
RC *C + R • C = Tomax / ln3 =0,6 •10-3 /1,1 = 0,546ms
0.182ms+R*C=0.546ms
E considerando il trimmer pari ad 1Mohm avremo:
C=(0.564 ms-0.182ms)/10^6 = 364nF
RC= 0.182 ms/364nF=500ohm
Dimensionamento Monostabile con 555
Moderatori:
carloc,
g.schgor,
BrunoValente,
IsidoroKZ
2 messaggi
• Pagina 1 di 1
0
voti
Ciao
antoniosim.
Per maggiore chiarezza, le formule vanno scritte usando LATEX.
Al seguente link trovi una piccola guida all' uso:
http://www.electroyou.it/mrc/wiki/intro ... o-di-latex

Leggi le regole del forum.
Per maggiore chiarezza, le formule vanno scritte usando LATEX.
Al seguente link trovi una piccola guida all' uso:
http://www.electroyou.it/mrc/wiki/intro ... o-di-latex
Leggi le regole del forum.
2 messaggi
• Pagina 1 di 1
Chi c’è in linea
Visitano il forum: Nessuno e 234 ospiti

Elettrotecnica e non solo (admin)
Un gatto tra gli elettroni (IsidoroKZ)
Esperienza e simulazioni (g.schgor)
Moleskine di un idraulico (RenzoDF)
Il Blog di ElectroYou (webmaster)
Idee microcontrollate (TardoFreak)
PICcoli grandi PICMicro (Paolino)
Il blog elettrico di carloc (carloc)
DirtEYblooog (dirtydeeds)
Di tutto... un po' (jordan20)
AK47 (lillo)
Esperienze elettroniche (marco438)
Telecomunicazioni musicali (clavicordo)
Automazione ed Elettronica (gustavo)
Direttive per la sicurezza (ErnestoCappelletti)
EYnfo dall'Alaska (mir)
Apriamo il quadro! (attilio)
H7-25 (asdf)
Passione Elettrica (massimob)
Elettroni a spasso (guidob)
Bloguerra (guerra)



