FedericoSibona ha scritto:Dimenticavo, l'alimentatore da 25W non mi pare sufficiente per un 15W+15W (che credo che, con quel chip e quella tensione di alimentazione, siano effettivi).
Ciao Federico,
ho aumentato il valore della tensione di uscita per avere una minore distorsione.
Però l'idea sarà di NON superare una potenza massima di 10W per canale.
Da data sheet mi danno, con una distorsione del 1% a 24 V, 8W per canale. Mi aspetto che alimentato a 28V posso permettemi qualcosina in più (stando a quella distorsione).
Questo non perché mi interessi questo 1% di THD+N ma semplicemente perché quello è l'alimentatore che ho a disposizione.
In altri termini,
cerco di ottenere il meglio sapendo che ho a disposizione quell'alimentatore (20W contunui, 25W di picco.
marco438 ha scritto:A me, questo alimentatore piacerebbe vederlo (naturalmente in schema).
Ciao Marco438, non "me la sento" di postare lo schema perché è un progetto di lavoro...
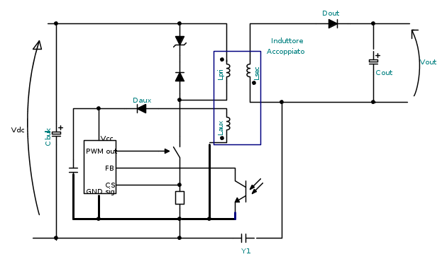
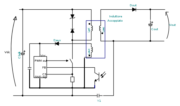
L'alimentatore è comunque un classico flyback, dimensionato per il range europeo come Vin.
Cin di bulk, 20uF (diviso in due da 10uF, 400V).
Fitro EMI.
La frequenza di switching (fissa) è 67kHz, duty variabile (non sto a fare nome del prodotto ma è uno degli standard...

)
Il magnetico è dimensionato su un EF20. Secondario avvolto con TEX-E.
Potrebbe sembrare un "po pochino" un EF20 per un 20-25W ma termicamente se non saliamo sopra Tamb 40°C e se la potenza erogata non è costante (come potrebbe essere un carico LED sempre accesi) ma temporanea (nel mio caso al max va per una oretta continua), le temperature misurate sono tutte accettabili.
Ovviamente ho il vantaggio delle minori dimensioni.
- Diodo di uscita, fast da 2A.
- Cond uscita 2x 470uF.
- Poi c'è Opto + 431 per feedback qualche protezione sulla rete.
- R sense per limitazione in potenza (settato a circa 30W per evitare intervento Snubber su primario con RC
- Protezione all'accensione - ho notato che all'accensione ho un picco di assorbimento dall'ampli classe D)
Nulla di più.
A blocchi è questo (non c'è lo snubber ma uno zener e manca retroazione):
Come promesso allego qualche foto (scusate la qualità ma ho fatto di fretta

):

- uno.JPG (62.82 KiB) Osservato 8851 volte

- due.JPG (55.8 KiB) Osservato 8851 volte
Innazitutto vedete che il pannello posteriore lo "avvito e svito" alla cassa con 5 viti, questo per poterla aprire facimente. Incollerò sulla cornice un gommino per far maggiore tenuta sulla chiusura.
I fili li farò passare tra sopra e sotto facedo dei piccoli spazi sulla paratia.
L'alimentazione (230Vac) verrà fornita da connettore a pannello in modo da non avere fili volanti collegati fissi.
I cavi verso USB e scheda controllo (alimentazione 28V e segnale audio) li farò passare tramite un foro sul pannello superiore, dove poi fuori metterò queste altre schede.
Nelle foto vedete anche l'alimentatore (che poi avrà il suo contenitore) e la schedina di controllo per Vmusic2.
Per quanto riguarda il montaggio dell'elettronica... "rischio" a lasciarla dentro

. Non posso aumentare l'ingombro totale della cassa.
Considerando che che le potenze non sono poi cosi eccessive e che appunto il funzionamento non è continuo, provo cosi.
Se dovessi accorgermi di qualche cosa, vedrò che fare...
Ciao e grazie per supporto!
Stefano

"perché un uomo è grande, GRANDE davvero, quando ritorna bambino di nuovo". Zecchino d'oro '87