Non fermarti all' uscita, prosegui!
L' uscita del demux passa attraverso un pulsante premuto e dove finisce?
Dubbio schema PIC + Demux
Moderatore:
Paolino
21 messaggi
• Pagina 2 di 3 • 1, 2, 3
0
voti
"La follia sta nel fare sempre la stessa cosa aspettandosi risultati diversi".
"Parla soltanto quando sei sicuro che quello che dirai è più bello del silenzio".
Rispondere è cortesia, ma lasciare l'ultima parola ai cretini è arte.
"Parla soltanto quando sei sicuro che quello che dirai è più bello del silenzio".
Rispondere è cortesia, ma lasciare l'ultima parola ai cretini è arte.
-

TardoFreak
73,9k 8 12 13 - -EY Legend-

- Messaggi: 15754
- Iscritto il: 16 dic 2009, 11:10
- Località: Torino - 3° pianeta del Sistema Solare
0
voti
Il demux come dici tu, è pilotato dal microcontrollore: il micro riga per riga attiva il demux, poi per ogni riga controlla che colonna è accesa... questo per tutte le righe e di nuovo da capo. Immaginalo come un for(;;) {for(;;)}, attiva ciclicamente tutte le righe e per ogni riga controlla tutte le colonne in cerca di quelle "attivate".
-

rusty
4.075 2 9 11 - Utente disattivato per decisione dell'amministrazione proprietaria del sito
- Messaggi: 1578
- Iscritto il: 25 gen 2009, 13:10
0
voti
Bingo!
"La follia sta nel fare sempre la stessa cosa aspettandosi risultati diversi".
"Parla soltanto quando sei sicuro che quello che dirai è più bello del silenzio".
Rispondere è cortesia, ma lasciare l'ultima parola ai cretini è arte.
"Parla soltanto quando sei sicuro che quello che dirai è più bello del silenzio".
Rispondere è cortesia, ma lasciare l'ultima parola ai cretini è arte.
-

TardoFreak
73,9k 8 12 13 - -EY Legend-

- Messaggi: 15754
- Iscritto il: 16 dic 2009, 11:10
- Località: Torino - 3° pianeta del Sistema Solare
0
voti
kristian ha scritto:Ma allora i piedini di output sono RA<0-4>, e quelli di imput RB<0-7> ?
RA0 RA1 RA2, per la precisione, sono gli out per il '138 (decoder 3-8)
Analogamente, usando un encoder 8-3 per gli ingressi dalle colonne, si risparmierebbero ulteriori pin sul microchip: con 6 pin leggeresti una tastiera di 64 tasti.
-

rusty
4.075 2 9 11 - Utente disattivato per decisione dell'amministrazione proprietaria del sito
- Messaggi: 1578
- Iscritto il: 25 gen 2009, 13:10
0
voti
Allora se ad esempio il PIC mettesse a 1 soltanto A, leggendo il datasheet si ha che y1 va basso, mentre tutte le altre uscite sono a livello alto. Il diodo però blocca i 5V e per quanto riguarda y1, che è a livello basso?
Il fatto è che visto che le uscite del demux sono a livello basso e i diodi sarebbero comunque polarizzati inversamente, non riesco a capire che cosa arriva ai piedini del PIC.
Il fatto è che visto che le uscite del demux sono a livello basso e i diodi sarebbero comunque polarizzati inversamente, non riesco a capire che cosa arriva ai piedini del PIC.
0
voti
E' (quasi) certo che il PIC usi i pull-up interni della porta B.
Immagina in pin della porta B collegati all' alimentazione tramite dei resistori.
Immagina in pin della porta B collegati all' alimentazione tramite dei resistori.
"La follia sta nel fare sempre la stessa cosa aspettandosi risultati diversi".
"Parla soltanto quando sei sicuro che quello che dirai è più bello del silenzio".
Rispondere è cortesia, ma lasciare l'ultima parola ai cretini è arte.
"Parla soltanto quando sei sicuro che quello che dirai è più bello del silenzio".
Rispondere è cortesia, ma lasciare l'ultima parola ai cretini è arte.
-

TardoFreak
73,9k 8 12 13 - -EY Legend-

- Messaggi: 15754
- Iscritto il: 16 dic 2009, 11:10
- Località: Torino - 3° pianeta del Sistema Solare
0
voti
E allora quando si schiaccia un pulsante non si rischia che la corrente entri dall uscita del demux, bruciandolo? Un'altra cosa, il diodo fa passare gli 0 volt o no, cioe quando premo uno dei pulsanti i pin della porta b del PIC vengono portati a massa?
0
voti
Quando la riga è selezionata l'uscita del demux la porta a 0 logico, la porta del PIC è sempre a 1 logico (in pull-up con un resistore interno al PIC), se un tasto è pigiato questo fa passare corrente dalla porta del PIC a massa (a massa perché la riga è selezionata) e fa passare da livello 1 a livello 0 la corrispondente porta del PIC.
La corrente scorre dalla Vcc attraverso la resistenza interna di pull-up attraverso il tasto, il diodo, e va a massa (perché il collegamento a massa è fornito dal demux), portando il livello della porta del PIC da 1 a 0, quando il PIC vede livello 1 vuol dire "tasto aperto", quando vede livello 0 vuol dire "tasto chiuso".
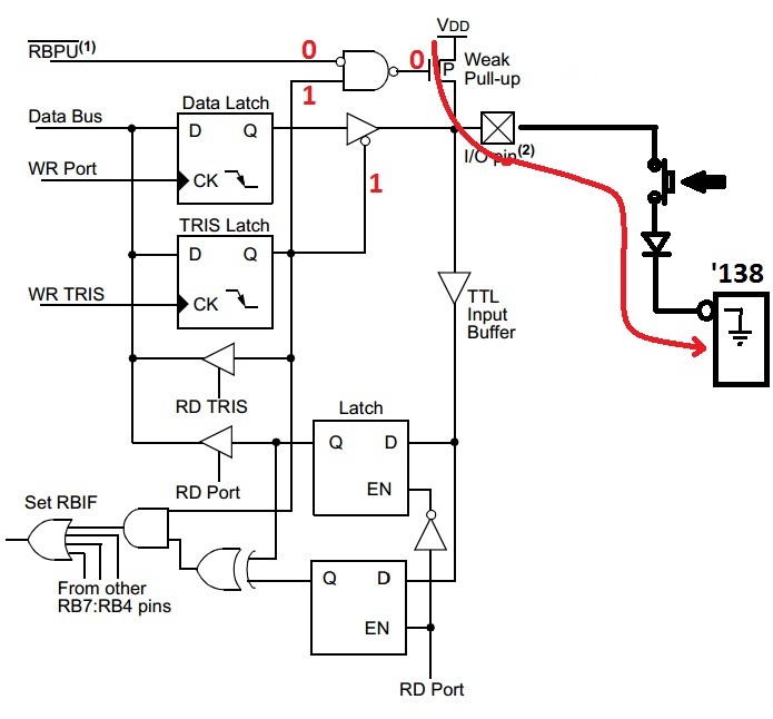
Di seguito lo schema interno della porta B del PIC in questione.
Quando la porta è selezionata come INPUT (TRIS latch a 1) e il flag RBPU (PullUp) è a livello logico 0, il MOS di pullup è attivo, collegando la porta tramite la sua resistenza interna a Vcc.
Premendo il tasto esternamente la corrente scorre come nel disegno, portando la porta a leggere cosi' un livello basso, indice del fatto che il tasto è stato premuto; se il tasto rimane aperto non scorre alcuna corrente e la porta rimane a livello alto, indice del fatto che il tasto non è stato premuto.
La corrente scorre dalla Vcc attraverso la resistenza interna di pull-up attraverso il tasto, il diodo, e va a massa (perché il collegamento a massa è fornito dal demux), portando il livello della porta del PIC da 1 a 0, quando il PIC vede livello 1 vuol dire "tasto aperto", quando vede livello 0 vuol dire "tasto chiuso".
Di seguito lo schema interno della porta B del PIC in questione.
Quando la porta è selezionata come INPUT (TRIS latch a 1) e il flag RBPU (PullUp) è a livello logico 0, il MOS di pullup è attivo, collegando la porta tramite la sua resistenza interna a Vcc.
Premendo il tasto esternamente la corrente scorre come nel disegno, portando la porta a leggere cosi' un livello basso, indice del fatto che il tasto è stato premuto; se il tasto rimane aperto non scorre alcuna corrente e la porta rimane a livello alto, indice del fatto che il tasto non è stato premuto.
-

rusty
4.075 2 9 11 - Utente disattivato per decisione dell'amministrazione proprietaria del sito
- Messaggi: 1578
- Iscritto il: 25 gen 2009, 13:10
0
voti
kristian ha scritto:Un'altra cosa, il diodo fa passare gli 0 volt o no
Questa ti giuro non l'ho capita.
kristian ha scritto:cioe quando premo uno dei pulsanti i pin della porta b del PIC vengono portati a massa?
Esattamente, come spiegato qua sopra
ma solo se anche il demux attiva quella riga portandola a massa (livello basso diciamo).-

rusty
4.075 2 9 11 - Utente disattivato per decisione dell'amministrazione proprietaria del sito
- Messaggi: 1578
- Iscritto il: 25 gen 2009, 13:10
21 messaggi
• Pagina 2 di 3 • 1, 2, 3
Torna a Realizzazioni, interfacciamento e nozioni generali.
Chi c’è in linea
Visitano il forum: Nessuno e 9 ospiti

Elettrotecnica e non solo (admin)
Un gatto tra gli elettroni (IsidoroKZ)
Esperienza e simulazioni (g.schgor)
Moleskine di un idraulico (RenzoDF)
Il Blog di ElectroYou (webmaster)
Idee microcontrollate (TardoFreak)
PICcoli grandi PICMicro (Paolino)
Il blog elettrico di carloc (carloc)
DirtEYblooog (dirtydeeds)
Di tutto... un po' (jordan20)
AK47 (lillo)
Esperienze elettroniche (marco438)
Telecomunicazioni musicali (clavicordo)
Automazione ed Elettronica (gustavo)
Direttive per la sicurezza (ErnestoCappelletti)
EYnfo dall'Alaska (mir)
Apriamo il quadro! (attilio)
H7-25 (asdf)
Passione Elettrica (massimob)
Elettroni a spasso (guidob)
Bloguerra (guerra)
