Eccitare un relè con un pulsante.
Moderatori:
carloc,
g.schgor,
BrunoValente,
IsidoroKZ
21 messaggi
• Pagina 1 di 3 • 1, 2, 3
0
voti
Salve ragazzi.. Devo costruire un circuito che mi deve far Eccitare un relè con un impulso di un pulsante e diseccitare con un altro impulso...e deve avere un led che si accende insieme al relè.. La tensione di alimentazione è di 24 V dc.. Grazie a tutti.
2
voti
Ciao!
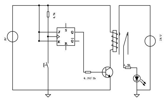
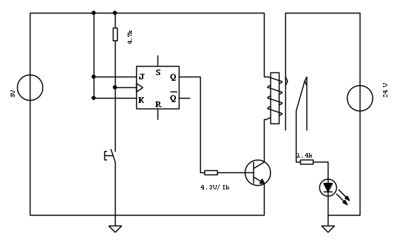
Potresti sfruttare un Flip Flop J-K in modalità "toggle", con l'ingresso "T" (che sarebbe il cortocircuito sui pin J e K) connesso ad 1 logico (VCC), e lo switch collegato all'ingresso del clock.
Ad ogni pressione in pratica si va ad alterare lo stato dell'uscita del FF.
In maniera molto grossolana dovrebbe essere una cosa del genere:
Potresti sfruttare un Flip Flop J-K in modalità "toggle", con l'ingresso "T" (che sarebbe il cortocircuito sui pin J e K) connesso ad 1 logico (VCC), e lo switch collegato all'ingresso del clock.
Ad ogni pressione in pratica si va ad alterare lo stato dell'uscita del FF.
In maniera molto grossolana dovrebbe essere una cosa del genere:
0
voti
Buon sabato amici... Forse mi sono spiegato male.... Con un piccolo pulsante ad ogni pressione devo far Eccitare e diseccitare un relè con bobina a 24 V dc... La tensione di alimentazione del circuito è sempre di 24 V dc... In pratica come se fosse un relè passo passo delle luci di casa... Mi potete postare uno schema x realizzare una basetta che mi faccia questa funzione??? Grazie.
0
voti
Se hai un relè doppio scambio puoi fare una cosa del genere:
S1 ed S2 sono gli scambi del relè, P il pulsante di "toggle".
Mi scusino i "controllisti" ma non so come si disegnano gli scambi di un relè sparsi per lo schema
S1 ed S2 sono gli scambi del relè, P il pulsante di "toggle".
Mi scusino i "controllisti" ma non so come si disegnano gli scambi di un relè sparsi per lo schema
-

rusty
4.075 2 9 11 - Utente disattivato per decisione dell'amministrazione proprietaria del sito
- Messaggi: 1578
- Iscritto il: 25 gen 2009, 13:10
0
voti
Sono del parere che debba essere spiegato lo scopo, la funzione del circuito.
Se lo scopo è solo di eccitare/diseccitare un relé premendo un pulsante basta un qualunque pulsante bistabile.
Matatt, il LED serve solo per monitorare lo stato del relé? Il quale relé deve con i suoi contatti andare a comandare altro? Che necessità hai di comandare ad impulsi? I punti di comando (pulsanti) sono più di uno?
Se lo scopo è solo di eccitare/diseccitare un relé premendo un pulsante basta un qualunque pulsante bistabile.
Matatt, il LED serve solo per monitorare lo stato del relé? Il quale relé deve con i suoi contatti andare a comandare altro? Che necessità hai di comandare ad impulsi? I punti di comando (pulsanti) sono più di uno?
-

FedericoSibona
5.022 3 5 8 - Master

- Messaggi: 3951
- Iscritto il: 19 mar 2013, 11:43
0
voti
Il led potrebbe esser collegato in parallelo alla bobina del relè.. Però mi serve avere i due scambi del rele' liberi...con uno devo far accendere un faro a led e l altro mi serve x pilotare una scheda di un macchinario...il pulsante che devo montare è solo uno.... Mi serve x forza un pulsante perché ho fatto altre modifiche su altri macchinari e devo unificare il tutto..(non posso usare selettori interruttori pulsanti che rimangono premuti ecc).. X me non è un problema usare anche porte logiche o altri tipi di integrati... L importante è avere gli scambi del rele liberi.
0
voti
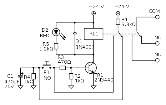
Mi stavo ponendo queste domande:
Ciao,
Pietro.
* Io lo schema di
rusty lo realizzerei con questi valori:
- Esistono dei relè passo passo: perché non si possono utilizzare quelli?
- Se bisogna utilizzare un relè non passo passo e servono 2 scambi liberi, perché non fare il circuito di
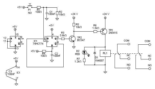
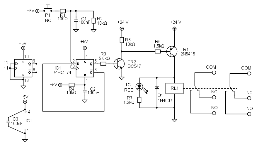
rusty e utilizzare un relè a 3 scambi? * - Se bisogna utilizzare un relè non passo passo a due scambi, entrambi non utilizzabili per il circuito di pilotaggio, si potrebbe realizzare questo schema:
Ciao,
Pietro.
* Io lo schema di
-

PietroBaima
90,7k 7 12 13 - G.Master EY

- Messaggi: 12206
- Iscritto il: 12 ago 2012, 1:20
- Località: Londra
0
voti
Grazie Pietro...il secondo circuito potrebbe far al caso mio..con un rele magari a 4 scambi separati dovrebbe funzionare tranquillamente...anche se da circuito stampato non li ho mai visti...x essere chiaro avevo optato x il rele' passo passo..ma siccome il rele' deve scambiare moltissime volte al giorno..piu o meno 200 volte..la meccanica del rele..soprattutto l ingranaggetto, non reggerebbe allungo.ecco perche della scelta di uno tradizionale...sai dirmi quanta corrente puo reggere il transistor ??? perche penso di usare un rele' che assorba non meno di 300mA
0
voti
Dove trovi quel pulsante e quel relè? Su FC non li trovo mai
BTW i valori li ho riadattati al volo da uno a 12 V che avevo fatto, difatti non ho nemmeno segnato il BJT, ho fatto i conti a mente evidentemente non devo piu' farli
Il BJT scelto da

-

rusty
4.075 2 9 11 - Utente disattivato per decisione dell'amministrazione proprietaria del sito
- Messaggi: 1578
- Iscritto il: 25 gen 2009, 13:10
21 messaggi
• Pagina 1 di 3 • 1, 2, 3
Chi c’è in linea
Visitano il forum: Nessuno e 134 ospiti

Elettrotecnica e non solo (admin)
Un gatto tra gli elettroni (IsidoroKZ)
Esperienza e simulazioni (g.schgor)
Moleskine di un idraulico (RenzoDF)
Il Blog di ElectroYou (webmaster)
Idee microcontrollate (TardoFreak)
PICcoli grandi PICMicro (Paolino)
Il blog elettrico di carloc (carloc)
DirtEYblooog (dirtydeeds)
Di tutto... un po' (jordan20)
AK47 (lillo)
Esperienze elettroniche (marco438)
Telecomunicazioni musicali (clavicordo)
Automazione ed Elettronica (gustavo)
Direttive per la sicurezza (ErnestoCappelletti)
EYnfo dall'Alaska (mir)
Apriamo il quadro! (attilio)
H7-25 (asdf)
Passione Elettrica (massimob)
Elettroni a spasso (guidob)
Bloguerra (guerra)





pigreco]=π