Ceres79 ha scritto:In realtà, nel dimensionamento, mi sono basato su valori tabellati presenti nelle GUIDE BLU, che per conduttori di terra protetti solo contro la corrosione, devono avere una sezione almeno di 16mmq. Però, sto notando adesso, che la tabella per sezioni del conduttore di fase inferiori ai 16mm2 indica di valutare anche un conduttore di terra si sezione pari a 4 mmq !!
ALT! ferma i buoi hai un po' di confusione in testa, un conto è determinare il
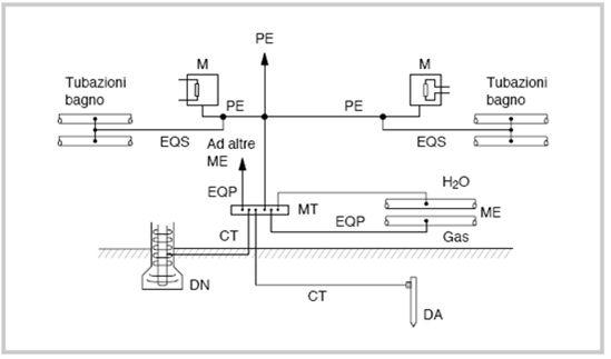
conduttore di terra (CT) un altro è determinare il
Conduttore di protezione (PE)

- terra.jpg (28.19 KiB) Osservato 9648 volte
Il compito del conduttore di terra (CT) è di portare dal collettore di terra (MT) al sistema disperdente, la corrente di guasto per cui dovrà essere in grado di resistere
alla corrosione, ad eventuali sforzi meccanici e alla corrente di guasto stessa. Per il calcolo della sezione del conduttore di terra si può applicare la tabella 54F della Normativa 64-8 tenendo presente che la sezione del conduttore di terra non dovrà essere inferiore a quella necessaria per il conduttore di protezione (PE) dell’impianto avente la sezione maggiore.
Le sezioni minime saranno appunto
- 25 mm2 se in rame o 50 mm2 se in ferro zincato se non protetti contro la corrosione;
- 16 mm2 se in rame o ferro zincato se protetti contro la corrosione.
Per il calcolo della sezione del conduttore di protezione (PE) o si rifà alla tabella 54F oppure si esegue il calcolo come esplicitato nell'articolo 543.1.1 dove ti verrà restituita la sezione corrispondente.
charman ha scritto:Nello stesso caso (attività commerciale + parti condominiali) i pali e i carichi elettrici per l'illuminazione esterna possono essere collegati all'impianto di terra dell'attività commerciale o è necessario predisporre dei picchetti ogni 3/4 pali
Per l'illuminazione esterna
devi eseguire l'impianto in classe II e per classe II si intende cavo (ovviamente con guaina)di solito FG7 , morsettiera alla base del palo, e corpo illuminante!