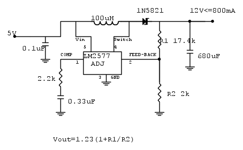
Possiedo un LM2577T-ADJ e perciò volevo realizzare il circuito riportato anche sul datasheet del componente
Per le cose che mi hai chiesto penso sia chiaro dallo schema
Convertitore DC-DC 5V 12V e PC
Moderatori:
carloc,
g.schgor,
BrunoValente,
IsidoroKZ
0
voti
Contando su una corrente della USB di 500mA si hanno in uscita 2,5W, all'uscita di quel convertitore ci sono 9,6W, trascurando i rendimenti di conversione, i 7,1W che mancano chi li fornisce?
-

FedericoSibona
5.022 3 5 8 - Master

- Messaggi: 3951
- Iscritto il: 19 mar 2013, 11:43
0
voti
Infatti, penso che il prelievo da porta USB sia stato accantonato per utilizzare un alimentatore da rete e/o degli accumulatori.
Penso che
wizard abbia bisogno che il suo circuito sia trasportabile ed indipendente dalla rete di casa.
O sbaglio?
Penso che
O sbaglio?
-

bladeblaze
503 5 11 - Frequentatore

- Messaggi: 248
- Iscritto il: 1 dic 2011, 0:42
- Località: Trento
0
voti
Dunque non è solo un problema di danneggiamento del PC ma proprio di un reale funzionamento del circuito
bladeblaze ha scritto:Penso che wizard abbia bisogno che il suo circuito sia trasportabile ed indipendente dalla rete di casa.
O sbaglio?
Esattamente
Mi piacerebbe fare qualcosa di poco ingombrante, leggero e trasportabile...so di non avere la preparazione adatta per fare qualcosa di estremamente efficiente ma voglio comunque impegnarmi per imparare
0
voti
Per trasportabile intendi in siti in cui sia presente la tensione di rete o all'esterno?
Nel primo caso sarebbe più conveniente realizzare direttamente un alimentatore da 12Vdc e che possa darti la corrente che ti serve.
Nel secondo potresti utilizzare un pacco di 10 batterie AA (stilo) al NiMH oppure una batteria al piombo ermetica da 12V e realizzare i relativi caricabatterie.
Se invece, a scopo didattico, ritieni di voler realizzare un DC-DC converter col LM2577 che hai, prendi una batteria da 6V e porta la tensione ai 12V desiderati.
In tutti i casi dovrai realizzare dei circuiti che ti serviranno, ammesso che tu non abbia già esperienza sui circuiti lineari e voglia cimentarti in cose nuove
Nel primo caso sarebbe più conveniente realizzare direttamente un alimentatore da 12Vdc e che possa darti la corrente che ti serve.
Nel secondo potresti utilizzare un pacco di 10 batterie AA (stilo) al NiMH oppure una batteria al piombo ermetica da 12V e realizzare i relativi caricabatterie.
Se invece, a scopo didattico, ritieni di voler realizzare un DC-DC converter col LM2577 che hai, prendi una batteria da 6V e porta la tensione ai 12V desiderati.
In tutti i casi dovrai realizzare dei circuiti che ti serviranno, ammesso che tu non abbia già esperienza sui circuiti lineari e voglia cimentarti in cose nuove
-

FedericoSibona
5.022 3 5 8 - Master

- Messaggi: 3951
- Iscritto il: 19 mar 2013, 11:43
0
voti
Per trasportabile intendo all'esterno
Comunque come ho già detto lo scopo principale è voler imparare e capire come affrontare determinati problemi quindi credo che alla fine accetterò il tuo consiglio di utilizzare una batteria
Una cosa però non mi è chiara: perché utilizzarne una da 6V e non da 5V?
Comunque come ho già detto lo scopo principale è voler imparare e capire come affrontare determinati problemi quindi credo che alla fine accetterò il tuo consiglio di utilizzare una batteria
Una cosa però non mi è chiara: perché utilizzarne una da 6V e non da 5V?
0
voti
wizard ha scritto: ...la mia idea era invece quella di andare ad inserire un buffer come separatore di impedenza...
P.s. Credo che quanto ho appena scritto risponda anche al tuo ultimo quesito "Non farei mai parte di un club che accettasse la mia iscrizione" (G. Marx)
-

claudiocedrone
21,3k 4 7 9 - Master EY

- Messaggi: 15302
- Iscritto il: 18 gen 2012, 13:36
0
voti
claudiocedrone ha scritto:quello che devi capire (ma non preoccuparti, perché sei in buona, anzi, ottima compagnia) e tenere sempre presente, è che un dispositivo elettronico
Il "mal comune mezzo gaudio" non è stato mai fonte di tranquillità per me
Perfetto, grazie per la duplice risposta
0
voti

"Non farei mai parte di un club che accettasse la mia iscrizione" (G. Marx)
-

claudiocedrone
21,3k 4 7 9 - Master EY

- Messaggi: 15302
- Iscritto il: 18 gen 2012, 13:36
0
voti
wizard ha scritto: Una cosa però non mi è chiara: perché utilizzarne una da 6V e non da 5 V?
Credevo di averti risposto, ma forse ho dimenticato di dare Invio.
Come dice
Guardando il datasheet, sembra non abbia problemi anche scendendo a 4V di ingresso.
-

FedericoSibona
5.022 3 5 8 - Master

- Messaggi: 3951
- Iscritto il: 19 mar 2013, 11:43
Chi c’è in linea
Visitano il forum: Nessuno e 34 ospiti

Elettrotecnica e non solo (admin)
Un gatto tra gli elettroni (IsidoroKZ)
Esperienza e simulazioni (g.schgor)
Moleskine di un idraulico (RenzoDF)
Il Blog di ElectroYou (webmaster)
Idee microcontrollate (TardoFreak)
PICcoli grandi PICMicro (Paolino)
Il blog elettrico di carloc (carloc)
DirtEYblooog (dirtydeeds)
Di tutto... un po' (jordan20)
AK47 (lillo)
Esperienze elettroniche (marco438)
Telecomunicazioni musicali (clavicordo)
Automazione ed Elettronica (gustavo)
Direttive per la sicurezza (ErnestoCappelletti)
EYnfo dall'Alaska (mir)
Apriamo il quadro! (attilio)
H7-25 (asdf)
Passione Elettrica (massimob)
Elettroni a spasso (guidob)
Bloguerra (guerra)
